专题:2025基金年报季启幕:头部公募“万亿战”升级,工银瑞信净利领跑,“赚钱榜”大洗牌
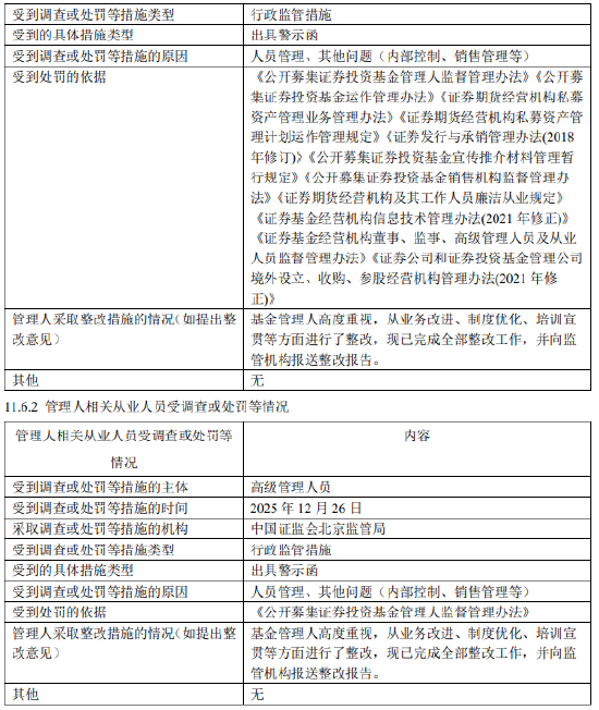
伴随着公募产品2025年报的集中披露,过去一年基金公司受到监管处罚的情况曝光。华夏基金2025年报显示,2025年11月4日,因人员管理、内部控制、销售管理等问题,华夏基金被北京证监局出具警示函。同年12月26日,公司一位高级管理人员也因上述问题被出具警示函。华夏基金表示,已从业务改进、制度优化、培训宣贯等方面完成整改,并向监管机构报送整改报告。


专题:2025基金年报季启幕:头部公募“万亿战”升级,工银瑞信净利领跑,“赚钱榜”大洗牌
伴随着公募产品2025年报的集中披露,过去一年基金公司受到监管处罚的情况曝光。华夏基金2025年报显示,2025年11月4日,因人员管理、内部控制、销售管理等问题,华夏基金被北京证监局出具警示函。同年12月26日,公司一位高级管理人员也因上述问题被出具警示函。华夏基金表示,已从业务改进、制度优化、培训宣贯等方面完成整改,并向监管机构报送整改报告。


发表评论
2026-03-31 11:35:59回复
2026-03-31 18:21:33回复
2026-03-31 16:19:51回复
2026-03-31 14:03:21回复