炒股就看金麒麟分析师研报,权威,专业,及时,全面,助您挖掘潜力主题机会! 来源:IT之家 IT之家 4 月 5 日消息,埃隆 · 马斯克常在其社交平台 X 上迅速驳斥任何涉及他本人或旗下公司的虚假信息。彭博社近期...
-
发布了文章 2026-04-05
马斯克驳斥SpaceX 将以2万亿美元估值启动IPO报道
0 3 3 -
发布了文章 2026-03-31
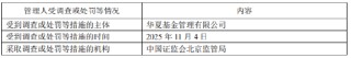
华夏基金:2025年人员管理与内部控制存漏洞,高管同被警示 已整改完成
专题:2025基金年报季启幕:头部公募“万亿战”升级,工银瑞信净利领跑,“赚钱榜”大洗牌 伴随着公募产品2025年报的集中披露,过去一年基金公司受到监管处罚的情况曝光。华夏基金2025年报显示,2025年11月4日,因人...
0 8 4 -
发布了文章 2026-03-25
三花智控:汽车热管理板块净利润显著提升
证券日报网3月24日讯,三花智控在接受调研者提问时表示,汽车热管理板块净利润显著提升主要得益于公司在前一阶段积极拓展市场、抢占优质项目、锁定核心客户并加大新产品研发投入,奠定了坚实的业务基础。同时,公司进一步优化客户与项目结...
0 9 2 -
发布了文章 2026-03-17
叫板马斯克的“湖北首富”套现10亿,牵出“红外龙头”10年关联生意
炒股就看金麒麟分析师研报,权威,专业,及时,全面,助您挖掘潜力主题机会! 来源 | 野马财经 作者 | 姚悦 实控人套现10亿,对公司有没有信心? “我带领团队研制的技术已经超过马斯克Neuralink。...
0 11 5 -
发布了文章 2026-03-10
和讯投顾朱一鸣:反弹普涨第二天 连续缩量上行如何理解?
今天指数是在隔夜这个消息面的影响下,包括美股的大涨下出现了比较明显的一个反弹上行。截止收盘的话两市是4000多家上涨,而且这个量能来来讲的话这个和之前的情况是一样的,又是一个缩量的一天,而且这个缩量幅度还蛮明显的,大概接近2...
0 10 3 -
发布了文章 2026-03-07
特朗普要伊朗无条件投降并拟由美国挑选该国领袖 国防巨头同意增产
中东战事进入第七天,美国总统唐纳德·特朗普要求伊朗屈服,这表明即使在能源市场动荡以及人们担心美国是否有足够的军事储备来无限期地参战的情况下,这场冲突或将持续更久。 特朗普要求伊朗“无条件投降!”他还指出,美国及其盟友...
0 11 5 -
发布了文章 2026-03-07
3月7日外盘头条:特朗普要求伊朗“无条件投降” Claude用户增长持续 美航司不再对冲燃料成本
全球财经媒体昨夜今晨共同关注的头条新闻主要有: 1、战事持续一周之际 特朗普要求伊朗“无条件投降” 2、关税退款面临阻碍 美国海关称不能遵令停止计算紧急关税 3、五角大楼合作风波过后,Claude用...
0 13 2 -
发布了文章 2026-03-03
美国股市早盘随亚欧市场下滑 能源和国防板块跃升
美国股市开盘下跌,美元攀升,中东军事冲突升级,推动油价创下四年来最大涨幅,同时加剧了通胀加速的担忧。美债下跌,黄金价格一度突破5400美元。 纽约时间9:30,标普500指数下跌1.1%,纳斯达克100指数跌1.5%...
0 15 3 -
发布了文章 2026-02-20
空客因发动机短缺下调交付目标
空客预计2026年交付量为870架,原因是RTX旗下普惠公司的发动机严重受限。该公司公布的2025财年调整后息税前利润为71亿欧元。...
0 10 1 -
发布了文章 2026-02-11
稳定币概念股集体上扬 狮腾控股(02562)涨26.94%
金吾财讯 | 稳定币概念股集体上扬,狮腾控股(02562 涨26.94%,连连数字(02598 涨11.28%,华兴资本控股(01911 涨5.62%,伟仕佳杰(00856 涨5.57%,国泰君安国际(01788 涨4.48...
0 21 4 -
发布了文章 2025-12-15
华图山鼎:与粉笔签订战略合作协议 探讨寻求在股权层面进行合作
快讯摘要 华图山鼎:与粉笔签订战略合作协议探讨寻求在股权层面进行合作人民财讯12月15日电,华图山鼎(300492 12月15日公告...
0 26 1 -
发布了文章 2025-12-07
民航“锁座”蔓延:十家航司被约谈
炒股就看金麒麟分析师研报,权威,专业,及时,全面,助您挖掘潜力主题机会! ‘再惹争议。’ 作者|谢莹洁 近期,江苏省消保委一纸线上约谈通报,把“锁座”这个藏在值机界面里的灰色操作,拉到舷窗边的聚光灯下。通报...
0 23 2 -
发布了文章 2025-11-29
中国餐饮快销业出海东南亚合规峰会在滇举行
快讯摘要 中国餐饮快销业出海东南亚合规峰会在滇举行人民财讯11月29日电,29日,中国餐饮快销业出海东南亚合规峰会在云南省昆明市举办...
0 26 3 -
发布了文章 2025-11-08
B站董事长陈睿:曹雪芹写红楼梦不是为了挣稿费,他就是想写 | 直击乌镇
专题:2025年世界互联网大会乌镇峰会 新浪科技讯 11月8日上午消息,2025年世界互联网大会乌镇峰会期间,哔哩哔哩董事长陈睿在企业家论坛上进行演讲,分享了对于B站如何做好优质内容的思考。...
0 25 1 -
发布了文章 2025-11-04
港股中资银行股走高 泸州银行涨超5%
人民财讯11月4日电,港股中资银行股走高,泸州银行涨超5%,重庆银行、中信银行、招商银行涨超2%,民生银行、中国光大银行等涨超1%。...
0 22 4 -
发布了文章 2025-06-30
高盛新兴市场基金经理希伦・达萨尼(Hiren Dasani)离职
据领英(LinkedIn)上的一篇帖子显示,高盛资产管理公司(Goldman Sachs Asset Management)新兴市场股票联席主管、印度股票策略首席投资组合经理希伦・达萨尼已从该公司离职。 他在帖子中称...
0 21 5 -
发布了文章 2025-06-25
开盘:美股周二高开 中东紧张局势降温
北京时间6月24日晚,美股周二高开。美国总统特朗普宣布以色列与伊朗的停火协议生效,这标志着中东紧张局势出现缓和。美联储主席鲍威尔在国会发表证词陈述称目前不急于降息,正在等待关于特朗普关税措施对经济影响的更明确信息。 ...
0 26 4 -
发布了文章 2025-06-24
高盛在全公司范围内推出人工智能助手
据援引高盛首席信息官Marco Argenti发给员工的备忘录报道,该公司周一宣布在全公司范围内推出人工智能(AI)助手。 约有10,000名员工已经在使用该工具。...
0 24 3 -
发布了文章 2025-06-10
“化工小票”进阶百元股,高价天团持续扩容,这些方向获“扎堆”
来源:@财联社APP微博 财联社6月10日讯(编辑 梓隆),今日(6月10日),市场热股联合化学再度上涨,截至收盘,其全天收涨近9.5%,股价首次突破百元关口,且盘中一度升至107.94元,续刷上市以来新高。同时,不计算年内...
0 34 2 -
发布了文章 2025-06-09
金融科技反包大涨!楚天龙两连板,东信和平涨停,159851冲高逾2%再次站上半年线
9日早盘,金融科技反包大涨,互联网券商、数字货币等悉数活跃。其中,楚天龙两连板,东信和平涨停,恒宝股份一度涨停,赢时胜、银之杰、财富趋势、东方财富、指南针等多股涨超2%。热门ETF方面,金融科技ETF(159851)场内...
0 41 4
正在努力加载...
没有更多内容
加载错误









