快讯摘要 浙江金七门核电“华龙一号”2号机组建设全面启动 每经AI快讯,今天(4月4日),中核集团浙江金七门核电“华龙一号”2号机组核岛...
-
发布了文章 2026-04-04
浙江金七门核电“华龙一号”2号机组建设全面启动
0 3 3 -
发布了文章 2026-03-24
严重财务造假!300344 退市!
登录新浪财经APP 搜索【信披】查看更多考评等级 【导读】*ST立方(维权)股票终止上市,3月31日起进入退市整理期 又有上市公司因财务造假退市! 3月23日,深交所发布《关于立方数科股份有限公司股票终止上市的...
0 9 2 -
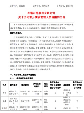
发布了文章 2026-03-02
红塔证券高管层焕新:7人轮岗+新增岗位,业绩高增背后的转型深意
登录新浪财经APP 搜索【信披】查看更多考评等级 炒股就看金麒麟分析师研报,权威,专业,及时,全面,助您挖掘潜力主题机会! 来源:行家券业 在连续三年实现业绩增长、2025年归母净利润同比飙升59%的良好态势下,...
0 9 2 -
发布了文章 2026-03-02
监管亮剑“打榜营销” 理财子公司紧急调整业务
作者:陈植 “业绩变脸幅度实在太大了。”投资者王萌心存疑惑地说。 王萌在去年10月看到一家城商行理财子公司新发的固收类理财产品的近1个月年化收益率达到14.17%,就立即拿出20万元认购这只理财产品。但令她没想...
0 15 3 -
发布了文章 2026-02-24
2月24日热门中概股多数下跌 蔚来涨4.54%,携程跌3.01%
2月24日热门中概股多数下跌,纳斯达克中国金龙指数(HXC)收跌0.95%。 上涨股当中(按市值从高到低),拼多多涨0.78%,中华电信涨0.26%,联电涨0.10%,理想汽车涨0.82%,华住酒店集团涨0.26%,...
0 12 2 -
发布了文章 2026-02-23
调查:泰国央行本周将维持利率不变 第二季度或迎来最后一次降息
路透调查预测,随着经济显现逐步复苏迹象,泰国央行将于周三维持关键利率不变,多数受访者预计下一季度将实施最后一次降息。整体通胀已连续 10 个月为负,1 月份为 - 0.66%;在上季度受政府刺激推动、国内需求走强的背景下...
0 12 2 -
发布了文章 2026-02-21
FDA将审查Moderna流感疫苗
在最初拒绝受理后,FDA接受了Moderna(MRNA)修订后的mRNA流感疫苗申请,其中包括一项针对老年人的确认性上市后研究,目标是最早在2026/27流感季上市。...
0 12 2 -
发布了文章 2026-01-22
敏实集团早盘涨超10% 公司有望持续受益于欧洲电动车放量
敏实集团(00425)早盘股价上涨10.37%,现报37.68港元,成交额2.56亿港元。 据中国汽车报消息,德国政府电动汽车补贴政策即将重启。报道称,近日,德国总理默茨对外透露,政府拟在2029年之前拨款30亿欧...
0 19 5 -
发布了文章 2026-01-15
厦门市鼎力兴胜再生资源回收店(个人独资)成立 注册资本2万人民币
天眼查App显示,近日,厦门市鼎力兴胜再生资源回收店(个人独资)成立,法定代表人为徐通政,注册资本2万人民币,经营范围为一般项目:再生资源回收(除生产性废旧金属);生产性废旧金属回收;非金属废料和碎屑加工处理;新能源汽车废旧...
0 24 4 -
发布了文章 2025-12-12
汽车电池寿命长短如何判断?
在日常使用汽车的过程中,了解汽车电池寿命的状况至关重要。准确判断汽车电池寿命长短,能帮助车主及时做好应对措施,避免因电池突然失效而带来不便。以下是一些判断汽车电池寿命长短的有效方法。外观检查是初步判断电池状况的重要方式。仔细...
0 29 2 -
发布了文章 2025-11-26
罗宾汉与Susquehanna收购交易所LedgerX
罗宾汉市场公司(Robinhood Markets)与Susquehanna国际集团(Susquehanna International Group)于周二达成协议,将收购由迈阿密国际控股公司(Miami Interna...
0 25 1 -
发布了文章 2025-11-25
金一文化索赔时效剩五个月 已有部分股民二审胜诉
近日,备受关注的投资者诉北京金一文化(维权)发展股份有限公司(简称:金一文化,证券代码:002721)证券虚假陈述案持续推进。 曾代理投资者告赢100余家上市公司并获赔的浙江裕丰律师事务所厉健律师表示,金一文化案索赔...
0 23 2 -
发布了文章 2025-11-22
黄金与大宗商品组合的风险分散?
在投资领域,风险分散是一种重要的策略,而黄金与大宗商品的组合在这方面有着独特的作用。为了更好地理解这一组合的风险分散效果,我们需要先了解黄金和大宗商品各自的特性。黄金作为一种特殊的资产,具有避险和保值的功能。在经济不稳定、地...
0 24 3 -
发布了文章 2025-11-14
花旗CEO称中国业务快速增长 投资者对中国兴趣浓厚
花旗集团CEO简·弗雷泽表示,投资者和企业对全球第二大经济体再度兴趣浓厚,花旗在中国的业务正“快速”增长。 “我们看到有大量兴趣,许多投资者和企业来到中国,想了解这里的情况,同时中国企业和投资者现在也更加关注海外市场...
0 26 3 -
发布了文章 2025-11-08
市场整体平稳,板块轮动明显
今日收盘,市场消息丰富。10月进出口数据有波动,出口同比-1.1%不及预期,贸易顺差900.7亿美元。商务部将优化许可流程促进合规贸易。黄奇帆建议建立老年人房产倒按揭体系。福建舰入列。央行探索向非银机构提供流动性机制,有望成...
0 21 3 -
发布了文章 2025-11-07
大连重工:辽宁华夏律师事务所关于大连华锐重工集团股份有限公司2025年第三次临时股东会的法律意见书
大连重工:辽宁华夏律师事务所关于大连华锐重工集团股份有限公司2025年第三次临时股东会的法律意见书...
0 15 1 -
发布了文章 2025-07-01
【贵金属半年报】黄金避险需求仍在 白银基本面引关注
...
0 21 1 -
发布了文章 2025-06-08
如何界定特定行业在经济中的类别和地位?该行业对经济发展有何作用?
在研究经济体系时,准确界定特定行业在经济中的类别和地位是十分重要的。这不仅有助于深入了解各行业的特点,还能更好地分析它们在经济发展中的作用。行业分类是界定特定行业经济属性的基础。目前国际上较为通用的是标准行业分类法,它根据企...
0 28 1 -
发布了文章 2025-06-02
为训练营遭袭担责 乌陆军司令米哈伊洛·德拉帕特宣布辞职
总台记者6月1日获悉,乌克兰武装部队陆军司令米哈伊洛·德拉帕特已提交辞职报告。 乌克兰陆军司令米哈伊洛・德拉帕特当天通过社交媒体正式宣布,基于对第239号训练场悲剧所肩负的个人责任,他决定辞去现有职务。...
0 25 4 -
发布了文章 2025-04-23
大曝光!次新基金,猛买这些股
【导读】次新主动权益类基金积极建仓 随着2025年基金一季报披露完毕,次新主动权益基金的建仓情况也浮出水面。 数据显示,不少次新基金在一季度积极建仓,纳入统计的近60只首次披露季报的主动权益基金平均股票仓位超71%,属于中性...
0 35 1
正在努力加载...
没有更多内容
加载错误







