炒股就看金麒麟分析师研报,权威,专业,及时,全面,助您挖掘潜力主题机会!
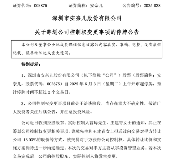
6月2日晚间,安奈儿(002875)发布公告称,近日收到控股股东、实际控制人曹璋、王建青的通知,其正筹划公司控制权变更相关事项。
曹璋和王建青拟通过向交易对手方转让公司13.03%的股份等方式,使交易对手方获得公司控制权。具体转让比例和实施方案尚待进一步沟通确定。

来源:公司公告
公告提到,本次的交易对手方主要从事投资管理业务。若交易完成,公司的控股股东、实际控制人将发生变更。
鉴于上述事项尚存在重大不确定性,安奈儿自6月3日开市起停牌,预计停牌时间不超过2个交易日。
安奈儿是国内中高端童装品牌。公司2024年年报显示,截至2024年12月31日,安奈儿在全国共有670家线下门店。其中,441家为直营门店,99家加盟门店,130家联营门店。
同时,安奈儿在天猫、唯品会、抖音等电商平台有网络销售渠道,还入驻了SHEIN、TEMU、速卖通等跨境电商平台,以扩展海外市场。
但从业绩看,安奈儿营收持续下滑,同时连续多年亏损。2022年至2024年,公司营业收入分别为9.38亿元、8.06亿元和6.39亿元;归属于上市公司股东的净利润分别亏损2.37亿元、9955.15万元和1.15亿元。
公司在今年5月的投资者关系活动记录表中提到,2024年公司共关闭了96家直营门店,未来还将持续在线下渠道进行店铺结构调整,关闭部分亏损及低效店铺。
虽业绩欠佳,但公司股价自4月25日年报公布以来持续上涨。5月30日,即端午假期前最后一个交易日,安奈儿股价开盘不久即涨停封板。截至当日收盘,安奈儿股价报16.9元/股,市值约36亿元。



发表评论
2025-06-03 16:26:12回复
2025-06-03 14:29:01回复
2025-06-03 13:51:37回复
2025-06-03 14:01:21回复