炒股就看金麒麟分析师研报,权威,专业,及时,全面,助您挖掘潜力主题机会!
来源:网信海淀
数据跨境流动,
合规要求高、流程复杂,
让不少企业头疼不已。
您是否也在为
“个人信息如何合规出境”而发愁?
适用主体怎么界定?
申请流程又该如何走?
别急,答案来了!
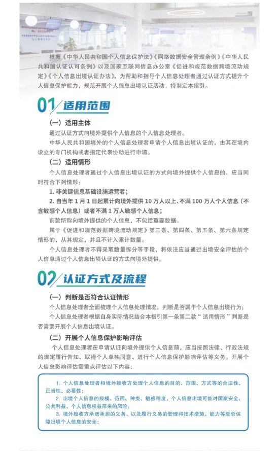
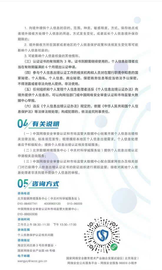
3月27日,在2026中关村论坛数据跨境流动创新发展论坛上,全国首个个人信息出境认证指引——《北京市个人信息出境认证实施指引(第一版)》(以下简称《指引》)正式发布。该《指引》由北京市海淀区互联网信息办公室联合中国网络安全审查认证和市场监管大数据中心共同编制,为个人信息处理者合规开展出境活动提供了清晰、可操作的实践路径。
可以说,《指引》就是一本为跨国企业、数据处理者量身定制的“出海通关秘籍”。它不仅明确了谁适用、怎么申请、材料如何准备,更提供了从标准解读、合规整改到认证申请的全流程支撑,致力于让个人信息跨境传输更加高效、合规、安全,有力保障个人信息权益,助力数字经济高质量发展。
现在,就让我们一起翻开这本《指引》,看看它究竟包含了哪些核心内容,又将如何助力您的业务扬帆出海吧!









发表评论
2026-04-01 01:44:16回复
2026-03-31 23:04:47回复
2026-03-31 21:07:59回复