登录新浪财经APP 搜索【信披】查看更多考评等级

突发公告!董事长叶文光、总经理陈凯,全被立案
【导读】利尔达及核心高管被立案
中国基金报记者 夏天
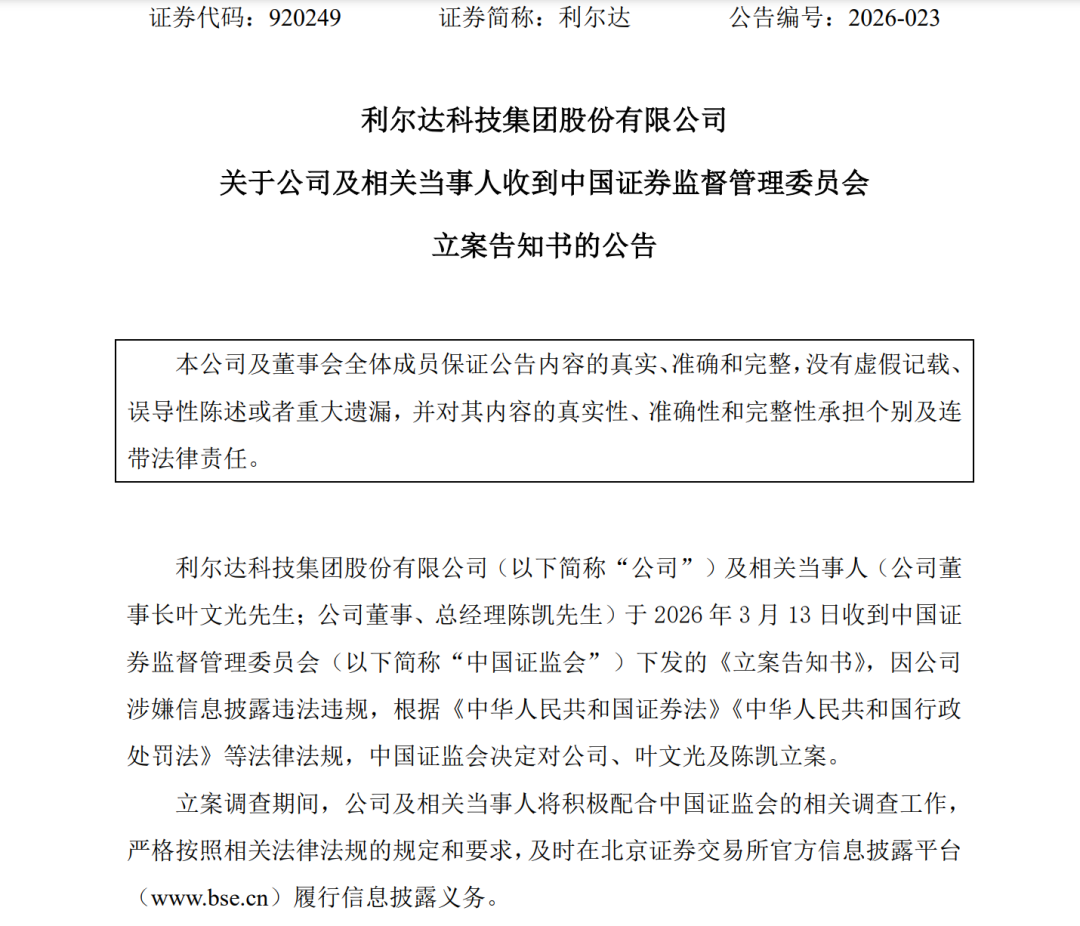
3月13日晚间,北交所上市公司利尔达(证券代码:920249)突发公告称,公司及相关当事人(董事长叶文光,董事、总经理陈凯)于当日收到中国证监会下发的《立案告知书》,因涉嫌信息披露违法违规,中国证监会决定对公司、叶文光及陈凯立案。

目前,证监会调查工作尚在推进中,具体违规事实、涉案细节及最终处罚结果尚未明确。利尔达表示,立案调查期间,公司及相关当事人将积极配合中国证监会的相关调查工作,并严格履行信息披露义务。
实控人兼核心高管被立案
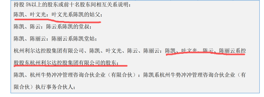
此次同步被立案的叶文光及陈凯,并非利尔达普通管理层关系,而是“亲属+公司实控人”组合。
公司2024年年报信息显示,叶文光为陈凯姑父,两人共同构成公司核心控制层。

根据利尔达2025年三季报,截至2025年9月30日,陈凯直接持股11.46%,叶文光直接持股4.27%,陈云(陈凯堂叔)直接持股1.87%,三人构成公司实际控制人。

利尔达在2024年年报中指出,杭州利尔达控股集团有限公司、实际控制人陈凯、叶文光、陈云共持有公司60.12%的股份。这意味着,陈凯、叶文光两人通过直接+间接持股方式,牢牢把控着公司经营决策、财务核算及信息披露全流程。
公开资料显示,利尔达创始人为陈凯之父陈贤兴。2011年,陈凯入职利尔达,并于2020年当选总经理,标志着公司进入“二代时期”。而叶文光2001年11月起在利尔达任职,历任公司总经理、执行董事,2013年5月至今,任公司董事长。
陈凯、叶文光两人搭档管理多年,此次因公司涉嫌信息披露违法违规同步被立案,或与公司核心决策、财务管控直接相关。
上市后业绩大幅波动
利尔达成立于2001年,主营IC增值分销与物联网模块解决方案,2023年2月登陆北交所。
然而,利尔达上市后业绩迅速“变脸”,财务数据波动剧烈。2023年,公司营收同比下降5.87%至24.27亿元,归母净利润亏损1280.95万元。2024年,公司业绩进一步承压,实现营收19.58亿元,同比下滑19.31%;归母净利润亏损1.08亿元,同比大幅增亏。
进入2025年,利尔达业绩有所好转。2月27日,利尔达披露2025年业绩快报。公司2025年实现营收24.32亿元,同比增长24.17%;实现归母净利润4915.33万元,同比扭亏。
公司表示,报告期内,物联网模块及系统解决方案业务的营业收入同比大幅增长,毛利额同比有较大增长;国内芯片市场逐步回暖,公司IC增值分销业务去库存、拓渠道等措施取得成效,IC增值分销业务业绩较上年同期亦有较大增长。
值得关注的是,就在本次立案前1个多月,利尔达刚完成2024年度年报更正。2026年1月30日,公司发布公告称,对2025年4月披露的2024年年报及摘要进行全面更正,更正原因系前期会计差错,涉及2019—2023年度部分费用、收入的会计处理不符合企业会计准则等相关规定,导致公司相关年度营收、期间费用、营业外收入、资本公积等科目数据不准确。
截至3月13日收盘,利尔达报12.43元/股,总市值为52.41亿元。

编辑:舰长
审核:许闻



发表评论
2026-03-15 12:54:51回复
2026-03-15 03:05:45回复