来源:中信建投证券研究
文|胡玉玮 杨旭泽
2026年政府工作报告立足“十五五”规划开局,锚定 “稳中求进、提质增效”总基调,明确经济增长 4.5%-5%、城镇新增就业 1200万人以上等关键指标,既衔接 2035 年远景目标,又为调结构、防风险预留空间。政策端突出 “稳增长与谋长远并重”,财政政策加码精准发力,货币政策保持适度宽松、着力降低综合融资成本,形成协同托底格局。报告有智能经济、“中国服务”、绿色低碳三大新增亮点,通过培育新兴支柱产业、扩大服务业开放、推进低碳转型,为高质量发展注入新动能,同时坚守民生底线与安全红线,确保 “十五五” 实现良好开局。

2026年政府工作报告紧扣“十五五”开局关键定位,以“稳中求进、提质增效”为总基调,明确全年经济增长 4.5%-5%、城镇调查失业率 5.5% 左右、城镇新增就业 1200 万人以上、居民消费价格涨幅 2% 左右等核心宏观目标,全面部署高质量发展相关任务。财政货币政策延续“更加积极+适度宽松”导向,财政端赤字率维持4%高位,通过超长期特别国债、专项债等工具,精准支持消费品以旧换新、设备更新、“两重”建设等重点领域;货币端以降准降息、结构性工具为抓手,保持流动性充裕,推动社会综合融资成本低位运行。
发展动能方面,着力扩大内需,构建“增收提能+政策赋能”的消费提振体系与“补短板、强动能”的投资布局;培育新质生产力与科技创新双轮驱动,推动传统产业升级、新兴支柱产业壮大与未来产业布局,强化科技自立自强全链条支撑。市场支持政策聚焦股市楼市稳定,楼市以“控增量、去库存、优供给”精准纾困并推进发展新模式,股市通过深化改革提升直接融资比重、完善投资者保护。
此外,报告还围绕深化改革、高水平对外开放、乡村振兴、城乡协调、民生保障、绿色转型等领域细化部署,构建起“稳基础、补短板、提效能、防风险”的发展框架。各项政策既立足短期稳增长、解难题,又着眼中长期强根基、促转型,协同发力激活经济内生动力,为“十五五”时期经济社会持续健康发展筑牢支撑。

一、总体基调与新增亮点
本次政府工作报告紧扣2026年“十五五”开局之年的关键定位,确立“稳中求进、提质增效”的总基调,立足全面贯彻新发展理念、加快构建新发展格局、着力推动高质量发展的核心任务,统筹发展和安全,部署更加积极有为的宏观政策,聚焦扩大内需、发展新质生产力、防范化解重点领域风险、保障和改善民生等重点工作,锚定“质的有效提升和量的合理增长”,旨在凝心聚力实现“十五五”良好开局,为基本实现社会主义现代化夯实基础。

此外,本次政府工作报告还提出一些“新提法”“新亮点”,有望推动后续相关政策出台及带动有关板块投资机遇:一是智能经济培育取得新突破,以智能制造、智能建造为抓手优化提升传统产业,同步加快集成电路、航空航天、生物医药、低空经济等新兴支柱产业培育壮大,大力发展具身智能、6G等未来产业,持续打造智能经济新形态。二是“中国服务”品牌建设全面推进,既推动金融、现代物流等生产性服务业扩能提质,促进生活性服务业高品质多样化发展,加大服务业重点领域投资力度,又以服务业为重点稳步扩大市场准入和开放领域,持续拓展服务业发展空间与能级。三是绿色低碳转型步伐持续加快,明确2026年单位国内生产总值二氧化碳排放降低3.8%左右的目标,设立国家低碳转型基金培育氢能、绿色燃料等新增长点,深入推进重点行业提质降本降碳行动,协同推进降碳、减污、扩绿、增长,不断增强绿色发展动能。
二、明确“十五五”时期主要目标和重大任务
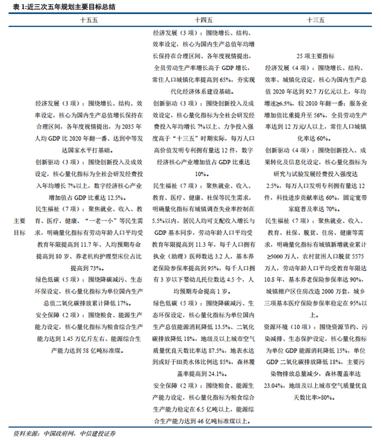
2026年政府工作报告中明确的“十五五”规划核心任务围绕高质量发展、国内大循环、共同富裕、发展和安全统筹四大核心方向展开,同时配套落地六大领域109项重大工程项目,为未来五年发展划定清晰路径。规划将发展新质生产力作为高质量发展的内在要求,强化科技创新引领作用,加快建设现代化产业体系,推动数字经济核心产业增加值占比提升至12.5%,并以碳达峰碳中和为牵引推进绿色低碳转型,持续巩固实体经济发展根基。在国内大循环建设上,坚持扩大内需战略基点,纵深推进全国统一大市场建设,破除市场分割与地方保护,激发各类经营主体活力,同时统筹用好全球要素和市场资源,畅通国内国际双循环。规划将推进全体人民共同富裕作为重要目标,从建设生育友好型社会、提升教育医疗水平、完善社会保障体系、应对人口老龄化等多方面发力,同时缩小区域与城乡发展差距,推进以人为核心的新型城镇化,丰富人民精神文化生活,实现物质与精神共同富裕。安全发展方面,规划全面贯彻总体国家安全观,着力提升粮食、能源等关键领域供给保障能力,有序化解房地产、地方政府债务、金融领域等重点风险,提高公共安全治理水平,筑牢发展安全底线。为保障目标落地,规划推出覆盖新质生产力发展、现代化基础设施体系、城乡融合发展、民生保障、绿色低碳转型、重点领域安全保障的重大工程,兼顾“硬投资”与“软建设”,通过政府投资带动社会资本参与,切实发挥重大工程强基础、补短板、增后劲的支撑作用,推动“十五五”时期经济社会发展实现质的有效提升和量的合理增长,为2035年远景目标实现奠定坚实基础。

三、主要经济目标的“变与不变”
2026年作为“十五五”开局之年,宏观经济目标呈现出“有稳有变、稳中求进”的鲜明特征:在经济增速上,将经济增速目标调整为4.5%—5%区间,一方面,“十四五”时期我国经济已经实现年均5.4%的增长,在未来十年内实现2035年远景目标只需要经济年均增长4.17%以上即可;另一方面,这一安排体现了党中央合理引导经济增长预期、不追求片面高增速,也体现了践行正确政绩观、更加注重发展质量与效益的导向。在城镇调查失业率、城镇新增就业、居民消费价格涨幅、居民收入增长等关键民生与发展指标上,目标与2025年保持一致,这既源于2025年相关指标顺利甚至超额完成目标,也说明当前目标设置充分考虑了现实基础与发展潜力,具备扎实的实现条件,体现出政策的连续性与稳定性,为“十五五”良好开局筑牢了民生与发展的基本盘。政府工作报告指出,提出这些预期目标,主要考虑是开局之年为调结构、防风险、促改革留出空间,为后期更好发展打牢基础。经济增长目标同2035年远景目标总体衔接,与我国经济长期增长潜力基本吻合,实现这个目标具备有利条件,各地区要结合实际,通过扎实工作争取好的结果。

四、财政货币政策
政府工作报告中延续“更加积极+适度宽松”的财政货币政策基调,形成精准协同、靶向发力的政策“组合拳”,既着力稳定短期经济运行,又聚焦中长期高质量发展,为全年经济实现4.5%-5%增长目标筑牢支撑,也为新质生产力培育与风险化解提供坚实保障。
财政政策方面,“规模扩容+结构优化+工具创新”特征显著,政策力度与精准度同步提升。总量层面,赤字率维持4%高位,赤字规模增至5.89万亿元,一般公共预算支出首次突破30万亿元,叠加1.3万亿元超长期特别国债、3000亿元补充资本类特别国债及4.4万亿元地方政府专项债券,为“两重”建设、民生保障与风险化解提供充足财力。结构层面,资金投向更趋精准,超长期特别国债定向支持消费品以旧换新(2500亿元)、大规模设备更新(2000亿元)与“两重”建设(8000亿元),1000亿元财政金融协同促内需专项资金通过贴息、担保等方式撬动社会资本,民生领域则聚焦居民医保补助、基础养老金标准提升等刚性支出,实现“稳增长、补短板、惠民生”多重目标。工具层面,专项债负面清单优化、转移支付统筹整合等举措提升资金使用效率,过紧日子要求与存量资产盘活相结合,兼顾政策力度与财政可持续性。


货币政策精准配合财政发力,以“流动性充裕+传导优化+重点支持”为主线,着力降低社会融资成本。总量调控上,明确以降准降息为核心的灵活调控工具,保持流动性合理充裕,确保社会融资规模、货币供应量与经济增长、物价回升目标相匹配,助力消费价格由负转正与经济良性循环。结构优化方面,结构性货币政策工具规模扩容与方式创新并举,重点引导金融资源流向扩大内需、科技创新、中小微企业等关键领域,通过数据要素、知识产权质押融资等创新模式,打通政策传导“最后一公里”。利率市场化改革持续深化,融资中间费用规范整治与信贷市场行为监管并行,推动社会综合融资成本维持低位运行,同时保持人民币汇率在合理均衡水平基本稳定,平衡内部增长与外部均衡。此外,本次政府工作报告延续2025年中央经济工作会议基调,将价格水平调控纳入货币政策考量,有助于推动我国物价水平企稳回升。

整体来看,2026年宏观政策协同性显著增强,财政政策以“真金白银”托底需求、补齐短板,货币政策以流动性供给与成本下行保驾护航,形成“财政发力、货币护航、精准滴灌”的良性互动。政策既立足“十五五”开局调结构、防风险的现实需求,又聚焦新质生产力培育、全国统一大市场建设等中长期目标,预计将有效提振市场信心、激活内生动力,为经济质的有效提升和量的合理增长提供强劲支撑。后续需重点关注政策落地节奏与效果,以及地方政府债务化解、房地产市场平稳运行等领域的政策协同发力。
五、着力扩大内需
政府工作报告中相关部署紧扣“内需主导、协同发力、提质增效”的核心逻辑,既精准回应了当前消费与投资领域的突出短板,又立足长远夯实经济内生增长动力,与“稳中求进、以进促稳”的宏观政策取向高度契合,为全年经济实现质的有效提升和量的合理增长筑牢根基。
在消费提振方面,政策构建起“内生动力+政策赋能”的双轮驱动体系,精准激活超大规模市场潜力。针对居民消费意愿不足、消费场景单一等问题,报告提出实施城乡居民增收计划,通过增加低收入群体收入、拓展财产性收入等举措,从根本上夯实消费能力,同时扩大消费贷款贴息覆盖范围,多维度降低消费门槛。在场景拓展上,既聚焦文旅、赛事、康养等服务消费潜力释放,支持中小学春秋假和职工带薪错峰休假,又着力激活下沉市场活力,清理不合理消费限制,打造“购在中国”入境消费品牌,形成全场景、多层次的消费增长格局。2025年社会消费品零售总额突破50万亿元的成绩,也为今年消费持续回暖提供了坚实基础。
有效投资的精准发力的是扩大内需的关键支撑,政策聚焦“补短板、强动能、提效能”三大方向,实现投资质效双升。投资领域明确聚焦新质生产力、新型城镇化、人的全面发展等重点领域,政策资金引导撬动更多社会资本参与。在投资结构优化上,政策向民生领域和创新领域倾斜,提高民生类政府投资比重,引导民间投资向高技术、现代服务业等新赛道拓展,同时建立全口径政府投资计划编制试点,强化项目资金监管,坚决遏制低效无效投资。2025年设备购置投资增长11.8%的成效,印证了精准投资对经济的拉动作用,也为今年投资持续发力积累了经验。
从整体逻辑来看,强大国内市场建设坚持消费与投资协同发力,形成“消费牵引需求、投资保障供给”的良性循环。消费端通过增收、贴息、扩场景等举措释放潜力,为投资提供广阔市场空间;投资端聚焦短板领域和新动能培育,通过完善基础设施、升级产业供给,进一步夯实消费升级基础。这种双向赋能的部署,既有效对冲了外部环境复杂多变带来的压力,又着力破解了国内供需结构失衡的矛盾,彰显了“办好自己的事”的战略定力。
六、新质生产力与科技创新
2026年作为“十五五”开局之年,政府工作报告中“加紧培育壮大新动能”与“加快高水平科技自立自强”两大任务部署,构建起“科技创新引领+产业升级支撑”的双轮驱动格局,紧扣高质量发展核心要求,既立足当前破解产业转型瓶颈,又着眼长远夯实科技自立根基,为全年经济实现质的有效提升和量的合理增长提供了关键支撑。
加快高水平科技自立自强是培育新动能的核心根基,政策聚焦“原始创新+成果转化+人才支撑”全链条发力。针对关键核心技术“卡脖子”问题,报告明确发挥新型举国体制优势,强化国家战略科技力量统筹部署,加大基础研究长期稳定支持,推动北京(京津冀)、上海(长三角)、粤港澳大湾区三大国际科技创新中心建设,打造世界级科技创新策源地。在成果转化环节,通过加强中试验证平台建设、完善新兴领域知识产权保护制度,打通科技成果从实验室到产业应用的“最后一公里”,并对关键核心技术领域科技型企业实施上市融资、并购重组“绿色通道”,以科技金融赋能创新创造。人才作为创新第一资源,政策着力健全教育、科技、人才一体化推进机制,启动新一轮“双一流”建设,加大拔尖创新人才自主培养力度,完善以创新能力、质量、实效、贡献为导向的评价体系,为科技自立自强提供坚实人才保障。2025年全社会研发经费投入强度达到2. 8%、技术合同成交额增长10.8%的成效,为今年科技创新再突破奠定了坚实基础。
加紧培育壮大新动能是科技自立自强的落地载体,政策围绕“传统产业升级+新兴产业壮大+未来产业布局”多维推进。在传统产业转型上,以2000亿元超长期特别国债支持大规模设备更新,推行普惠性“上云用数赋智”服务,拓展智能制造与智能建造,推动传统产业向高端化、智能化、绿色化转型。在新兴产业培育上,实施产业创新工程,鼓励央企国企开放应用场景,重点打造集成电路、航空航天、生物医药、低空经济等新兴支柱产业,同时构建专精特新中小企业发展壮大机制,培育独角兽企业与科技领军企业。在未来产业布局上,建立投入增长和风险分担机制,重点培育未来能源、量子科技、具身智能、6G等新赛道,依托超大规模智算集群、“5G+工业互联网”升级版等新基建,打造智能经济新形态。2025年高技术制造业增加值增长9.4%、工业机器人产量增长28%的亮眼数据,印证了产业创新的强劲动能。
两大任务相互支撑、协同发力,彰显了“科技引领产业、产业反哺科技”的良性循环逻辑。科技自立自强为产业升级提供技术支撑,破解了传统产业转型乏力、新兴产业“卡脖子”等难题;新动能培育则为科技创新提供应用场景与市场空间,让科技成果更快转化为现实生产力。这种协同布局既契合“发展新质生产力是高质量发展内在要求”的战略定位,又紧扣“构建以先进制造业为骨干的现代化产业体系”的核心目标,有效对冲了外部环境复杂多变与国内结构性矛盾带来的压力。
从政策导向来看,两大任务始终坚持市场化法治化原则,既强化政府在战略布局、基础研究、制度保障等方面的引导作用,又充分激发企业创新主体活力,鼓励民间资本参与新兴产业与未来产业投资。随着各项政策落地见效,科技创新的引领作用将持续凸显,产业结构将进一步优化,数字经济核心产业增加值占比将稳步提升,为“十五五”时期高质量发展注入持久动力,推动中国式现代化建设在科技自立自强与产业升级的双轮驱动下迈出更坚实步伐。

七、支持楼市股市
政府工作报告紧扣中央经济工作会议“稳中求进、以进促稳”的核心导向,对楼市形成兼具短期纾困与长期发展的支撑政策组合拳。楼市支持政策秉持“精准纾困+模式转型”双重逻辑。2025年,我国通过合理控制新增房地产用地供应、因城施策调减限制性措施、下调个人住房公积金贷款利率等组合拳,全面完成“保交房”任务,有效稳住市场基本盘。针对2026年市场仍在调整的现实,政策进一步聚焦“控增量、去库存、优供给”三大手段。去库存方面,多渠道盘活存量商品房并转化为保障性住房,既化解市场存量压力,又完善住房保障体系,与近期各地密集出台的优化限购限贷、降低首付比例等举措形成政策合力。风险防控方面,持续强化“保交房”白名单制度,防范房企债务违约风险,同时深化住房公积金制度改革,加快危旧房改造,切实保障刚需群体住房需求。新模式方面,着力推进房地产发展新模式建设,推动行业向“安全舒适绿色智慧”转型。
股市支持政策以“深化改革+功能升级”为核心,着力夯实资本市场服务实体经济的根基。2025年通过综合施策实现资本市场回稳回暖、交易活跃,为实体经济融资提供有力支撑。2026年政策进一步聚焦制度完善与效能提升,持续深化资本市场投融资综合改革,健全中长期资金入市机制,完善投资者保护制度,拓展私募股权和创投基金退出渠道,着力提高直接融资与股权融资比重,充分发挥资本市场枢纽作用,支持科技创新与产业升级。近期监管部门优化交易机制、引导上市公司提升分红比例、严厉打击市场乱象等举措,正是政策落地的具体体现。特别值得关注的是,政策明确对关键核心技术领域的科技型企业实施上市融资、并购重组“绿色通道”,既为新质生产力发展注入资本活水,又丰富市场优质标的供给,助力形成“科技—产业—金融”良性循环。
八、其他重点政策
2026年作为“十五五”开局之年,政府工作报告围绕深化改革、对外开放、乡村振兴、城乡协调、民生保障、绿色转型、风险防控七大核心领域,构建起“稳基础、补短板、提效能、防风险”的发展框架,与“稳中求进、提质增效”的总基调高度契合。一是持续深化重点领域改革聚焦制度创新,着力激发市场活力。纵深推进全国统一大市场建设,通过规范地方政府经济行为、整治“内卷式”竞争优化市场生态;深化财税金融与国企民企改革,既完善地方税体系、提升直接融资比重,又以法治保障民营企业平等参与市场竞争,为高质量发展注入内生动力。
二是进一步扩大高水平对外开放坚持制度型开放导向,拓展发展空间。以服务业为重点扩大市场准入,压减跨境服务贸易负面清单,推动加入高标准经贸协定;优化外贸结构、扩大双向投资,高质量共建“一带一路”,通过“硬联通”“软联通”“心联通”,在复杂国际环境中筑牢开放合作根基。
三是扎实推进乡村全面振兴锚定“三农”底线与提质目标。严守耕地红线、实施种业振兴行动,全力保障1.4万亿斤以上粮食产量;持续巩固脱贫攻坚成果,深化农村土地制度改革,推动农文旅融合发展,在稳产量、促增收、优治理中推进宜居宜业和美乡村建设。
四是推动新型城镇化和区域协调发展突出“以人为本”与“优势互补”。科学推进农业转移人口市民化,高质量实施城市更新,盘活存量资源;优化区域发展布局,支持京津冀、长三角等城市群建设,加大对革命老区、边疆地区等支持力度,促进城乡区域协同共进。
五是更大力度保障和改善民生聚焦普惠性、基础性民生需求。强化就业优先政策,拓宽重点群体就业渠道;推动教育优质均衡发展,深化医疗、医保、医药协同改革;健全养老、托育等社会保障体系,完善社会救助与文化服务,让发展成果更多惠及全体人民。
六是加快推动全面绿色转型以碳达峰碳中和为牵引,协同推进降碳与增长。实施重点行业降碳行动,设立国家低碳转型基金,培育绿色低碳新增长点;深入打好污染防治攻坚战,推进山水林田湖草沙一体化保护,加快形成绿色生产生活方式。
七是加强重点领域风险防范化解筑牢安全发展底线。因城施策稳楼市,推进房地产发展新模式建设;有序化解地方政府债务与金融领域风险,严防系统性风险;强化食品药品、安全生产等公共安全监管,完善矛盾纠纷化解机制,为“十五五”良好开局提供安全保障。

(1)既有政策落地效果及后续增量政策出台进展不及预期,地方政府对于中央政策的理解不透彻、落实不到位。(2)经济增速放缓,宏观经济基本面下行,经济运行不确定性加剧。(3)近期房地产市场较为波动,市场情绪存在进一步转劣可能,国际资本市场风险传染也有可能诱发国内资本市场动荡。(4)土地出让收入大幅下降导致地方政府债务规模急剧扩大,地方政府债务违约风险上升。(5)地缘政治对抗升级风险,中东等地区冲突不断,国际局势仍处于紧张状态。



发表评论
2026-03-06 00:44:23回复
2026-03-06 07:35:27回复