登录新浪财经APP 搜索【信披】查看更多考评等级
炒股就看金麒麟分析师研报,权威,专业,及时,全面,助您挖掘潜力主题机会!
来源:国际金融报
上交所监管函直指*ST春天(维权)的营收真实性、营收扣除合规性、资金占用风险三大问题。
2月25日晚间,听花酒母公司青海春天药用资源科技股份有限公司(下称“*ST春天”,代码600381)宣布延期回复上交所关于2025年业绩预告的监管工作函,理由为“确保信息披露真实、准确、完整”。
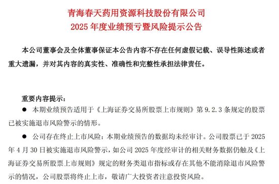
需要注意的是,此前*ST春天因业绩不佳已两次发布退市风险警示,2025年的业绩指标对公司而言,可能是其能否继续留在资本市场的“生死线”。

营收真实性被质疑
*ST春天业务包括白酒和虫草两大类,其中酒水业务的核心产品听花酒曾风靡一时,但两年前被央视“3·15”晚会点名曝光,导致产品口碑和销量受到双重打击,公司业绩承压显著。
最近五年,*ST春天连续亏损,营收在1.2亿元到2.7亿元区间徘徊。2024年的财报披露后,其因净利润为负、扣非后营收不足3亿元首次触发退市风险警示。
按照相关规定,若已被*ST的公司最近一年审计利润总额、净利润、扣非净利润三者的最低值为负值,且扣除后的营业收入低于3亿元,将被交易所直接终止上市。
2025年的业绩情况尤为关键,但这年恰逢白酒行业最严“禁酒令”出炉,酒水消费受挫明显,这对*ST春天而言无疑是雪上加霜。
1月29日,公司发布业绩预亏公告,经财务部门测算,预计去年营收3.43—3.71亿元,扣非后营收3.38—3.67 亿元(略超3亿元退市红线);净亏损4400—5950万元。
但公告强调,此业绩预告未经注册会计师审计,公司仍存在终止上市的风险。年审会计师出具的业绩预告专项说明显示,*ST春天扣非营收超3亿元的真实性并不确定;如预付投资款无法收回,会计师将出具无法表示意见的审计报告。

换言之,公司的业绩预告看似跨过3亿元“保壳线”,但并不一定能达成,这也成为上交所问询的重点。
2月6日,上交所发函直指*ST春天的营收真实性、营收扣除合规性、资金占用风险三大问题。
问询函指出,公司在去年第四季度营收1.30—1.58 亿元(约占全年营收近40%),要求其说明收入大幅增长的原因与合理性,是否符合行业趋势;前十大客户、供应商与上市公司控股股东、实控人和董监高等是否存在直接或间接资金往来。
这些问题直指*ST春天或有“突击保壳”嫌疑。
曾因业绩披露违规多次被罚
需要注意的是,*ST春天曾因业绩披露不诚信、披露违规等问题多次被追责,“公告超3亿营收却未达标”的情况也曾出现。
2025年1月,*ST春天发布公告预计2024年度营收规模在3.11亿元至3.39亿元之间,但未经审计。当时,上交所就业绩预告相关事项发出监管工作函,要求公司就营业收入真实性等问题做进一步说明,但公司在回复中并未对业绩数据进行调整或更正。
最终,经审计后真实数据(2.7亿元)与预告偏差巨大,*ST春天不仅未作任何风险提示,且信息更正严重滞后,严重误导投资者预期。上交所就此事件对公司董事长兼总经理张雪峰、时任财务总监王林、时任董事会秘书陈定予以公开谴责。
2022年,经上交所查明,青海春天因对经销商推广服务费会计处理不当,收入确认存在差错,导致2021年年报、次年财报数据披露不准确,当时公司财务总监被予以监管警示。
此外,*ST春天多次被质疑业绩“虚胖”。
2025年4月,时任公司年审会计师事务所的政旦志远指出,*ST春天在2024年第四季度,特别是12月的酒水业务营业收入异常增长,占全年该业务销售收入的50%左右,其认为这一增长缺乏商业合理性。在整体消费需求下行、公司白酒市场规模有限且非稀缺商品的情况下,经销商大规模提前采购不符合行业常规。
2025年5月,青海证监局查明,公司未按规定披露与宜宾听花的关联关系及关联交易,监管部门对公司责令改正,并对董事长、实控人、财务总监、董秘出具警示函,记入证券期货诚信档案。



发表评论
2026-02-27 04:20:59回复
2026-02-27 04:21:39回复
2026-02-27 09:21:34回复
2026-02-26 22:00:16回复