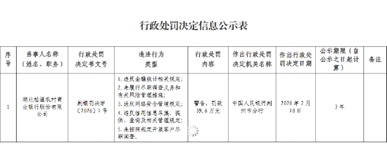
2月14日金融一线消息,中国人民银行荆州市分行行政处罚决定信息公示表显示,湖北松滋农村商业银行股份有限公司存在以下违法行为类型,受到警告,并被罚款39.6万元。
1.违反金融统计相关规定;
2.未履行尽职调查义务和有关风险管理措施;
3.违反网络安全管理规定;
4.违反信用信息采集、提供、查询及相关管理规定;
5.未按照规定开展客户尽职调查。

2月14日金融一线消息,中国人民银行荆州市分行行政处罚决定信息公示表显示,湖北松滋农村商业银行股份有限公司存在以下违法行为类型,受到警告,并被罚款39.6万元。
1.违反金融统计相关规定;
2.未履行尽职调查义务和有关风险管理措施;
3.违反网络安全管理规定;
4.违反信用信息采集、提供、查询及相关管理规定;
5.未按照规定开展客户尽职调查。

发表评论
2026-02-15 10:29:12回复