专题:石家庄前首富李兆廷被公安拘留
炒股就看金麒麟分析师研报,权威,专业,及时,全面,助您挖掘潜力主题机会!
来源:今晚吃基
金鹰基金的第一大股东是持股66%的东旭集团有限公司,东旭集团有限公司的实控人,是石家庄前首富李兆廷。
李兆廷,终于被拘了。
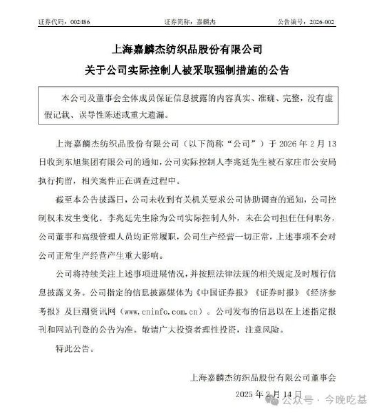
是石家庄警方拘的,上市公司嘉麟杰对此也进行了公告。
最厉害的时候,李老板控制了三家上市公司,包括东旭光电、东旭蓝天,嘉麟杰。
其实东旭集团的事情,去年就曝出来了,主要还是集中在旗下控制的上市公司那块——
监管部门调查显示,2015年至2019年期间,在李兆廷主导下,东旭集团通过虚构业务、虚假记账等方式大肆财务造假,累计虚增收入478.25亿元,虚增利润130.01亿元,最高单年度虚增货币资金更是高达447.9亿元。
依托这些虚假财务数据,东旭集团2018年欺诈发行公司债券35亿元;旗下东旭光电2017年骗取股票非公开发行核准,违法募资75.65亿元。
……总而言之,言而总之,金额比较大。
历经一系列震荡后,如今“东旭系”旗下仅剩嘉麟杰一家上市公司。
其实东旭集团在公募基金这块,也有一家很小很小的公司,那就是金鹰基金。
在2017年东旭集团完成对金鹰基金的股权收购和增资后,李兆廷就成了金鹰基金的实控人。
不过,在2025年6月,李兆廷被中国证监会采取终身证券市场禁入措施,所以李兆廷已不能继续作为金鹰基金的实际控制人或董事,其身份应该也许正在被剥离……
至于东旭集团所持金鹰基金的全部股权嘛,已被法院多轮司法冻结,涉及债务纠纷金额巨大。
所以,金鹰基金后续股东层面怎么变,只有天知道。
金鹰基金曾以灵活配置和成长风格见长,但近年多只明星产品表现不佳。
老实说,大股东都已经这样了,金鹰基金至少合规风控啥的,似乎做得还挺好,已经很不错了。
希望金鹰基金能有个好的归宿吧……







发表评论
2026-02-15 05:14:25回复
2026-02-14 21:50:17回复
2026-02-14 23:25:40回复
2026-02-15 03:16:27回复