文章来源:用益研究
背景
2025年10月31日,国家金融监督管理总局发布了《资产管理信托管理办法(征求意见稿)》,尽管当前管理办法尚未正式实施,但也基本确定了单一资产占比不得超过25%的非标信托组合投资基调。这意味着,信托公司做一个资产管理信托时,需要将至少4个资产组合成1个项目进行发行。然而,非标资产本来就不多,还要在同一个时间点找到到期日、风险水平等条件相当的非标资产进行组合,实属难事。三分类时代下,信托公司如何转型,如何回归本源,如何更好地服务实体经济,是个亟待解决的问题。
一、2025年转型案例
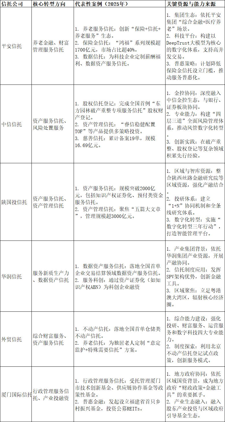
从2017年中江信托大面积违约开始,到2025年4月中航信托被托管,8年期间多达10余家信托公司出现严重经营问题,以往依靠通道、城投与房地产的发展思路已难以为继,信托行业处于优胜劣汰的出清阶段。另一方面,部分信托公司凭借业务基础与资源禀赋“杀出一条血路”,在转型发展上勇创先锋。2024年-2025年期间信托公司在特定细分业务领域落地的最早的、或具有标志性突破的案例列举在如下附件,有望成为信托公司实现转型发展的路径参考。
信托公司2025年转型案例部分列举


二、信托公司转型路径
(一)客观的资源禀赋依托
1.集团生态与股东资源
这是最核心的资源之一。例如,平安信托、中信信托、华润信托分别背靠大型综合金融或产业集团,能获得跨板块的客户、场景和协同支持;厦门国际信托则紧密对接地方政府产业政策,为转型发展提供依托。
2.科技与数字化能力
这是转型的“加速器”。头部公司如平安信托、中信信托、陕国投均投入大量资源构建智能风控、线上运营和数字化管理平台,以提升效率并支持业务创新。
3.专业团队与投研能力
转型需要专业人才支撑。陕国投建立了全条线研究体系;华润信托启动科技人才培养计划;多家公司都强调培养复合型专业团队。
4.制度红利与先行优势
多家部分公司通过积极参与监管试点获得先发优势。例如,从2024年底北京率先发起不动产信托财产登记试点开始,该试点政策正在加速覆盖重点城市,目前北京、上海、广州、厦门、天津、南京、苏州、济南、东莞9个地区均已启动不动产信托财产登记试点,外贸信托、国投泰康信托、上海信托、爱建信托等各有不动产信托登记落地案例。
(二)主观的业务转型拓展
1.资产服务信托方面
一是聚焦服务本源,回应社会需求。大量“首单”出现在资产服务信托领域。信托公司正利用信托制度的财产独立和风险隔离优势,深度介入企业资产盘活、家族财富传承、破产重整和社会民生(养老、特殊需要)等场景。二是拓展服务边界,推动普惠化。信托服务正从高净值客户向更广泛的社会群体延伸,例如信托门槛降低后所产生的家庭服务信托。
2.资产管理信托方面
4个非标项目组合一起比较困难,但“非标+标”的资产组合模式则既能满足监管要求,又能迎合大部分信托投资者的风险偏好。虽然信托公司与券商相比不具备标准化产品投资的业务基础与经验优势,但由于信托产品属于私募性质,相较于公募产品而言,不受“产品总资产不得超过产品净资产的 140%”的限制,能更灵活地运用杠杆策略增厚产品收益。未来信托公司的资产管理信托可考虑往“非标+标”的业务模式转型。
3.公益慈善信托方面
拓展服务对象,延伸服务功能。如第二部分转型案例中专门为自闭症家庭、早产儿家庭等特定群体设计的信托产品,充分体现了信托的“人民性”。
来源:双证看信托



发表评论
2026-02-09 23:31:08回复
2026-02-09 20:21:29回复
2026-02-09 14:47:34回复
2026-02-09 14:43:32回复
2026-02-10 00:08:03回复