1月9日,国晟科技(维权)(603778)发布了两则公告,一是2025年年度业绩预亏的提示性公告,二是关于股票交易停牌核查结果及股票交易风险提示暨复牌的公告。
业绩预亏的公告称,经公司财务部门初步测算,预计2025年度归属于上市公司股东的净利润为负值,公司2025年年度经营业绩将出现亏损。

国晟科技2025年三季报显示,前三季度公司主营收入4.5亿元,同比下降57.79%;归母净利润-1.51亿元,同比上升0.87%;扣非净利润-1.52亿元,同比上升0.39%;其中2025年第三季度,公司单季度主营收入1.43亿元,同比下降80.13%;单季度归母净利润-5470.89万元,同比下降27.44%;单季度扣非净利润-5251.69万元,同比下降22.6%;负债率70.52%,毛利率-13.69%。

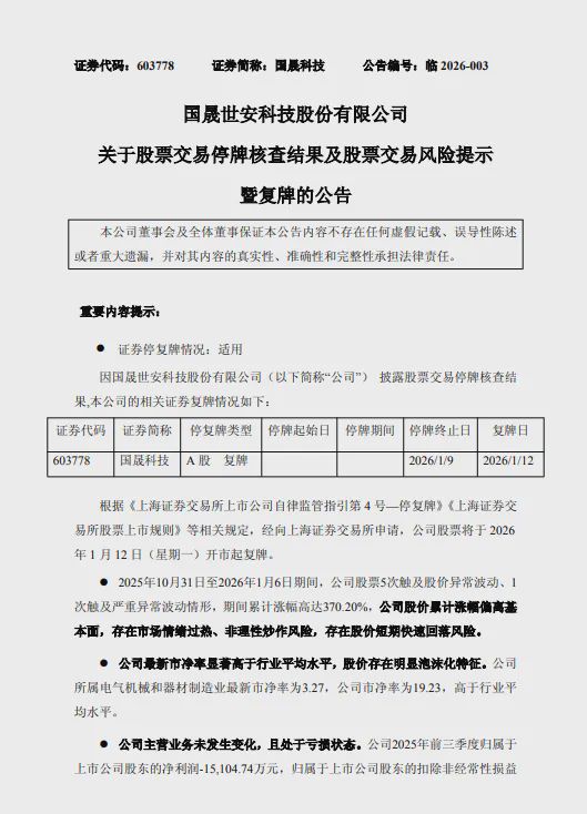
股票复牌的公告称,经自查,主营业务未发生重大变化,公司光伏板块业务包括大尺寸高效异质结(HJT)光伏电池的研发、生产、销售;异质结(HJT)、TOPCON、PERC等电池组件的生产与销售。异质结(HJT)电池组件主要应用于大型地面电站、海上电站、分布式电站、屋顶电站等场景。公司园林板块的业务为园林工程施工和园林景观设计。
目前公司生产经营活动正常有序开展,市场环境、行业政策未发生重大调整,内部生产经营秩序正常,不存在应披露而未披露的重大信息。
为保障投资者利益,根据规则要求,经向上海证券交易所申请,公司股票将于2026年1月12日(星期一)开市起复牌。
国晟科技是光伏板块最牛,也是最“妖”的股票,涨势非常凌厉,让公司自身都感到心慌。
为此,经向上海证券交易所申请,国晟科技股票于2026年1月7日(星期三)开市起停牌,预计停牌时间不超过3个交易日。
国晟科技表示,2025年10月31日至2026年1月6日期间,公司股票5次触及股价异常波动、1次触及严重异常波动情形,期间累计涨幅高达370.20%,公司股价累计涨幅偏离基本面,存在市场情绪过热、非理性炒作风险,存在股价短期快速回落风险。
公司最新市净率显著高于行业平均水平,股价存在明显泡沫化特征。公司所属电气机械和器材制造业最新市净率为3.27,公司市净率为19.23,高于行业平均水平。
公司主营业务未发生变化,且处于亏损状态。公司2025年前三季度归属于上市公司股东的净利润-15,104.74万元,归属于上市公司股东的扣除非经常性损益的净利润-15,171.09万元。公司预计2025年度归属于上市公司股东的净利润为负值,公司2025年年度经营业绩将出现亏损。
对外投资的推进实施存在不确定性。公司于2025年10月14日披露了《关于对外投资暨关联交易的公告》,本次对外投资事项将使公司承担一定的流动性风险,项目贷款资金尚未到位,投资标的尚未开展实际经营,存在可能无法实现预期收益的风险,受政策等影响,项目推进实施和商业化前景具有不确定性。
收购股权尚无实质性进展。公司于2025年11月25日披露了《关于收购铜陵市孚悦科技有限公司100%股权的公告》,本次股权收购事项的并购贷款尚在审批中,存在不确定性的风险;项目在实施过程中存在变动的可能;交易完成后,公司对标的公司业务技术、业务团队等多方面整合存在不确定性;标的公司存在无法按照约定实现业绩承诺的风险;公司存在大额商誉减值的风险,可能对公司未来的当期损益造成不利影响。
公司控股股东股份质押比例较高的风险。公司控股股东累计质押股份数量为86,500,000股,占其持股数量的比例为79.87%,占公司总股本的13.17%。
公司当前股价涨幅与公司经营业绩、行业情况严重偏离,请投资者关注公司业绩亏损及估值偏高风险,勿受市场情绪过热影响,理性决策,审慎投资,注意交易风险,避免产生较大投资损失。



发表评论
2026-01-14 07:25:58回复