炒股就看金麒麟分析师研报,权威,专业,及时,全面,助您挖掘潜力主题机会!
中信建投证券研究

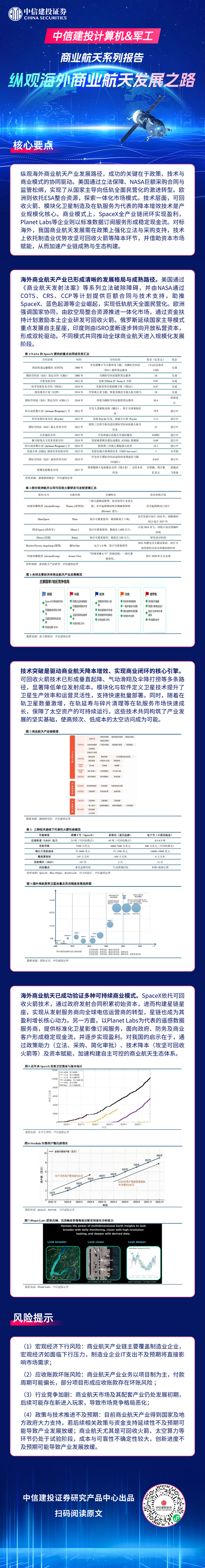
中信建投 | 纵观海外商业航天发展之路
证券研究报告名称:《商业航天系列报告2:纵观海外商业航天发展之路》
对外发布时间:2026年1月3日
报告发布机构:中信建投证券股份有限公司
本报告分析师:
应瑛 SAC 编号:S1440521100010
SFC 编号:BWB917
黎韬扬 SAC 编号:S1440516090001
王嘉昊 SAC 编号:S1440524030002
点击小程序查看报告原文
炒股就看金麒麟分析师研报,权威,专业,及时,全面,助您挖掘潜力主题机会!
中信建投证券研究

中信建投 | 纵观海外商业航天发展之路
证券研究报告名称:《商业航天系列报告2:纵观海外商业航天发展之路》
对外发布时间:2026年1月3日
报告发布机构:中信建投证券股份有限公司
本报告分析师:
应瑛 SAC 编号:S1440521100010
SFC 编号:BWB917
黎韬扬 SAC 编号:S1440516090001
王嘉昊 SAC 编号:S1440524030002
点击小程序查看报告原文
发表评论
2026-01-11 09:22:43回复
2026-01-11 18:41:40回复
2026-01-11 16:52:52回复
2026-01-11 17:59:48回复
2026-01-11 12:37:36回复