

作者 | 中信建投期货研究发展部 蔡文杰
本报告完成时间 | 2025年12月8日
重要提示:本报告观点和信息仅供符合证监会适当性管理规定的期货交易者参考。因本平台暂时无法设置访问限制,若您并非符合规定的交易者,为控制交易风险,请勿点击查看或使用本报告任何信息。对由此给您造成的不便表示诚挚歉意,感谢您的理解与配合!
主要逻辑:
回首即将结束的2025年,在全年天气条件相对正常的背景下,前有美国关税政策宣布,后有国内“反内卷”掀起,天然橡胶的农产品定价属性褪色,工业品定价属性在2025年迎来了全面体现。
展望2026,需求端,美国降息与国内政策带来的可持续需求,2026年全球天然橡胶需求或迎来增长,而由于贸易壁垒的存在,增速或有限。在全球经济不出现系统性风险的情况下,预计2026年全球天然橡胶的需求约为1480万吨,同比2025年温和增长约1%。供应端,以科特迪瓦为代表的新兴产区由于树龄足够年轻,预计产量仍将增长,而树龄结构老化相对明显的印尼产区或仍面临减产,在全球需求增长的情况下,全球产量的缺口或仍需要树龄结构相对中性的泰国增长,以此满足全球需求的增长,达到供需平衡。故,预计2026年全球供需平衡表基准情形为紧平衡。
而传统主产国(主要是泰国)的树龄趋于老化,在橡胶树产量无法逐年自然增长的情况下,也就代表增产需要投入更多劳动力去生产,就是生产成本的提高,从全球的成本曲线来说,就是全球成本曲线的右侧变得更加陡峭。对于新兴产区来说,就是全球成本曲线的左侧变得更平缓。因此,尽管在基准情形下,预计2026年全球供需平衡表呈现为紧平衡,而全球需求的增长或支撑成本曲线落点向右侧倾斜。
后市展望:
基于2026年全球供需平衡表和成本曲线落点的判断,展望2026年,预计天然橡胶价格重心抬升的趋势延续。而由于基准情形没有考虑极端的系统性风险事件(这个也基本无法考虑),以2025年4月美国关税宣布时的市场表现,作为平衡表悲观预期时的定价基准,预计2026年全年RU合约或维持在14000元/吨以上;NR合约或维持在11700元/吨以上;新加坡TSR20合约或维持在1550美金/吨以上,在不出现极端天气的场景,预计上方空间相对有限,以2025年4月美国关税政策宣布作为参考(就是需求增长在消化完新兴产区的自然增长后,再回补关税带来的负面影响,这或许在2026年比较难出现),预计2026年全年RU合约或维持在17500元/吨以下;NR合约或维持在14500元/吨以下;新加坡TSR20合约或维持在1950美金/吨以下。

一、2025年行情回顾:关税的海啸,潮汐的海岸
回首即将结束的2025年,在全年天气条件相对正常的背景下,前有美国关税政策宣布,后有国内“反内卷”掀起,天然橡胶的农产品定价属性褪色,工业品定价属性在2025年迎来了全面体现。
4月初,随着美国“对等关税”政策落地,全球制造业承压,市场快速定价本轮宏观冲击带来的极致悲观预期,价格大幅下跌。5月-6月在今年产区天气相对正常的情况下,平衡表过剩预期高悬,价格持续低位运行。进入7月之后,国内“反内卷”带动下,由中国市场的需求增长带动平衡表的过剩改善,价格迎来相对持续的反弹。9月之后,随着上涨预期落空,单边价格迎来回落,在平衡表矛盾不大的情况下,价格震荡运行。11月中下旬,泰国南部出现洪水,然而洪水的区域相对不大,对泰国产量影响不到2%,全球产量影响约为0.5%,在市场预期未有好转的情况下,RU主力合约/NR主力合约/Sicom主力合约分别在15000元/吨、12000元/吨、170美分/公斤震荡。2025收官在即。

二、研究框架:穿越宏观风暴的海峡之后,供需平衡终将会贯穿周期
2025年在前有美国关税,后有国内“反内卷”的背景下,宏观风暴席卷全年,似乎打破了天然橡胶的“周期说”。而在传统的经济学框架中,一个完全竞争市场中(天然橡胶产业链中大部分行业都比较符合完全竞争市场的定义,尤其是上游行业,不存在如耕地资源、割胶制胶技术等的独家垄断,下游主要的轮胎行业除个别如飞机轮胎、赛车轮胎等小众产品由于技术壁垒较高,存在较为突出的垄断特征外,更广泛的子午轮胎生产工艺并没有太高的技术壁垒),每一个市场参与者都是价格的被动接受者,商品价格的变化与供需平衡的变化一一对应。
故在展望2026之前,在这个章节中,我们尝试去整理如下图所示的天然橡胶产业链的研究框架,研究框架以传统的供需平衡展开。注解:由于当下的全球贸易活跃,故这里的供需平衡特指全球供需平衡,而不是单一地区的供需平衡(举一个例子:若有一块天然橡胶在南极洲,但是南极洲并没有轮胎工厂与轮胎消费的需求,但是这块天然橡胶的价格几乎不可能是0,只是价格会大幅贴水全球其他市场的天然橡胶,因为运输成本极高)。由于是总量框架,故这里不去对天然橡胶进行分类(也是因为所有的天然橡胶源头的供应都是新鲜胶乳),也不对各环节进行横向细分,直接对各环节的总量进行讨论。
天然橡胶产业链的链条不长,到终端消费一共只有3次加工(对比精细化工比如丁二烯橡胶,中间环节相对精简)。需求即是以轮胎为主的天然橡胶制品为主,而生产按照每一次生产得到的产成品,以纵向视角将产业链划分为3个行业,分别是:生产新鲜胶乳的天然橡胶种植业、生产天然橡胶的天然橡胶初加工业和生产轮胎等天然橡胶制品的天然橡胶深加工业。由于从最终品的角度来说,3个行业均为生产者,会出现3个行业之间的利润分配的问题。我们认为,行业之间的利润分配或以当前行业所处的周期位置与竞争程度决定(一个例子:当轮胎等制品需求增加时,由于橡胶树的产能相对制胶厂、轮胎厂不那么过剩,同时,种植橡胶树、从事割胶的人并不多,行业竞争并不激烈,那么天然橡胶种植业在本次利润分配中占据优势)。
在标准经济学框架里,“最基本”的生产函数一般写成 Y = F(K, L),K为资本投入,L为劳动投入(这里不考虑变量更多的复杂情形,引入模型的目的是为了规范框架,简化问题,或也比较符合行业现状,如橡胶树的种植栽培和割胶技术,在过去约一个世纪的时间里并没有出现令生产成本大幅降低的技术进步;轮胎行业在90年代中后期子午轮胎工艺全面推广后,一般轮胎的加工工艺在超30年的时间里也未迎来新的突破)。将上述三个行业分别代入这个模型中,可以将每一个行业拆分为投资和生产2个部分,例如在天然橡胶种植业中,投资是指橡胶树的种植,生产是指胶农的割胶(先投资橡胶树,再由胶农割胶,生产新鲜胶乳)。
在链条中,常说的天然橡胶对应的行业为天然初加工业,为链条的中间行业。也有赖于链条相对短,供应端向上可以溯源为天然橡胶种植业,即判断天然橡胶的产量这个问题,可以等价地转换为判断新鲜胶乳的产量(一个例子:新鲜胶乳产量减少的时候,无论有多少制胶厂、有多少制胶工人,天然橡胶的产量都无法增加,反之亦然)。故,下文中,对于供应端的讨论将着重围绕天然橡胶种植业。
需求端向下溯源便是以轮胎行业为主的天然橡胶深加工业,即判断天然橡胶的需求这个问题,也可以等价地转换为判断轮胎等天然橡胶制品的需求(一个例子:由于全球经济进一步萧条,轮胎等橡胶制品的消费减少,无论轮胎工厂怎么扩张、有多少工人去生产更多的轮胎,由于轮胎消费下滑,轮胎库存攀升,天然橡胶以轮胎的形式累库在深加工行业,天然橡胶平衡表的过剩并没有改变)。故,下文中,对于需求端的讨论将着重围绕以轮胎行业为主的天然橡胶深加工业。
由于天然橡胶上游行业为农业,下游行业为工业,故兼具农产品与工业品的双重属性。而无论驱动来自何处,我们认为,(全球)供需平衡的框架终将贯穿周期。以上内容,如有错误,请批评指正。
注解1:这个框架中大部分内容都无法找到具体且“准确”的数据,这也并不重要。注解2:框架的作用是规范判断流程,不是精准预测,未来是不可预测的。注解3:未来是必然正确的,判断是会出错的。

三、2026年天然橡胶产业链展望
2.1、天然橡胶种植业
天然橡胶种植业是指对橡胶树进行种植、管理、割胶和初步处理的行业。由于行业的技术壁垒较低导致常态化利润水平偏低,且投资周期漫长,故全球天然橡胶约90%来自小农经营,只有约10%来自大型种植园,全球范围内并没有以新鲜胶乳作为主营产品的企业。
橡胶树的生长需要特定的气候条件,以赤道为中心南北纬度20°为全球的主要种植区域(所以我国并不是一个适宜大量种植橡胶树的国家,为了适应国内相对高的纬度,国内树种为独立培育),呈现对热带土地资源的高度依赖性。全球橡胶种植从业几千万人,其中泰国约600万,马来西亚约40万,中国约300万人。目前割胶主要还是由胶农完成,电动割胶技术由于技术成熟度、成本等因素尚未大面积推广。天然橡胶种植业具有土地密集+劳动密集的特点(一般的农作物不会同时呈现这2个特点,主要集中在多年生热带作物,除天然橡胶外,例如咖啡、可可等)。
在天然橡胶(重要注解:这里指初级原料新鲜胶乳,而不是经过制胶厂初级加工后的天然橡胶,尽管全球天然橡胶的种类多达数十种,但仅从初级原料的角度,不考虑树种、土壤环境等因素,全球的新鲜胶乳几乎是完全一致的)的成本构成中,劳动力(就是胶农的收入)为主要的成本项目。根据斯里兰卡橡胶研究所在2023年的一项研究,劳动力成本在天然橡胶总成本中占比约60%,2021年该比例曾接近80%。

由于各产区的劳动力成本与其经济发展水平息息相关,而目前全球各个主产区的经济发展水平显著不同,也就代表不同产区之间天然橡胶(新鲜胶乳)的生产成本存在显著差异。由于缺乏相关成本数据去对劳动力成本做静态的定量描述,故按照各个主产区的人均收入水平,从定性角度绘制全球天然橡胶成本曲线。如下图所示,因为全球的低成本产区普遍经济发展水平落后,互相之间人均收入的差异不大,故天然橡胶的成本曲线的右侧相对平缓,而高成本产区由于经济发展水平更高,人均收入的差异较大,故成本曲线向左逐渐变得陡峭(也就代表着,一旦低成本产区供应出现问题,或者低成本产区的产能无法满足需求时,成本曲线左侧的供应,需要对应价格出现较大的涨幅才会进行生产)。由于生产成本之间的差异,全球橡胶树的种植正在逐步向低成本产区迁移(对应的现象:科特迪瓦、柬埔寨、老挝、缅甸的树相对年轻;泰国、中国等产区的树龄老化趋势明显)。这符合生产活动的一般规律:为实现利润最大化,生产者应尽可能降低生产成本——这是他们为数不多能够主动控制的变量,因为市场需求并不由生产者决定。

2.1.1 投资:产能终点或临近,出清速度或偏慢
根据相关数据,目前亚洲产胶国中,0-7年树龄占比约11%,代表未来能够释放的产能相对有限;树龄结构集中在8-15年生占比达29%,这一部分橡胶树理论上处于产能释放阶段;16-25年生的橡胶树占比约28%,这一部分树处于产能释放的尾声阶段;而26年生以上的树龄占比约32%,这部分橡胶树相对偏老,正迈入产能下行周期。考虑到科特迪瓦等新兴产区,预计8-25年的青壮年橡胶树在全球视角的占比约60%。
根据E.S.Munasingh 等(2008)提供的公式,2025年亚洲产胶国的橡胶树产能约为1532万吨,同比2024年下降1.6%。按照橡胶树7年开割去推后续的产能,并且参考ANRPC每年公布的新种和翻种面积数据,近5年来每年维持在15-16万公顷,假设后续7年依然维持这样的新种和翻种面积(因为对比曾经的历史高点,目前的价格无论是胶农或者是胶园主都没有足够的动机去大量扩张种植面积,故选择这样去推断未来的新增产能)根据公式计算的结果,到2031年预计亚洲产胶国的天然橡胶产能将下滑至1263万吨,较2025年产能6年复合降幅约为3.2%。考虑相关数据尚未包含科特迪瓦、老挝等地的新兴产能(近年来产量维持约200万吨以上的规模,预计顶峰产能约250万吨)。预计2026年全球橡胶树产能增速约为0%,持平2025年。估计目前全球橡胶树的产能(注解:产能指理论最大可生产量,通常高于实际产量,差异主要来自成本约束)仍有约1700~1800万吨的量级,预计全球天然橡胶种植业的产能利用率约为75%~80%。重要注解:由于橡胶树的产能精准统计以目前的技术条件几乎无法实现,故以上数据仅做参考,不代表真实的全球橡胶树产能度量。

上述内容依旧是按照年度策略报告的固定框架回顾了当下全球存量橡胶树的产能现状,并给出2026年度方向以及量级的判断。接下来,我们尝试去讨论橡胶树种植的动态变化并给出判断,等价的命题即为“橡胶树的投资”发生了什么样的变化,以及未来会如何变化。
随着全球经济增速于2010年前后放缓,以及全球橡胶树逐步迈入产能释放周期,天然橡胶的价格自2010年下半年开始正式进入下行周期(不仅是产能释放,工业品的角度,需求端的增速放缓或是导致价格持续的低迷的重要原因),这也标志着漫长的产能出清阶段的开始。随着东南亚主产国的自身的经济发展,也涌现出了更多经济收益更高的农作物,形成与橡胶树种植的竞争(这里仅考虑农业之间的相互竞争,暂不考虑工业行业的竞争,因为第一产业到第二产业的切换需要更加漫长的时间。如曾经的全球头号产胶国马来西亚自70年代起用了近30年的时间于90年代中后期正式转型为新兴工业国)。

以图6中泰国、印尼、越南和科特迪瓦的主要农作物为例,除了东南亚相对传统的主要热带作物棕榈之外,自2024年起,咖啡以及腰果价格也几乎是逐年上涨,分别为越南和科特迪瓦的主要农作物。也可以看到,2024年的最强农产品咖啡在2025年迎来价格的大幅暴跌。农作物种植角度,或者说投资角度的农作物经济收益,考虑到这是一个投资决策,主要的决策依据应该是“预期的投资收益”与“预期风险”之间的平衡(因为几乎无法精准预测对应的树开花结果的时候,市场是什么样的,尤其是需求是否依然旺盛,大部分的实体投资都存在低胜率、高风险、高赔率的特征)。这并不是一个一蹴而就的决策(类似新品种的现货贸易,一开始参与的时候并不会展开大规模贸易量,前期需要大量市场调研等筹备工作),一般来说不会因为即期上涨,就即期大规模种植(大规模投资)。即“会不会因为短期价格上涨马上去种棕榈树、咖啡树、腰果树等”这个问题,回答是“不会”。
接下来,第二个问题,“会不会因为需要种植棕榈树、咖啡树、腰果树等去砍伐橡胶树”,这个命题的主要矛盾其实是有限的土地资源利用和分配,即等价命题可以表述为“天然橡胶主产国的土地资源是否短缺到需要砍伐橡胶树去重新分配”。根据FAO的数据,截至2023年末,西非与东南亚的农业用地面积合计约为4.3亿公顷,占比对应陆地面积约为41%。

其中西非的农业用地面积约为2.97亿公顷,占比陆地面积约为49.01%;东南亚的农业用地面积约为1.33亿公顷,占比陆地面积约为30.04%。近20年来,全球农业用地面积占比陆地面积的比例保持在37%左右,可以看到,西非的占比显著高于全球水平,而同样农业集中的东南亚占比相较于全球水平偏低。考虑到非洲经济发展水平相对落后,在未来相当长的一段时间(可能是至少10年),土地资源或依然集中用于农业的投资和生产,而东南亚的农业用地面积比例则低于全球平均水平,或体现东南亚的可供农业发展的土地资源尚有盈余。



由于橡胶树的生长特点,在小农经济的模式下,前7年的投资仅有现金流的流出,而没有现金流的流入;而在开割之后到老树被砍伐,每一年现金流的流出几乎可以忽略不计(橡胶树养护等等的成本较低,极端情况下甚至可以不养护),在橡胶树开割之后到砍伐的每一年基本上现金流都是净流入(说明:若是企业化经营则每年会有人工等额外的运营成本支出,加之远超传统制造业的投资周期,一般的厂房建设仅需2-3年,这或许是为什么天然橡胶种植业无法形成企业化经营的重要原因)。所以,在橡胶树开割后的多年里,尽管会出现预期投资收益(也是常说的种植利润)亏损的情况,但几乎不会亏现金流(只要能够盘活现金,就可以等行情来)。因此,理性决策下,在前述土地资源充足的条件下,不应该砍伐青壮年的橡胶树(一个例子:当一个种植橡胶树的胶农决定去种其他农作物,最优的选择应该开垦一片荒地去种其他作物,因为砍伐橡胶树能够回收的现金大概率不如每年割季割胶累计回收的现金总和)。而老树的砍伐是一种老旧产能的自然退出,即使不砍伐,老树的胶乳产量也偏少,同样的割胶劳动力,应该去割产能相对充沛的青壮年胶树。
以曾经的全球头号产胶国马来西亚为例,随着马来西亚制造业在90年代中后期的兴起,大约从本世纪初开始,马来西亚渐渐退出天然橡胶主产国的行列。但是根据ANPRC的数据,一直到2025年,马来西亚橡胶树种植面积约为113.4万公顷,自2005年起20年的复合降幅仅为0.57%。较为集中的种植面积减少出现在2008-2009年,可能也是因为在金融危机的影响,集中出清了一批树龄较老的橡胶树(成年的橡胶树砍伐之后的橡胶木经济收益可能会比仅有的可割胶割季累计的现金收益更高)。在2009年后,马来西亚橡胶树种植面积十分稳定(产量逐年下滑,因为割胶的人少了,树没少)。

到这里,先回答第二个问题“会不会因为需要种植棕榈树、咖啡树、腰果树等去砍伐橡胶树”,回答是“不会”。然后,承接上述内容的判断,可以总结出橡胶树产能出清的唯一路径。根据ANRPC(科特迪瓦不是ANRPC成员国)的数据,自2011年至2021年的10年间,ANRPC成员国的橡胶树种植面积年复合增长约为1.5%。这是一个很违背直觉的现象,在过剩持续的10年间,投资规模维持扩张,这或许是橡胶树的投资和制造业投资不同的地方,一般的制造业(比如轮胎工厂),由于企业每年都会必须的经营支出,一般来说现金流不够充足的企业将会率先承担不了即期的现金流净流出而面临被动出清;而由于橡胶树的生长特点,橡胶树的投资在第7年开始将出现连年的现金流净流入,投资种植橡胶树的胶农几乎不会面临连年现金流净流出的困境,也就不会面临被动出清。橡胶树产能出清的唯一路径或是:等待橡胶树树龄的自然老化,由于单产严重下滑,随后砍伐(注:暗含条件为种植区域不出现重大自然灾害,如大面积的火灾、洪水等,导致橡胶树在即期大量损失)。

综上所述,展望2026,由于全球橡胶树树龄随着时间不可逆的老化趋势,橡胶树产能刚性或延续至2026年。而在不出现重大自然灾害的情况下,由于橡胶树产能出清路径的唯一性,全球橡胶树产能出清的速度或依然缓慢。相对地,由于橡胶树的生长特点(一般化的7年开割,透支未来的提前割胶暂不考虑),至少未来的7年的产能几乎无法形成自然增长。所以,从橡胶树产能的角度,第一,产能的变化是非常缓慢的,年内视角几乎不会成为改变平衡表的主要因素;第二,即使进入产能下行,也不代表即期产量会大幅收缩,只是需要成本更高的产能去生产。
2.1.2 生产:农产品属性的褪色与增强
对于天然橡胶种植业来说,生产就是割胶,一个生产新鲜胶乳的动作(暂不做胶水和杯胶区分,胶水就是新鲜胶乳,杯胶是新鲜胶乳经过大约48小时自然凝固之后的产品,也不考虑烟片简单的加工,因为主要讨论新鲜胶乳的生产)。一般来说,年内主导供应端的动态变化都是来自于生产(就是割胶),这个命题就是“在需求不变的变化下,当期新鲜胶乳能够生产多少,决定了全球供需平衡表的供应”。扩展一点,边际成本在成本曲线的落点即是单边价格的定价(就是全球市场最后需要用的那一吨天然橡胶的成本)。
先说“农产品属性的褪色是褪在哪里”。在一般的工业生产中,生产线的产能一般只会随着时间下滑,而橡胶树是相对特殊的,由于橡胶树的生长规律,单棵橡胶树的产能会随着橡胶树的生长先迎来产能释放,随后见顶,随后进入下行(一个例子:比如一条年产5万条轮胎的产线,在未扩建之前,随着时间推移,在产线设备老化后,未来的产能往往达不到5万条),这是天然橡胶供应端的农产品属性之一。在过去橡胶树产能释放的阶段,由于割胶效率提高(割一次胶流出的胶乳跟随树龄增长,这在一般的工业生产中几乎是不可能的),在总需求不变的情况下,也就代表不需要那么多割胶次数以及,割胶工人。结合前述橡胶树产能出清路径的唯一性,漫长的熊市周期或一直在调节新鲜胶乳的生产(即减少割胶的次数、减少割胶的人),以此来实现市场的供需平衡。由于缺乏具体的割胶工人的数据,这里以泰国、越南和马来西亚的农业就业人口(印尼统计局每年2月、8月公布相关数据,频率差异较大,故不展示)为例,相较于橡胶树种植面积的变化缓慢,可以看到自2013年三国农业就业人口连续8年下滑,并于2021年见底。

考虑到自2013年起泰国等产胶国农业就业人口的下滑持续了8年之久,能够转行的割胶工大概率早早转行,而在胶价持续低迷的这10年里依旧选择割胶的胶农大概率在未来也不会选择其他工作(可能是因为技能匮乏、交通不便、就业环境不佳等等各种原因)。根据部分2020年前后的研究与采访,目前泰国等东南亚产胶国的割胶工的平均年龄集中在40岁左右,割胶工人也日趋老龄化(一个推断:考虑到尽管近年来胶价中心抬升,但是绝对价格对比历史高点依然相去甚远,或也导致没有太多年轻人从事割胶工作,那么假设割胶工人群体是相对固定的,那么在2025年年末,这个平均年龄可能是45岁左右)。根据国内的一项研究,我国海南岛的割胶工中15-29岁的年轻群体占比仅30%,在部分旅游业发达的县市,这个比例甚至逼近20%。那么,对于目前从事割胶的大部分工人来说,在未来的择业选择或也相对有限,也就代表在橡胶树产能自然释放相对有限的背景下,由这部分割胶工生产的新鲜胶乳的产量是相对固定的(在需求增长到价格上涨之前,一般的割胶工没有动机主动增加产量,如果主动提高产量,很可能导致总收入降低,参考“谷贱伤农”,过去的增产是因为橡胶树的产能释放,固定割胶次数、人数,产量就会自然增长,未来很难出现这个情况)。


相对的,可以较为“灵活”择业的割胶工群体(可能是30岁以下年轻人为主的群体)可以根据割胶收入和其他行业收入水平主动选择工作。这里以泰国为例,简单对比泰国天然橡胶(特指“新鲜胶乳”)总产值和泰国农业GDP、泰国GDP增速(注解:泰国天然橡胶总产值按照胶水、杯胶的年均价格以及各占比泰国一半产量粗略计算,可能和实际情况存在较大出入)。可以看到在2016年天然橡胶总产值增速超过泰国农业GDP、泰国GDP的时候,在随后的2017-2018年泰国农业就业人口呈现同比回升,类似的情况在2022-2023也出现的情况,反之亦然。那么对于这部分相对“灵活”的割胶工的生产(就是割胶)来说,他们是否割胶取决于割胶收入和其他行业收入的对比(割胶工的割胶成本其实就是从事其他行业能获得的最高收入的机会成本)。对应这部分的产量(类似边际产量的概念)就是相对可调节的,往往也是成本比较高的。

结合2.1.1对于全球树龄结构的判断,在未来7年的时间内,由于全球橡胶树的产能接近见顶,迈入产能老化的阶段,不考虑极端天气,在全球需求不出现大幅衰退的情况下,割胶这一生产活动或更贴近传统工业生产的规律,即新鲜胶乳的边际产量是可以被需求调节,天然橡胶的农产品属性褪色。
传统的农业都对天气条件存在高度依赖,天然橡胶的生产也不例外。割胶对于气候条件有一定要求,一般来说,全球主产区会因为所在的经纬度、地形地貌等因素存在较为规律的雨季。


而在发生异常气候现象时,东南亚主产区往往会由于干旱、雨季不规律等现象,导致产区延迟开割(也会对年度的树况造成割季内无法追回的影响)或者由于雨水过于频繁导致割胶工作无法进行。因为割季的最大天数是有限,损失割胶天数越多,产区被动减产可能性越大。供应的紧缩是无法被价格调节的,因为无论是什么样的价格,都不可能去改变当期以及未来的天气条件,这是天然橡胶供应端的农产品属性之二。所以,哪怕天气是一个几乎无法被讨论的事情,但在讨论割胶的时候,是无法被忽略的。接下来回答标题中的第二个问题,“农产品属性的增强是增在哪里”,和前述农产品属性褪色似乎矛盾。因为前述的结论直接假设不出现极端天气,而在这个部分,是在讨论这个假设条件本身。
先来从橡胶树的角度简单介绍一下“割胶”这个行为的生理机制,产胶本质上是橡胶树的一种排异和创伤修复机制。当我们割胶时,割断了乳管,胶乳(含有橡胶烃的乳状汁液)就会流出来。这个过程需要几个关键的生理条件:1. 健康的乳管系统,用于产生和输送胶乳的;2. 旺盛的代谢能力,提供合成胶乳所需的能量和原料;3. 强大的水分输导系统,胶乳的主要成分是水,需要强大的根系和维管束来维持水势和膨压,才能持续排胶。而当橡胶树逐步走向老化的时候,都会上述3点的能力都会逐年下滑。在橡胶树逐年老化的过程中,不利的天气将会进一步降低老树的产胶能力,如下表所示。

结合2.1.1中2025年年末亚洲产胶国的树龄结构,21年生以上的树龄占比约为41%,也就是说这部分树龄偏老的橡胶树在面临极端天气时,可能会导致当年度割季的产量出现超预期缩减,不仅改变了当期平衡表的供应,也会定性全年平衡表的供应。以目前的全球需求来说,仅靠剩下东南亚约60%的橡胶树和新兴产区大约15%左右的橡胶树是无法满足需求的,而一般相对老的橡胶树对应的成本是更高的(需要割胶工多割,以及加大养护等等的成本)。所以,随着树龄结构趋于老化,全球天然橡胶供应在极端天气出现时的脆弱性正在逐年放大,农产品属性增强。
截至2025年11月,未有权威气象组织预报2026年东南亚和西非将出现极端天气,今年这份年度策略报告也不再对2026年的产区天气展开过多讨论。展望2026,尽管天气存在高度不确定性,但是可以相对确定的是,一旦极端天气出现,对于天然橡胶的供应一般会减少,在需求不变的情况下,平衡表将出现缺口。而在橡胶树产能接近见顶的阶段,即使非常理想的天气条件,对橡胶树产能的正向调节或也非常有限。
2.2、天然橡胶初加工业
天然橡胶初加工业指将新鲜乳胶(天然橡胶树割胶液)进行凝固、清洗、切碎、干燥、打包等处理,以生产可用于贸易、出口、再加工的标准化橡胶产品。初加工是天然橡胶产业链中承上启下的环节,决定下游轮胎、手套等行业的原料质量稳定性。由于加工技术的不同,主要大类产品分为以下三种。而根据杂质含量、塑性保持率、初始塑性值、氮含量、灰分、挥发分等技术指标的分类,上述成品的固体天然橡胶可以具体细分为接近上百种的种类(就是开增值税发票时填写的具体商品),而其中主要的产品为技术分类标准胶(TSR),其实20号胶占比TSR超90%,全球占比约60%。

由于天然橡胶初加工业为中间行业,故行业存在高度原料成本驱动的特征。初级原料(就是新鲜胶乳,更具体一些,杯胶和胶水)的成本占比约80%(按照一般化的加工成本7.5泰铢/公斤,杯胶价格50泰铢/公斤,即50/57.5≈87%),决定一切。而一般的初加工企业没有原料的定价权,因为初加工企业无法决定2.1中提到的树龄、天气等主要因素,更无法决定下游行业的需求。初加工企业本质上是重原料轻加工的行业,毛利极薄(2–6%)。故,为了更好的控制成本,目前大量初加工企业已经完成了向上游行业的整合,多数都独立经营着一部分橡胶树种植园。目前全球范围内以成品天然橡胶为主营产品的上市企业有诗董橡胶(Sri Trang)和海南橡胶。

总体来说,天然橡胶初加工业是一个高度原料驱动、设备门槛中低、质量管理关键、竞争极为分散、利润极薄但不可缺失的加工环节。
2.2.1 投资:扩张之后的过剩
由于天然橡胶初加工业(就是制胶厂)多分布于毗邻橡胶林的经济较为落后地区,因此具体准确的全球产能数据或许比橡胶树的产能统计工作更加困难。也由于初加工行业作为中间环节,既无法决定新鲜胶乳的产量也无法决定下游消费品的需求,按照第二章的框架,初加工行业对平衡表的影响相对有限。因此,在这个章节中,主要从定性角度讨论,并尽可能推断相关数据。
这里以泰国20号标准胶(简称“标胶”)的理论生产利润为例,去简单描述天然橡胶初加工行业的利润水平变化。可以看到,随着利润水平在2020年迎来持续修复,一直持续到2022年上半年(一个值得注意的现象:在曾经2017-2018年的时候胶价重心下移的年份和2023之后胶价重心上移的过程中,行业利润水平和胶价的方向是相反的,这个部分放在2.5利润分配在展开讨论,此处仅描述已经发生的现象)。

随着行业利润水平的修复,根据不完全统计,自2022年起,在泰国、越南、老挝、柬埔寨、缅甸和科特迪瓦这些产区,新增部分制胶工厂。与橡胶树的周期不同,制胶厂为普通制造业工厂,建设难度也相对不高,故建设时间一般在1-2年左右(项目申请到工厂试运行),故部分制胶厂在2023-2024年前后建成投产,主要集中在生产成本较低的新兴产区与泰国东北部。而印尼与马来作为曾经90年代与21世纪初期的主产国,由于经济发展的原因,本土制胶厂迎来持续退出(注解:和橡胶树不同,制胶厂每年需要投入相对规模的现金,比如人员工资、土地租金等等费用,故不仅亏即期生产利润,还要亏现金流,被动出清机制相对明确)。根据两地相关的研究,自2018年以来,印尼与马来的制胶厂工厂迎来批量出清,以印尼为例,在2018到2023年期间,约48家制胶厂退出行业。由于天然橡胶原料(新鲜胶乳)极易变质、运输成本高,且加工过程需要大量水源与低成本土地,制胶厂一般“靠林而建”。所以,随着橡胶树的种植向新兴产区(老挝、缅甸、柬埔寨和科特迪瓦)迁移,新兴产区的初加工产能或迎来持续扩张;而由于以泰国为主的传统产区不具备成本优势,预计未来初加工产能的扩张相对有限;印尼与马来的初加工产能将会出持续出清。
一般来说,低成本产区的产能都会满负荷运行,新兴产区(老缅柬和科特迪瓦)合计产量的规模大约为300-350万吨,越南大约130~150万吨,参考诗董橡胶公布的2024年制胶厂产能利用率维持约60%上下,按照泰国500万吨量级的产量,泰国的初加工产能约800万吨。印尼和马来的成本高于泰国,故产能利用率理论上不应该高于泰国的水平,二者合计产量规模约250万吨,预计合计初加工产能不低于400万吨。根据中国橡胶协会2020年的统计,国内年设计制胶能力280余万吨,展望2026,预计全球初加工产能约在2000万吨的规模,全球初加工行业的产能利用率或不足75%,初加工行业或迎来自2022年扩张后的产能过剩。

2.2.2 生产:竞争,未完待续
制胶厂在产能过剩的背景下几乎无法决定天然橡胶的供应(突然的意外,比如火灾等,一般来说对橡胶树更突出),因为在原料由于树龄和天气等因素的影响供应收缩时,制胶厂提高开工水平也无法生产更多天然橡胶;反之,当需求不变且原料供应充足时,在逐利的经典假设下,总量制胶厂的开工水平不应该主动下滑(假设有个别制胶厂处于各种主观原因收缩供应,这个行为的后果就是把自己的市场份额让给其他同行业制胶厂,这个行为与逐利假设是矛盾的)。所以,这个小节中讨论的重点不在于天然橡胶的供应,主要讨论天然橡胶初加工行业的竞争情况。
考虑到全球边际成本落点大概率位于泰国的成产成本(泰国南北经济差异较大,南部海岸附近的旅游业发达,故人均收入水平更高;靠近内陆的泰国东北部经济发展相对落后)。所以,这里选择泰国最大的初加工企业诗董橡胶2024年年报的相关数据,以此大致推断泰国全境的生产情况(也是全球的边际生产情况)。可以看到,自2023年起,诗董橡胶的制胶厂产能增加约44万吨,同比2022年增幅高达13.84%,而2023年的产量仅约199万吨,同比2022年下滑10.76%,因此开工水平在2023年大幅下滑至55%,较2022年下滑约15%。

再向前追溯,自开工水平在2020年见底后,伴随着后疫情时代全球各国经济政策的持续加码,制造业需求迎来新一轮增长(轮胎需求跟随增长),初加工行业呈现利润水平和开工负荷的双重修复。考虑到在2021年的时候,初加工行业已经经历大约10年漫长的出清(制胶厂的出清周期相对橡胶树的出清周期是更短的,在2010-2020年的10年间,泰国制胶业出现了较为持续的行业整合,也在这10年形成了目前泰国橡胶业三足鼎立的格局),故预计在2021年时,由于需求的持续增长,初加工行业的产能见顶(就是2021年缺的产能是制胶厂,不是橡胶树),需要令初加工行业完全新一轮的资本积累以此扩张产能,行业利润水平迎来大幅上行(口语化表述:因为在2011-2021全球大量制胶厂倒闭,而在2021年需求持续增长,这个是在2021年以前几乎无法预判的事情,当年度的出加工产能并不能满足市场的需求,所以要让初加工行业赚钱去建设更多的产能,而在进入2023年后,需求无法呈现2021年的增长,这同样是在决定投资建设新制胶厂时无法被考虑的)。展望2026,首先,由于初加工产能的过剩(注解:过剩是一个相对概念,当下的市场需要并不需要如此庞大的初加工产能,未来需不需要交给未来),对天然橡胶的供应影响有限,其次,由于产能的扩张,初加工行业的竞争加剧,经营压力或难以缓解(口语化表述:原料-成品对锁预计不会给出常态化的正向利润,也就代表,初加工企业需要对原料和成品进行更独立的行情判断)。
2.3、以轮胎行业为主的天然橡胶深加工业
天然橡胶深加工行业是指以初加工天然橡胶(RSS、TSR、浓缩乳胶等)为原料,通过配混、硫化、改性、再制、制品成型等深度工艺,生产终端橡胶制品和特种橡胶材料的产业,属于天然橡胶产业链的下游终端制造环节。由于深加工行业的技术壁垒更高,并且更贴近实际的生活生产,故细分子行业多样且各行业的产品多元化。在技术壁垒的护城河之下,下游产品的附加值更高,在部分细分领域的子行业可以维持常态化正向利润(如轮胎行业的子行业非公路轮胎行业中的再细分赛道巨型全钢胎等)。全球范围内以轮胎企业为主的上市深加工企业大约有40家左右。
根据中国农垦网,世界上的橡胶制品已达7万多种。而天然橡胶主要用于轮胎生产,消费量占比约70%左右。故,按照总量框架“抓大放小”的原则,这个章节主要讨论轮胎行业。

由于天然橡胶主要用于轮胎生产,反过来,轮胎的生产主要原材料亦是天然橡胶。由于轮胎产品多元化,根据不同类型的轮胎原材料的占比都是存在差异的,并不存在标准化的成本结构。故参考中策橡胶的招股说明书公布的原材料采购量数据,大致描述轮胎的成本结构。在2019~2023年间,天然橡胶占比总原材料采购量在37~38%。考虑到中策橡胶的主营产品为全钢轮胎,使用天然橡胶更多,预计天然橡胶全行业平均水平占比约为35%左右。
一个附加的结论:在曾经的2020年,当年丁二烯橡胶的现货对天然橡胶期货合约贴水持续走扩,丁二烯橡胶现货一度贴水天然橡胶期货主力合约约6000元/吨,但是从2020年中策橡胶的采购比例来说,合成橡胶的采购比例提高约1.61%,相对的天然橡胶占比仅下滑0.78%。由于中策橡胶为目前国内产能规模最大、加工技术相对领先的企业,或可以推断以目前的轮胎加工技术来说,天然橡胶与合成橡胶在轮胎生产时可替换的比例空间相对有限。

接下来,在这里对于“轮胎的生产成本”和“轮胎企业的经营成本”做一个简单区分。不同于天然橡胶种植业的小农经济,轮胎行业是一个企业主导的经济模式。所以,除了轮胎的成产成本之外,企业还有非常多的运营支出,比如利润表传统的三费项目,公司的员工收入等等。这里以米其林2024年的利润表为例,原材料的采购金额约56亿欧元,而员工福利项目的支出高达76亿欧元。可以看到,在类成本项目的支出当中,原材料并不是米其林的支出大头。考虑到国内轮胎企业的原材料支出占比高于海外轮胎企业,预计原材料占轮胎企业经营成本的全行业平均占比约为30~40%,天然橡胶独立支出的平均占比预计为10~20%。

注解:这个小节主要讨论轮胎行业的投资与生产,下一个小节再讨论轮胎等制品的需求,按照第二章的框架,轮胎行业的生产活动不会改变天然橡胶的需求,这取决于轮胎等消费品的需求。
2.3.1 投资:新一轮产能迁移正在进行时
据Tire Business在2025年8月的不完全统计,自1893年起至今全球现存的轮胎工厂接近600座。由于轮胎规格多样,无法统一产能口径,故以各年份开业的轮胎工厂数量来描述轮胎产能的变化(注:可能会有对应年份的轮胎工厂退出行业,故可能低估某些年份轮胎产能的投放;根据Tire Business的统计,注明开业年份的工厂约517座)。自20世纪中后期以来,全球经历约3轮较为集中的轮胎产能投放,分别是1960-1970年、1986-1995年和2005-2013年,分别对应二战结束欧美日经济黄金期、全球制造业转移以及中国轮胎工业的爆发式增长。随着全球需求的增速放缓,自2013年后的新建轮胎工厂数量逐年减少。

由于轮胎产品的多元化,故每座轮胎厂的产能口径并不完全一致(条/年和吨/年),故按照单条轮胎30kg的重量大致折算,预计2025年年末全球轮胎产能约为30~35亿条/年。同时,根据smithers和TPAtuorepair的报告,自2020年以来,全球轮胎的产量约为20~30亿条/年,结合米其林公布的全球轮胎销量数据,预计全球轮胎产量约在25亿条/年的规模,全行业平均产能利用率约为75%左右。根据中国工业和信息化部等部门在界定严重产能过剩行业时,常以75% 的产能利用率作为重要分界线,故全球轮胎行业的产能或处于过剩的边缘。
随着19世纪末期轮胎工业的诞生,在进入20世纪后,轮胎工业迎来在欧洲与北美的初次扩张。由于第二次世界大战,轮胎工业的发展短暂停滞,并在二战结束后在北美和欧洲(亚洲主要是日本)迎来高速发展。一直到20世纪末,随着中国入世,在全球制造业向转移的过程中,中国轮胎工业蓬勃发展。近5年来,中国占据全球轮胎产能超50%,为全球轮胎的制造中心。

随着在后疫情时代,在全球各国经济政策推动,制造业需求迎来增长,轮胎需求跟随增长,轮胎行业利润水平迎来修复(这一点,和当年制胶业利润修复是类似的)。这里选取2013年以前上市的轮胎企业财报数据,以米其林、普利司通、大陆马牌、倍耐力、住友橡胶、韩泰轮胎、固特异和优科豪马的利润总和去描述海外轮胎企业利润水平的变化;以贵州轮胎、青岛双星、佳通轮胎、风神股份、赛轮轮胎、三角轮胎、通用股份和玲珑轮胎的利润总和去描述中国轮胎企业利润水平的变化。
自2013年以来,有个比较特别的年份。第一是2018年,当时在中美贸易战的影响下,中国本土经济增长并不理想,但是中国轮胎行业的利润相较于2017年(2016年到2018年美国启动对于中国轮胎的双反调查,并认定中国输美有关轮胎存在倾销及补贴行为)大幅增长82.4%,对比海外利润仅同比增长6.8%,增速大幅劈叉。第二是2023年,随着中国轮胎(其实应该不止中国轮胎,应该也有部分东南亚轮胎,但是东南亚目前产能占比偏低)对海外高价轮胎的大量替代,中国轮胎行业迎来近10年再次腾飞,2023年利润水平同比大幅213.4%(这个增速在传统制造业领域堪称奇迹),并且2024年在历史新高的基数水平下,中国轮胎利润再度同比增长约10%,而同期海外轮胎行业的利润同比仅增长3.7%。

随着中国轮胎行业利润大幅增长,中国轮胎企业的投资迎来新一轮扩张(注解:重点区分一下“中国企业的产能”和“中国轮胎产能”的区别,中国轮胎企业投资的轮胎厂可以不在中国)。随着中国轮胎行业的竞争加剧(产能扩张与产品高度同质化的结果),由于东南亚为主要天然橡胶的产地、且当地土地成本、劳动力成本、环保成本相对偏低。自2020年以后,东南亚轮胎产能迎来持续扩张。根据Tire Business 的不完全统计,自2020到2024年全球新建成的轮胎工厂约31座,其中2023年新建成工厂相对偏少,仅有2座。

从地区的角度,自2020到2024年全球新建成的轮胎工厂约9座位于东南亚,占比对应年份新建成工厂约29.03%;从投资企业的所属国家的角度,自2020到2024年全球新建成的轮胎工厂约14座由中国轮胎企业投资,占比对应年份新建成工厂约45.16%。尽管印度同样有不少轮胎工厂开业,但是可以看到,由中国投资的单个轮胎工厂产能更大,如浦林成山在泰国的工厂产能达到了1200万条/年,柬埔寨新增的轮胎工厂单体产能均超过800万条/年。



在由中国轮胎企业主导,以东南亚为主的亚洲轮胎产能扩张的过程中,也伴随着部分轮胎产能的退出。根据Tire Businsee的不完全统计,在2025年全球有4座计划轮胎工厂关闭,均由欧美轮胎企业投资,在2026年有2座轮胎工厂计划关闭,在2027年有1座轮胎工厂计划关闭,主要集中在欧洲。

考虑到近年来东南亚建成的单个轮胎产能相对较大,而在欧洲退出的轮胎工厂单个产能较低,故展望2026,全球轮胎行业的产能或仍处于过剩的边缘。在成本优势下(尤其是针对高度同质化的全钢胎、半钢胎,行业应该不存在极高的技术垄断),预计全球轮胎产能向东南亚迁移的趋势仍将持续,而老牌的欧美轮胎产能(尤其是全钢胎、半钢胎)将面临持续的被动出清,而中国轮胎产能的扩张步伐或也逐年放缓。
2.3.2 生产:生产转移之后
由于成本优势,东南亚轮胎工厂的产能利用率普遍偏高,除个别产线,大部分全钢胎产线的产能利用率均在80%-90%,半钢胎(PCR)产线几乎满负荷生产,远高于中国轮胎产能利用率(70%左右)。


随着生产的转移,在轮胎出口的数据上得到了更直观的体现。截至2025年10月,中国累计出口全钢胎约1.08亿条,同比增长2.55%,累计出口半钢胎约2.90亿条,同比减少0.86%;泰国累计出口全钢胎约0.26亿条,同比增长9.28%,累计出口半钢胎约0.76亿条,同比增加2.86%;越南累计出口全钢胎约0.14亿条,同比增长28.10%,累计出口半钢胎约0.30亿条,同比增加14.05%。在绝对量的角度,中国依然是全球轮胎的制造中心,但是边际量的角度,全球轮胎产量的边际增长(也可以是需求的边际增长)或更多由东南亚贡献。


由于全球轮胎的边际生产转移至东南亚(注解一下:东南亚的大部分轮胎工厂,尤其是新增工厂依然由中国轮胎企业投资,即边际的增长由中国轮胎企业在东南亚生产,而不是在中国生产),从结构的角度,即中国的产量不需要再度扩张。把中国轮胎工厂看做是一个整体的工厂,将天然橡胶显性库存合并入这个大工厂的自有的原材料库存。
全球天然橡胶在21世纪第二个十年进入过剩周期(胶树产能释放与需求增速放缓),由于中国本土庞大的轮胎产能,大量库存现货囤积于中国市场。那么,承接上述内容,由于市场的边际增长不在需要中国生产,甚至会迎来东南亚生产的分流(也是竞争),随着产量增长放缓,也就代表这个大工厂不再储备大量的原材料库存(就是天然橡胶的显性库存),尤其是在橡胶树产能临近见顶的背景下,橡胶树也无法再产出更多的新鲜胶乳。故,展望2026,预计中国市场的天然橡胶显性库存水平或难以重回往年的平均水平(2019-2024年末的平均库存约为124万吨)。

2.4、以轮胎为主的天然橡胶制品需求
由于轮胎生产使用了接近全球70%的天然橡胶,在2010年至2011年上一轮天然橡胶牛市行情的尾声,全球汽车轮胎销量年均增速为10.2%,对应全球天然橡胶消费量年均增速为10.3%。自2012年至2024年全球轮胎销量年均增速仅为1.2%,对应全球天然橡胶消费量年均增速为2.8%。故判断天然橡胶的需求几乎可以等价转换为判断轮胎的需求(例子:由于收入提高,所以需要用更多轮胎,所以需要更多天然橡胶生产轮胎,反之亦然)。

2.4以前的内容,主要讨论了天然橡胶产业链中,上中下游行业的投资与生产,在这个小节中,按照第二章中的框架,将尽力去讨论以轮胎为主的天然橡胶制品的需求。在去开始讨论之前,简单介绍一下轮胎这个消费品的需求结构。
根据米其林年报,全球汽车轮胎市场由替换市场主导,替换市场(不区分轮胎类型)的天然橡胶消耗量占比约为76.3%。自2021年下半年以来,替换市场的耗胶量占比始终维持在75%以上,在2021年的下半年占比一度接近80%。随着全球汽车存量规模持续扩张,而增量配套市场随着全球经济增速放缓后而放缓,全球汽车轮胎市场形成了以替换市场为主导的市场格局。考虑到替换市场的存量规模扩张来自于配套市场的增长,预计未来全球轮胎市场格局将缓慢由30%配套+70%替换趋向于20%配套+80%替换(除非当年报废的车辆远大于当年度销量,预计这种极端情况出现的概率较低,故不考虑此类场景),即汽车行业的兴衰对轮胎行业的影响将越来越小。

根据米其林年报,不同轮胎类型的角度,自2019H1至2025H1合计13个半年度,仅有2020H1至2021H1三个半年度的全钢胎耗胶量占比超过50%,占比最高为2020H1的51.6%。自2021H1起,由于全球的全钢胎市场趋于饱和,全钢胎耗胶量占比再未超过50%,全球汽车轮胎市场形成了以半钢胎为主导的格局。同时不可否认,在过去的13个半年度二者耗胶量的占比相差最大不到5%(2024H2),即轮胎类型的角度,全钢胎和半钢胎市场对天然橡胶的需求的影响几乎同等重要。

根据米其林年报,从全球不同地区来看,全球汽车轮胎市场呈现中国、欧洲、北美三足鼎立的格局,自2019年起这三个地区合计耗胶量占比从未低于66%,在2020H2占比超70%。自2022H2至今,中国一直都是全球规模最大的汽车轮胎市场,耗胶量占比始终位居全球首位。在2025H1,中国汽车轮胎耗胶量占比约为23.39%,欧洲占比约为22.63%,北美占比约为21.13%,三者合计占比67.15%,自2022H2以来,三者占比相差未超过3%。预计未来较长一段时间内,中国、欧洲和北美(主要美国)仍将是全球汽车轮胎的主要消费市场。

在这里,我们尝试通过轮胎的行业结构去构建从宏观经济到中观行业,最终到微观商品的总量需求框架。由于是总量框架,故遵循抓大放小的原则,主要以轮胎的需求去推断天然橡胶的需求。基于总量框架,价格由总供给和总需求决定,在这里引入一个只有居民部门、企业部门和政府部门的三部门封闭(轮胎)经济(即把全球市场视作一个整体,这个整体中不存在对外部门)。
在这个轮胎经济中,欧洲和北美的发达国家的居民部门是半钢胎的主要消费者,居民部门的购买力对半钢胎的需求影响较大,因为半钢胎是更贴近日常生活(出行)需求的一种消费品,而居民部门的购买力或较为依赖欧美本土的经济增长;中国和非洲等发展中国家的企业以及政府部门对全钢胎的需求影响较大,因为全钢胎更多用于项目工程的建设,而项目工程的投资主要由企业和政府部门发起,某些超大规模工程项目仅能由政府发起(如雅鲁藏布江下游水电工程),而企业和政府部门的投资决策或不仅受经济增长影响,本土的经济政策的调控或不可忽略。以上内容,如有错误,请批评指正。

2.4.1汽车行业有望回暖,然占比轮胎消费偏低
根据S&P Global Mobility的预测,2025年全球新车销量预计将同比增长1.7%;而TrendForce预计2025年全球新车市场销量同比增长2.4%。故参考权威机构,预计2025年全球汽车销量同比增长约2%。根据Autovista Group发布的2026展望,球新车市场将在经济、关税与供应链不确定性下“温和”或分地区恢复,部分市场(德国/西欧)在政策支持下可见回升。

由于汽车行业所对应的轮胎配套消费占比偏低,对轮胎需求的影响有限,故不对汽车行业做过多讨论。整体来说,汽车行业在2026年至少不会形成对轮胎,再到天然橡胶需求的拖拽。
2.4.2 后关税时代的降息周期,替换市场韧性或再现
这个小节尽量去讨论几乎没有数据(尤其是海外市场)的替换市场。替换轮胎消费具有一定刚性,无法轻易避免或推迟,主要因为安全、法规要求、使用周期等因素的影响。因此,轮胎替换市场具有较强的稳定性和需求刚性,即使在经济压力增大的情况下,消费者仍然会优先考虑进行轮胎更换。根据米其林的数据,自2009年到2024年,只有2012(欧债危机)、2020(新冠疫情)、2022(持续加息),分别因为当年不同的系统风险出现过同比下降外,其余年份均呈现1%以上的稳定增长。

2025年受到美国关税政策的影响,曾经火爆的半钢胎市场在2025年遇冷。根据米其林的数据,截至2025年10月,全球半钢胎替换销量累计同比增长约1%,而2024年10月的增长约为4%。随着国内“反内卷”的掀起与需求侧政策的补位,全钢胎的替换市场迎来久违的好转。截至2025年10月,全球全钢胎替换销量累计同比增长约3%,若包含中国市场,预计增长或高于3%。

根据前述的框架,对于轮胎等天然橡胶制品(尤其是轮胎的替换消费)消费未来的判断,其实可以等价地转换对于中国、美国、欧洲未来经济增长的判断。这是一个非常大的命题,在这个小节中尽可能去给出对2026年的判断。一直截至到2025年12月1日,自2025年4月美国关税正式宣布以来,在2025年的8个月时间内,美国已经与天然橡胶上下游行业涉及的主要国家经过了多轮谈判,大部分国家都制定了初步的框架协议(欧盟、泰国、越南),而中美之间的关税税率依然偏高。回顾2025年关税的谈判过程,无法否认关税的谈判进度是非常缓慢的,同时也能够看到整体关税谈判的结果都是有利于美国与谈判国的(可能主要是美国获利)。在今年10月之后,除了中美之间的新一轮谈判外,美国与其他产业链相关国家之间的谈判处于一种相对“静止”的状态,并没有太多变化。展望2026,由于关税谈判的结果一般都是正向的(谈判的目的应该是至少有一方获利),并且随着美国进入降息周期,在全球经济不出现系统性风险的情况下,以欧美为代表的海外轮胎市场或企稳向上,而由于贸易壁垒(除美国外还有欧盟对中国轮胎的“双方制裁”)高企,亚洲轮胎对海外轮胎替代后形成的消费边际增长或仍面临压制(同样的价格和里程,以前用1条国际大牌轮胎,现在可能选择用2条亚洲品牌轮胎)。

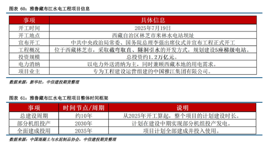
对国内市场而言,随着配合“反内卷”的需求政策不断推出,国内的轮胎需求在2025年下半年的表现相对2024同期有比较好的起色。以雅鲁藏布江水电站项目为例,虽然基本做不到精确计算这个项目能够带来的轮胎需求增长有多少。但是相对确定的,由于项目规模的体量十分庞大,也就导致整个项目的施工周期非常漫长。根据新华网和中国混凝土与水泥制品协会的报道,该工程项目在2025年7月19日正式开工,项目周期约为10年。也就代表着,由该项目带动的轮胎消费将至少延续至2026年。故展望2026,尽管面临欧美等国的贸易政策压力,在国内经济政策持续推行的背景下,国内轮胎市场的需求至少不会出现大幅下滑。

2.4.3 以轮胎为主的消费品或将支撑全球天然橡胶消费
在这里对需求的判断做一个小结。方向上,在全球经济不出现系统性风险的情况下(这个事情几乎无法预判,所以不考虑,常态化的经济走向至少不应该连年走低),尽管关税仍将持续至2026年,而美国的降息与国内政策的持续,或将支撑全球轮胎需求,预计2026年全球天然橡胶需求水位或不会低于2025年。幅度上,参考一般年份全球替换轮胎保持约1%左右的增长,故预计2026轮胎需求将呈现1%的增长。考虑到欧美等发达国家为全球橡胶制品的主要消费者,根据IMF的预测,发达经济体整体2026年GDP增长约为1.5%左右,故预计2026年全球非轮胎天然橡胶制品的增长约1.5%。按照3:7的比例,展望2026,预计全球天然橡胶需求增长约1~1.5%左右(绝对量大约为15~25万吨)。
2.5、天然橡胶产业链利润分配:周期与竞争
最后的小节,来简单讨论一下产业链利润的纵向分配。以泰国杯胶价格去粗略描述种植业的利润水平(因为单个原料的产量数据并没有,故选择全球产量最高的标准胶的原料杯胶价格去描述);以STR20的理论生产利润描述初加工行业的利润水平(泰国的制胶厂的产量大概率为全球边际产量);以中国上市轮胎企业的净利润描述深加工行业的利润水平(产能庞大且技术垄断程度相对低,与行业需求变化或更相关)。
为了缩减篇幅,这里就不再回顾历史,直接看自2023年以来的情况。可以看到,随着天然橡胶价格在2023下半年一直到2024年年末的上涨,上中下游利润的分布,上下游利润好转,中游持续亏损的格局。如前述对于3个行业的产能利用率的大致估计,即种植业产能利用率约75%~80%;初加工业产能利用率约低于75%;深加工的轮胎行业产能利用率约75%边缘。或也就代表着3个行业产能周期所处的定位不同,种植业正处于过剩到平衡的阶段;初加工业正处于过剩中的出清阶段;深加工的轮胎行业正处于平衡到过剩的阶段。由于目前产能过剩的改善来自于种植业,即未来可能缺少的产能是橡胶树,不是制胶厂也不是轮胎厂,所以利润应该向种植业分配,让种植业形成新一轮的资本积累,进而完成产能扩张(就是给胶农赚钱,让胶农有钱去多种新的树,不需要让制胶厂、轮胎厂去赚钱,因为目前这2个行业的生产能力已经超过了当下的全球轮胎需求)。


展望2026,预计种植业在产业链利润分配中仍占据优势(截至2025年12月5日,泰国杯胶的均价约为53.37泰铢/公斤,较2024年均价的跌幅仅为5.17%; RU主力合约的跌幅则为15.49%,除去2024年,2025年的泰国杯胶价格的年均价依然是过去10年最贵),而初加工业的利润水平或维持亏损,已被动出清的方式来实现行业的平衡;以轮胎为主的深加工行业或在产能迁移的过程迎来过剩后的竞争加剧。
四、后市展望:前行不畏荆棘霜,彼岸自有百花芳
3.1、天然橡胶全球供需平衡表:成本曲线的落点不具备左移基础
最后一个章节,基于第二章的框架和第三章的分析判断,给出2026年的全球供需平衡表。需求端,基于第二章的判断,美国降息与国内政策带来的可持续需求,2026年全球天然橡胶需求或迎来增长,而由于贸易壁垒的存在,增速或有限。在全球经济不出现系统性风险的情况下,预计2026年全球天然橡胶的需求约为1480万吨,同比2025年温和增长约1%。供应端,以科特迪瓦为代表的新兴产区由于树龄足够年轻,预计产量仍将增长,而树龄结构老化相对明显的印尼产区或仍面临减产,在全球需求增长的情况下,全球产量的缺口或仍需要树龄结构相对中性的泰国增长,以此满足全球需求的增长,达到供需平衡。故,预计2026年全球供需平衡表基准情形为紧平衡。

如下图所示,传统主产国(主要是泰国)的树龄趋于老化,在橡胶树产量无法逐年自然增长的情况下,也就代表增产需要投入更多劳动力去生产,就是生产成本的提高,从全球的成本曲线来说,就是全球成本曲线的右侧变得更加陡峭。对于新兴产区来说,就是全球成本曲线的左侧变得更平缓。因此,尽管在基准情形下,预计2026年全球供需平衡表呈现为紧平衡,而全球需求的增长或支撑成本曲线落点向右侧倾斜(口语化表达:就是认为2026年的需求增长在消化新兴产区产量的自然增长后,依然需要泰国增产,而泰国增产只能依靠割胶工割的更多,而无法依靠橡胶树的自然增长)。

3.2、策略
3.2.1单边:重心抬升的方向或不变,而路径曲折性或延续
基于3.1对于2026年全球供需平衡表和成本曲线落点的判断,展望2026年,预计天然橡胶价格重心抬升的趋势延续。而由于基准情形没有考虑极端的系统性风险事件(这个也基本无法考虑),以2025年4月美国关税宣布时的市场表现,作为平衡表悲观预期时的定价基准,预计2026年全年RU合约或维持在14000元/吨以上;NR合约或维持在11700元/吨以上;新加坡TSR20合约或维持在1550美金/吨以上,在不出现极端天气的场景,预计上方空间相对有限,以2025年4月美国关税政策宣布作为参考(就是需求增长在消化完新兴产区的自然增长后,再回补关税带来的负面影响,这或许在2026年比较难出现),预计2026年全年RU合约或维持在17500元/吨以下;NR合约或维持在14500元/吨以下;新加坡TSR20合约或维持在1950美金/吨以下。
注解1:根据2.5的判断,其实从全产业链的角度,更优的长期多头选择应该是天然橡胶的原料如杯胶等,但原料在全球范围内并没有上市期货合约。注解2:在3.2.2会提到,由于国内RU合约交割品为国产全乳胶,并不是行业竞争的结果,而是处于国家战略储备保留的产物,因此面临长期过剩的困境,对应的期货合约常态化远月升水,导致长期多头持有的成本非常高(一年换月至少1000元/吨);而由于需求的增长来自于非标现货(如泰国混合胶,简称“泰混”),在2025年全年的时间里,泰混的远期现货几乎都是贴水结构。因此,从驱动、从结构的角度,泰混是一个更好的长期多头选择,和原料类似,泰混也没有期货合约。
3.2.2价差:行业的新变革,旧时代的落幕
回顾自2024年起价差结构的波动,原有的经验被不断打破,历史不再被复刻,尤其是以泰混-RU和泰混-NR的价差绝对水位自2023年下半年起迎来持续抬升。承接2.3.2的内容,近年来全球轮胎产能的主要来自于中国轮胎企业在东南亚的扩张,也是全球轮胎需求的边际增量。对于一般的轮胎企业而言,为了保证成品轮胎的性能、质量等的稳定性,一般不会轻易修改轮胎的生产配方。那么这样的需求增量可以从天然橡胶具体到具体的天然橡胶品种——泰混(就是全球轮胎需求的边际增量是需要中国轮胎企业在东南亚投资的轮胎工厂用泰混加工生产更多轮胎)。而RU交割品全乳胶的需求改善相对有限(因为全乳是国内自产自销的品种,尽管有反内卷等的政策推动,但泰混同样享受反内卷来带需求增长,并有海外市场需求的增长),因此,在泰国和中国树龄结构同步趋于老化的阶段(就是二者供应的角度是类似的),泰混的平衡表比RU的平衡表更强,故泰混对RU基差的绝对水位大幅抬升。
随着全球(主要是泰国)橡胶树临近本轮漫长的产能释放周期的终点,也就代表泰国本土的自然增长相对有限(甚至可以说没有),那么为了满足需求增长,让上游企业扩大生产的唯一方式就是给出高价,对于泰混和NR的价差来说,就是泰混对NR表现为高升水(价差的本意是为了上游多生产泰混少生产NR,泰混和NR的供应都可以粗略看作是泰国的供应,NR的供应可以去扩展印标等,对于泰混来说也可以扩展至2025年贸易量大幅增加的印尼混合,为了简化问题,不做这样的扩展)。平衡表强弱关系的角度,泰混始终强于NR,故泰混对NR维持远高于2023年的升水水位。
对比过去橡胶树产能高速释放的周期,以前的价差头寸主要逻辑是“买低价的,空高价的”,或许主要由在橡胶树漫长的产能释放过程中,由于低价品种在对于轮胎生产的性能、质量上影响不大,轮胎企业有足够的时间将高价品种替换为低价品种(天胶之间相互替换的技术难度或远低于天胶和合成胶之间的替换),以供应端作为主导。而随着产能释放周期终点的临近,需求端或逐渐成为改变产业链平衡的主要因素,即这个市场需要哪个品种更多,哪个品种就应该是全市场最贵的天然橡胶,在价差的定价中位于更高的水位(现在就是泰混),那么价差头寸的主要逻辑或为“多平衡表更强的,空平衡表更弱的”,也是“多需求更好的,空需求更差的”。
故,预计泰混在2026年的结构性定价中,依然处于偏高水位。而由于中国产区和东南亚产区(主要还是泰国)的割季错位,预计当东南亚走向低产季时(2026年Q1),预计泰混-RU仍将呈现较为流畅的收窄,不排除泰混出现对RU较大幅度的升水,在进入夏季(7月)之后,泰混-RU或出现阶段性的走扩。

重要声明
本报告观点和信息仅供符合证监会适当性管理规定的期货交易者参考,据此操作、责任自负。中信建投期货有限公司(下称“中信建投”)不因任何订阅或接收本报告的行为而将订阅人视为中信建投的客户。
本报告发布内容如涉及或属于系列解读,则交易者若使用所载资料,有可能会因缺乏对完整内容的了解而对其中假设依据、研究依据、结论等内容产生误解。提请交易者参阅中信建投已发布的完整系列报告,仔细阅读其所附各项声明、数据来源及风险提示,关注相关的分析、预测能够成立的关键假设条件,关注研究依据和研究结论的目标价格及时间周期,并准确理解研究逻辑。
中信建投对本报告所载资料的准确性、可靠性、时效性及完整性不作任何明示或暗示的保证。本报告中的资料、意见等仅代表报告发布之时的判断,相关研究观点可能依据中信建投后续发布的报告在不发布通知的情形下作出更改。
中信建投的销售人员、交易人员以及其他专业人士可能会依据不同假设和标准、采用不同的分析方法而口头或书面发表与本报告意见不一致的市场评论和/或观点。本报告发布内容并非交易决策服务,在任何情形下都不构成对接收本报告内容交易者的任何交易建议,交易者应充分了解各类交易风险并谨慎考虑本报告发布内容是否符合自身特定状况,自主做出交易决策并自行承担交易风险。交易者根据本报告内容做出的任何决策与中信建投或相关作者无关。
本报告发布的内容仅为中信建投所有。未经中信建投事先书面许可,任何机构和/或个人不得以任何形式对本报告进行翻版、复制和刊发,如需引用、转发等,需注明出处为“中信建投期货”,且不得对本报告进行任何增删或修改。亦不得从未经中信建投书面授权的任何机构、个人或其运营的媒体平台接收、翻版、复制或引用本报告发布的全部或部分内容。版权所有,违者必究。




发表评论
2025-12-10 03:19:23回复
2025-12-09 23:41:35回复
2025-12-09 21:50:51回复
2025-12-09 22:24:56回复
2025-12-09 19:28:57回复