登录新浪财经APP 搜索【信披】查看更多考评等级
炒股就看金麒麟分析师研报,权威,专业,及时,全面,助您挖掘潜力主题机会!
11月28日晚,多家上市公司发布公告称,因涉嫌信息披露违法违规等问题,公司及相关责任人收到监管部门立案告知书、行政处罚事先告知书或行政处罚决定书。
因涉嫌信息披露违法违规
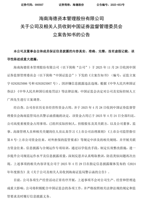
证监会对海德股份实控人立案调查
海德股份11月28日收到证监会下发的《立案告知书》,因涉嫌信息披露违法违规,根据相关法律法规,证监会决定对公司及实际控制人王广西进行立案调查。
经自查,公司存在历史非经营性资金占用,并于4月28日收到海南证监局出具警示函措施的决定,该资金占用已于4月24日全部归还。公司高度重视资金占用事项,已组织实际控制人、控股股东及其关联方,以及公司董事、监事、高级管理人员和相关关键岗位人员认真学习相关规则,并开展关联方资金往来、信息披露与合规运作专项培训,通过以学促改手段,制定长效整改措施,进一步提升公司规范运作水平及信息披露质量,深刻反思并认真吸取教训,防范类似问题再次出现。
目前,公司各项生产经营活动正常有序开展,上述事项不会对公司生产、经营和管理造成重大影响。公司将积极配合证监会的各项工作,并严格按照相关法律法规的规定和监管要求及时履行信息披露义务。

涉嫌信披违法违规、违法提供融资
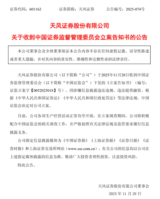
天风证券收立案告知书
天风证券11月28日收到证监会下发的《立案告知书》。因涉嫌信息披露违法违规、违法提供融资,根据相关法律法规,证监会决定对公司立案。
目前,公司各项生产经营活动正常有序开展,在立案调查期间,公司将积极配合证监会的相关调查工作,并严格按照有关法律法规及监管要求履行信息披露义务。

因涉嫌年报存在虚假记载
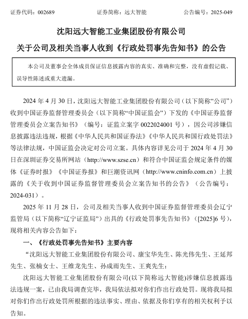
远大智能(维权)收“预罚单”
11月28日,远大智能及相关当事人收到辽宁证监局出具的《行政处罚事先告知书》。
经查明,远大智能涉嫌利用伪造的验收证明提前确认电梯销售收入,导致《2019年年度报告》《2020年年度报告》《2021年年度报告》《2022年半年度报告》存在虚假记载;涉嫌利用未实际履行的租赁协议确认租赁业务收入,导致《2021年年度报告》存在虚假记载。
辽宁证监局拟对沈阳远大智能工业集团股份有限公司给予警告,并处以600万元罚款,对其他当事人也做出预处罚。

仍未披露2024年年度报告
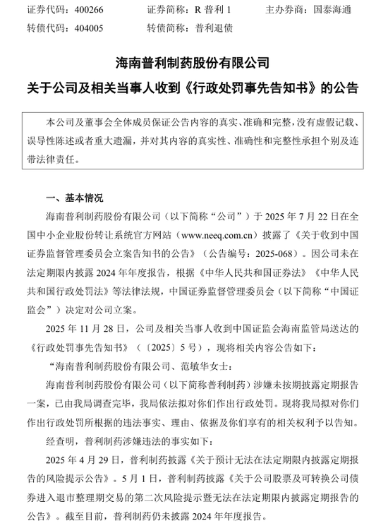
普利制药收“预罚单”
退市不免责。已在A股退市的普利制药及相关当事人收到海南证监局送达的《行政处罚事先告知书》。
经查明,4月29日,普利制药披露《关于预计无法在法定期限内披露定期报告的风险提示公告》。5月1日,普利制药披露《关于公司股票及可转换公司债券进入退市整理期交易的第二次风险提示暨无法在法定期限内披露定期报告的公告》。截至目前,普利制药仍未披露2024年年度报告。
海南证监局拟决定,对普利制药责令改正,给予警告,并处以50万元罚款,还对其他当事人做出预处罚。

年度报告存在虚假记载
ST沈化(维权)被罚700万元
ST沈化11月28日收到辽宁证监局下发的《行政处罚决定书》。
经查明,沈阳化工存在以下违法事实:沈阳蜡化是沈阳化工的全资子公司。2018年至2021年,沈阳蜡化为满足管理及考核要求,通过在成本核算过程中人为调整原材料生产投入数量、半成品和产成品数量以及延迟确认存货的方式虚减(虚增)营业成本,虚增(虚减)利润总额、虚减存货。上述行为导致沈阳化工2018年至2021年年度报告存在虚假记载。沈阳化工已披露相关公告对财务数据进行了更正。
辽宁证监局决定,对公司给予警告,并处以700万元的罚款,并对其他当事人做出相应处罚。




发表评论
2025-11-29 20:11:31回复
2025-11-30 00:26:34回复
2025-11-30 06:52:05回复
2025-11-30 05:06:11回复