登录新浪财经APP 搜索【信披】查看更多考评等级
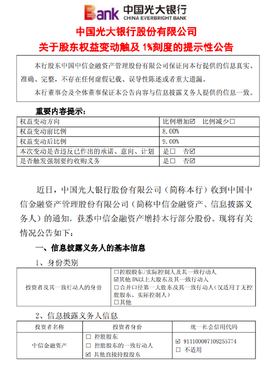
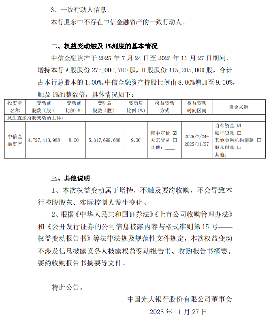
11月27日金融一线消息,光大银行公告称,近日,本行收到中国中信金融资产管理股份有限公司(简称中信金融资产、信息披露义务人)的通知,获悉中信金融资产增持本行部分股份。
中信金融资产于 2025 年 7 月 24 日至2025 年11 月27 日期间,增持本行 A 股股份 275,000,700 股,H 股股份315,285,000 股,合计占本行总股本的 1.00%。中信金融资产持股比例由8.00%增加至9.00%,触及 1%的整数倍。


登录新浪财经APP 搜索【信披】查看更多考评等级
11月27日金融一线消息,光大银行公告称,近日,本行收到中国中信金融资产管理股份有限公司(简称中信金融资产、信息披露义务人)的通知,获悉中信金融资产增持本行部分股份。
中信金融资产于 2025 年 7 月 24 日至2025 年11 月27 日期间,增持本行 A 股股份 275,000,700 股,H 股股份315,285,000 股,合计占本行总股本的 1.00%。中信金融资产持股比例由8.00%增加至9.00%,触及 1%的整数倍。


发表评论
2025-11-27 22:32:19回复
2025-11-28 00:28:44回复
2025-11-28 05:04:21回复