登录新浪财经APP 搜索【信披】查看更多考评等级
炒股就看金麒麟分析师研报,权威,专业,及时,全面,助您挖掘潜力主题机会!
来源:中国银河策略
核心观点
2025年行情复盘:截至11月14日,全A指数上涨26.58%,创业板指、科创50涨幅领先,分别上涨45.29%、37.65%。31个一级行业中,有30个行业收盘价较上年末上涨。其中有色金属、通信、电力设备、综合行业领涨,涨幅超50%,食品饮料行业下跌3.40%。
2026年投资环境:(1)海外视角:中期选举压力下,2026年特朗普政府可能重新聚焦于经济增长。美国劳动力市场明显降温,但美国通胀反复压力仍存。预计美联储2026年仍处于降息周期中,且下半年降息预期更高。中美签署贸易协议至美国中期选举前,中美格局相对稳定。国际局势不确定性加剧,地缘政治风险仍然突出。(2)国内视角:展望2026年,中国宏观政策将保持连续性稳定性,经济增长保持韧性,扩大内需与“反内卷”政策协同作用下,通胀有望自低位回升。
大势研判:“十五五”开局之年改革政策预期强化,人民币汇率向上等价格因素支撑流动性向好,市场信心有望得到提振。在居民存款搬家持续演绎、机构投资者加大入市力度、全球资本流向重塑叠加政策工具护航下,A股市场仍将受益于流动性向上逻辑。当前A股估值处于相对合理区间,从全球主要权益市场比较来看仍处于中等偏低水平。2026年,盈利有望接棒估值,成为市场聚焦的关键点。预计上市公司基本面延续改善态势,中国经济转型的深化与新兴产业的持续发展将成为盈利增长的关键驱动力,PPI降幅收窄也有望带动企业利润率水平进一步回升。同时,关注美国中期选举、地缘风险、国内经济修复节奏等因素的阶段性扰动。2026年,A股市场有望呈现出向上动能。
风格判断:(1)大小盘:小盘表现依然可期,尤其是在前三季度,美联储降息宽松交易开启与新兴产业趋势向上带动市场风险偏好抬升的环境下,个人投资者加速入市或带来小盘相对占优行情,同时机构资金入市趋势明确,小盘与大盘风格表现有望趋于均衡,四季度或面临向大盘转向的机会。(2)成长VS价值:预计成长股业绩增速仍将领先于价值股,美联储降息可期有利于权益资产估值提升,科技创新、扩大内需、“反内卷”等政策并行。综合来看,2026年前三季度,成长风格可能相对占优;四季度随着美国中期选举临近、中美关税政策变动,市场风险偏好面临扰动,价值风格可能相对占优。
结构性投资机会: “十五五”规划开局之年,政策红利与产业机遇有望深度融合,结构性主线也将更加清晰,重点关注以下“两条主线+两条辅助线”。主线一,全球百年未遇之大变局加速演进,国内经济底层逻辑转向新质生产力,人工智能、具身智能、新能源、可控核聚变、量子科技、航空航天等“十五五”重点领域值得关注。主线二,反内卷政策温和推进,供需结构优化叠加价格回升预期带动下,制造业、资源板块盈利修复路径清晰。此外,扩大内需政策导向下消费板块迎来布局窗口,出海趋势将带动企业盈利空间进一步打开。
风险提示
外部不确定性加大的风险;内部政策与经济韧性不牢固的风险;市场情绪与资金流向短期调整的风险。

正文
一、2025年A股市场行情复盘
(一)大盘行情
截至2025年11月14日,全A指数上涨26.58%,创业板指、科创50涨幅领先,分别上涨45.29%、37.65%,中证1000、深证成指、上证指数、沪深300、上证50分别较上年末上涨26.90%、25.93%、19.06%、17.62%、13.17%。

具体来看,2025年以来走势可以分为六个阶段。第一阶段(2025/1/1至2025/1/10),A股市场震荡调整。我国经济在利好政策持续发力下呈现修复向好态势,政策加码可期,但特朗普即将重返白宫,美联储降息节奏变化以及对华政策不确定性加大短期降低投资者风险偏好,带动A股市场震荡调整。
第二阶段(2025/1/11至2025/3/18),经历1月初震荡调整后,综合积极财政政策预期、经济基本面修复向好态势以及推动中长期资金入市政策,市场情绪有所改善,1月中下旬A股市场小幅震荡反弹。同时,DeepSeek横空出世,AI主线引领科技全线爆发,市场信心明显提振。叠加新质生产力加速发展与一系列利好政策支持,科技创新结构性主题催化下,A股市场2月迎来全面震荡上涨。3月初,特朗普关税疑云下,风险偏好受挫,市场相应调整。但随后政府工作报告发布,总体要求中首提稳股市,大幅提振投资者信心。3月16日,《提振消费专项行动方案》出台,强调稳股市,政策端发力为A股市场提供支撑,市场平稳运行直至3月下旬。
第三阶段(2025/3/19至2025/4/7),虽受一系列利好政策支撑,但3月下旬以来,特朗普关税政策笼罩全球,贸易格局扰动持续扩大,市场风险偏好降低,海外不确定性主导市场,A股市场震荡回调。4月2日-9日期间,特朗普对华加征关税力度超预期,事态逐步升级,关税最高累计达145%,市场不确定性引爆避险情绪,A股市场逐步下跌触底。
第四阶段(2025/4/8至2025/10/9),4月7日-8日,中央汇金入市增持ETF,中国版平准基金横空出世,保险资金同步入市,缓解短期市场波动,维护资本市场稳定运行,有力提振市场信心,A股迎来反弹。4月25日,中央政治局召开会议,提出“持续稳定和活跃资本市场”,外部环境变化背景下,实施“更加积极有为的宏观政策”。5月7日,国新办召开发布会,央行、金融监管总局、证监会发布一揽子金融政策支持稳市场稳预期。一系列利好举措为A股市场提供政策支持与基本面信心。5月12日,中美达成日内瓦共识,外部不确定性有所下调,市场风险偏好回暖。诸多利好因素交织作用下,A股市场维持平稳向好态势。但整体外部环境扰动未消,投资者情绪波动反复,5月下旬至6月,A股市场整体呈现外部冲击后的震荡修复态势。
6月11日,中美两国官员在伦敦举行了中美经贸磋商机制首次会议后宣布就缓解贸易紧张局势达成“框架协议”,外贸环境短期处于缓和。6月18日,陆家嘴论坛宣布将在上海实施八项重磅金融开放举措,政策涉及金融基础设施、跨境投融资、结构性货币政策创新等领域,宽基指数进一步创下年内新高。7月1日,中央财经委员会第六次会议研究纵深推进全国统一大市场建设、推动海洋经济高质量发展、治理企业低价无序竞争。市场情绪进一步回升,A股处于震荡上行的行情。7月28日,中美第三轮经贸会谈,24%对等关税展期90天,中美经贸关系进一步缓和。随着上证指数持续站在3500点以上,股市赚钱效应助推投资者积极情绪,叠加股市流动性充裕的环境和居民存款搬家的信号,市场向下调整空间有限,向上逻辑进一步明晰。7月30日,中共中央政治局召开会议,延续把资本市场放在重要位置,“增强国内资本市场的吸引力和包容性,巩固资本市场回稳向好势头”,市场延续稳中向好的态势。8月1日,中国人民银行召开下半年工作会议,继续实施好适度宽松的货币政策,8月4日,工业和信息化部等八部门印发《机械工业数字化转型实施方案》,进一步向资本市场释放积极信号,市场行情呈现波动整理态势。8月中下旬,由于两融余额重返两万亿关口,流动性充裕和中长期政策预期进一步驱动A股走势向上,市场风险偏好上升。9月3日中国抗战胜利80周年阅兵前,国防军工、有色金属等受益板块涨幅超预期。9月中下旬,美联储降息将联邦基金利率目标区间下调至4.00%-4.25%,利好A股走势,反内卷板块受益于供需格局改善与行业盈利修复预期。
第五阶段(2025/10/10至2025/10/19),10月10日晚间,全球金融市场剧烈震荡,美股三大指数集体下跌,跌幅持续扩大,中概股同样也大幅受挫。该轮下跌主要原因是特朗普在10月3日宣布10月14日对华开征港口入港费,10月9日,中方反制“稀土相关技术出口管制”后,10月10日,特朗普在社交媒体表示威胁要对中国商品征收“大规模增加的关税”,对关税战升级的担忧情绪蔓延全球,市场避险情绪高涨。在此期间,贸易摩擦的不确定性抬升以及部分板块前期涨幅较高,市场面临阶段性回调,成交额出现缩量。
第六阶段(2025/10/20至2025/11/14),10月20日至23日,二十届四中全会通过“十五五”规划的建议,全会勾勒的发展蓝图为资本市场稳健运行提供了坚实支撑,夯实了市场对中国经济长期韧性的信心,会议强调的未来五年经济发展路径,也进一步引导资源向战略重点领域和关键环节聚焦。10月26日,吉隆坡第五轮会晤,达成实质性进展。11月10日,中美双方同步实施关税调整,包括港口费用、芬太尼关税、延长对华海事、物流和造船业301调查措施等,中美贸易摩擦进一步缓解。市场热点在板块间快速轮动,为进一步上涨蓄势。当前我国经济基本面展现出强劲韧性,外部环境扰动边际影响减弱,政策支持持续加码,A股在全球吸引力不断提升,后续投资情绪有望逐步回暖,A股市场延续稳中有升态势。
(二)风格切换
从大小盘来看,2025年以来,大小盘风格切换较为频繁。截至11月14日,中证1000较上年末上涨25.93%,沪深300较上年末上涨17.62%。结合前文所述,第一阶段(2025/1/1至2025/1/10),特朗普即将再度上台,对华政策不确定性影响下,大盘股防御属性仍相对占优。这一阶段沪深300累计下跌5.14%,而中证1000累计下跌6.93%。第二阶段(2025/1/11至2025/3/18),DeepSeek引领科技主线催动行情,风格随之转向小盘股。多样政策发力支持资本市场,风险偏好改善下小盘股表现逐渐占据优势。这一阶段沪深300累计上涨7.37%,而中证1000累计上涨19.24%。第三阶段(2025/3/19至2025/4/7),市场震荡下跌,主要受特朗普关税政策与贸易扰动加剧影响,尽管有一些政策利好,但行情下仍以防御为主,大盘风格走势渐优。这一阶段沪深300累计下跌10.44%,而中证1000累计下跌16.87%。第四阶段(2025/4/8至2025/10/9),为应对外部扰动,中国版平准基金以及险资入市支撑A股市场流动性,投资者风险偏好改善,市场转向稳健运行。4月政治局会议以及“一揽子金融政策”发布会提振市场信心。5月初,金融监管部门发布一揽子政策,旨在稳定市场预期。6月,陆家嘴论坛宣布多项重磅金融开放举措,提振市场信心。中美通过多次会谈先后达成“日内瓦共识”和“框架协议”,显著降低了外部不确定性。7月底的中央政治局会议再次强调资本市场的重要性,巩固了回稳向好势头。这一阶段大小盘风格持续轮动,总体来看小盘风格略优于大盘,沪深300累计上涨31.2%,而中证1000累计上涨39.15%。第五阶段(2025/10/10至2025/10/19),避险情绪高涨,导致美股三大指数集体下跌且跌幅扩大,中概股也大幅受挫,受外部冲击和内部部分板块前期涨幅较大的影响,市场面临阶段性回调。这一阶段沪深300累计下跌4.15%,中证1000累计下跌6.05%,大盘相对小盘占优。第六阶段(2025/10/20至2025/11/14),二十届四中全会审议通过“十五五”规划建议,为资本市场提供了清晰的长期发展蓝图和坚实的政策支撑,引导资源向战略领域集中,增强了市场对中国经济韧性的信心。中美通过吉隆坡第五轮会晤取得实质性进展,并于11月10日同步实施关税调整等措施。这标志着中美贸易摩擦进一步缓解,成为推动市场风险偏好回暖的关键外部因素。这一阶段小盘风格略优于大盘,沪深300累计上涨2.52%,中证1000累计上涨4.42%。
从成长价值来看,年初至今以来成长风格相对价值风格占优,截至11月14日,国证价值较上年末上涨11.54%,而国证成长较上年末上涨27.82%。伴随科技概念强势爆发、一系列政策加码发力,年初成长风格显著占优。但随后外生扰动加剧,美国关税政策不确定性扰乱全球贸易,地缘冲突常态化,全球避险情绪上扬背景下,价值风格防御属性凸显。第三阶段内稳外缓成为宏观主旋律,国内连贯的政策支持和中美关系改善为市场提供了坚实的基本面信心与良好的外部环境,共同驱动A股走势向上,成长风格优于价值风格。第四、第五阶段,全球金融市场因中美贸易摩擦急剧升级再度出现剧烈震荡,随后行情回暖但持续性不足,板块间快速轮动,价值风格显著占优。

(三)行业轮动
截至2025年11月14日收盘,31个一级行业中,有30个行业收盘价较上年末上涨。其中有色金属、通信、电力设备、综合行业领涨,涨幅超50%,电子、基础化工、机械设备、钢铁行业次之,涨幅均超30%,食品饮料行业下跌3.40%。
从市场行情阶段看,第一阶段(2025/1/1至2025/1/10)除有色金属和家用电器外,其余行业均录得负收益率。美国关税政策不确定性下,全球避险情绪抬升,黄金需求上涨带动有色金属板块表现突出。政策利好下,家用电器这一阶段同样录得正收益率。

第二阶段(2025/1/11至2025/3/18)除煤炭外所有行业均上涨。计算机行业领涨,主要由于DeepSeek概念爆发引领科技行情,带动AI、机器人、智能制造等科技创新概念股上涨,机械设备、汽车等行业也受益领涨。春节档《哪吒2》破圈创影史记录,带动传媒行业大幅上涨。市场风险偏好改善下,防御属性板块表现相对较弱。

第三阶段(2025/3/19至2025/4/7)全部行业录得负收益。其中农林牧渔、公用事业、银行相对抗跌。特朗普关税政策扰乱全球贸易格局与经济前景,避险情绪上扬,投资者策略转向防御。其中,农林牧渔行业跌幅相对较少,主要得益于农业强国建设规划、农业新质生产力等相关政策与表述的提出与实行。

第四阶段(2025/4/8至2025/10/9)除食品饮料外,全部行业录得正收益,通信、有色金属、电子、电力设备、综合涨幅超50%。“十五五”规划强调科技自立自强和现代产业体系建设,为通信、电子和电力设备等行业提供了清晰的中长期增长逻辑和政策支持预期。围绕稀土等关键矿产的博弈,凸显了其战略地位,带动了有色金属等相关板块上涨。同时,各行业的数字化转型,叠加AI的商业化应用加速,共同拉动了对通信基础设施、高端电子元器件和先进电力设备的需求。

第五阶段(2025/10/10至2025/10/19),煤炭、银行、交通运输、食品饮料、纺织服饰等传统防御板块受外部贸易摩擦的直接冲击较小,录得正收益,其他板块均录得负收益,其中电子、电力设备、计算机、传媒跌幅靠前。电子、电力设备、计算机作为高弹性的成长板块,同时深度参与全球产业链融合,在特朗普在社交媒体表示威胁要对中国商品征收“大规模增加的关税”导致市场风险偏好下降时,这些行业遭遇资金流出。

第六阶段(2025/10/20至2025/11/14),综合、电力设备、石油石化、基础化工行业领涨,涨幅超过10%,钢铁、纺织服饰、轻工制造、商贸零售涨幅超过5%。本阶段在内部政策定调和外部环境缓和的共同利好下,前期超跌板块出现补涨,同时石油石化、基础化工、钢铁等周期性板块主要受益于全球宏观环境的回暖和价格回升的预期。


二、2026年投资环境分析
2026年是“十五五”开局之年,国内外挑战加剧,但政策向“新”,且更加积极主动。A股市场仍然面临众多风险挑战。一是海外不确定较高,世界动荡加剧,地缘冲突多发,世界贸易秩序遭遇严峻挑战,全球经济增长动能不足。二是国内方面,有效需求不足,国内大循环存堵点,新旧动能切换任务艰巨,重点领域仍存风险隐患。但A股市场也将迎来重大战略机遇。一是国际方面,世界百年变局加速演进,国际力量深刻调整,新一轮科技革命和产业革命加速。二是国内方面,经济长期向好的支撑条件和基本趋势没有变,中国经济基础稳、韧性强、潜能大。中国经济有制度优势,有超大规模市场优势,有完整的产业体系优势,有人才资源优势。

(一)海外视角:美联储降息可期,外资有望持续流入
1.美国经济前景和美联储降息节奏
随着美国与多国达成贸易协议,中期选举压力下,2026年特朗普政府可能重新聚焦于经济增长。2026年11月3日,美国将进行中期选举,改选全部435个众议院席位、约三分之一的参议院席位(35席),以及39个州长职位和大量地方及州一级职位。截至2025年,特朗普领导下的共和党在众议院和参议院都仅保持微弱多数。通货膨胀、就业、生活成本、住房可负担性始终是选民最关心的问题。因此,2026年,特朗普可能重点聚焦美国经济增长问题。
2025年第二季度,美国实际国内生产总值(GDP)环比按年率计算增长3.8%,高于市场普遍预期,扭转了第一季度经济环比萎缩0.6%的局面。美国第二季度经济增长主要受进口大幅下降和个人消费支出增加影响。从具体环比数据来看,2025年二季度,占美国经济总量约70%的个人消费支出增长2.5%;反映企业投资状况的非住宅类固定资产投资增长7.3%;住宅类固定资产投资下降5.1%;政府消费支出和投资下降0.1%;出口下降1.8%,进口大幅下降29.3%。按贡献度计算,个人消费支出拉动当季经济增长1.68个百分点;净出口拉动当季经济增长4.83个百分点;政府消费支出和投资拖累当季经济增长0.01个百分点;私人投资总额拖累当季经济增长2.66个百分点。
根据IMF于2025年10月发布的《世界经济展望》报告,2026年美国实际GDP增速预测值为2.1%,较2025年增速预测值上升0.1个百分点。此外,长期以来,美国在科技创新方面处于世界领先水平。在人工智能浪潮驱动下,预计美国科技巨头围绕数据中心建设的资本开支规模保持高速增长,AI投资对经济增长的贡献更加显著。AI应用将渗透到更多行业,优化企业经营效率,为企业盈利提供持续动力。

自当地时间10月1日开始,由于共和党与民主党无法就临时支出法案延期达成一致,美国政府进入“停摆”状态。直至当地时间11月12日,美国总统特朗普在白宫签署了国会两院通过的一项联邦政府临时拨款法案,正式结束美政府“停摆”。受美国联邦政府“停摆”影响,美国9月、10月的非农就业数据未能如期发布。
总体上,2025年以来美国劳动力市场明显降温。2025年5月至8月,美国新增非农就业人数维持在较低水平。9月份美国新增非农就业岗位11.9万个,超市场预期,但9月美国失业率升至4.4%,创2021年11月以来新高,显示美国就业市场下行压力加大。

美国通胀风险缓解,但通胀反复压力仍存。受美国政府“停摆”影响,美国10月CPI数据未能如期公布。2025年美国9月CPI同比升3%,预期升3.1%,前值升2.9%。9月CPI同比增速为2025年1月以来的最高同比增幅,主要因能源成本攀升和服装价格涨幅较高。但美国9月核心CPI同比升3%,预期升3.1%,前值升3.1%。核心服务业成本下降是核心通胀下降的关键驱动力。

当地时间10月29日,美联储如期降息25个基点,将联邦基金利率下调至3.75%-4.00%,为年内第二次降息;并宣布自12月1日起结束资产负债表缩减。美联储表示,通胀仍处高位,就业下行风险上升,货币政策保持适度限制性。美联储主席鲍威尔表示,12月是否进一步降息“远非已成定局”,政府停摆导致数据缺失,可能影响后续决策。截至11月14日,2年期、10年期美国国债收益率分别为4.25%、4.14%,分别较2024年末下行63BP、44BP。同时,美国联储观察工具显示,12月美联储降息概率为43.9%。
展望2026年,美国还将迎来美联储主席换届。现任美联储主席鲍威尔的任期将在2026年5月15日结束。下一任美联储主席将由美国总统提名,并需经过参议院投票确认。从美国总统特朗普青睐的人选来看,美联储主席候选人整体偏鸽派,这意味着2026年美联储可能会加快降息步伐。但2026年上半年美国或受通胀反复影响,从而2026年下半年美联储降息预期更高。

2.中美贸易环境新阶段
2025年以来,中美贸易博弈经历了多个阶段。2月至4月,冲突升级;5月至7月,局势缓和;9月至10月,持续博弈;10月底,达成协议。2025年10月30日,中美经贸团队通过吉隆坡磋商,达成一系列成果共识。美方将取消针对中国商品加征的10%所谓“芬太尼关税”,对中国商品加征的24%对等关税将继续暂停一年。美方将暂停实施出口管制50%穿透性规则以及对华海事、物流和造船业301调查措施一年。中方将相应调整或暂停实施相关反制措施。双方还就芬太尼禁毒合作、扩大农产品贸易、相关企业个案处理等问题达成共识。美方在投资等领域作出积极承诺,中方将与美方妥善解决TikTok相关问题。
展望未来,中美签署贸易协议至美国中期选举前,中美格局相对稳定,中国或将迎来百年变局之中一段难得的缓和期。但在逆全球化趋势下,后续仍需持续观察中美贸易关系变化。
3.地缘政治风险仍需关注
2025年以来,俄乌冲突呈现长期化态势,中东地区紧张局势加剧,全球力量平衡呈现新形势。2025年1-10月,全球地缘政治风险指数月均值为149,高于2023年、2024年平均水平。展望2026年,国际局势不确定性加剧,地缘政治风险仍然突出。欧洲地区,俄乌冲突尚未结束,两方大概率维持低强度交战状态。中东地区,巴以冲突根源尚未解决。亚太地区,台海与南海博弈加剧,朝鲜半岛与中印边境隐患仍存。在地缘冲突多点频发、长期持续的态势下,金融市场明显受冲击,投资者风险偏好降低,权益等风险资产的配置比例或将受影响。

(二)国内视角:经济增长保持韧性,通胀有望自低位回升
1.政策端:“十五五”规划带来的中长期改革红利
财政政策方面,2025年我国实施更加积极的财政政策,着力稳就业、稳企业、稳市场、稳预期,加强与其他政策协同,推动经济持续回升向好。2025年财政支出规模进一步扩大,全国一般公共预算支出规模29.7万亿元,比上年增加1.2万亿元。2025年财政赤字规模达5.66万亿元,比上年增加1.6万亿元。财政支出规模扩大,且财政支出进度靠前。同时,政府性基金预算内的专项债、超长期特别国债规模也在扩大。2025年新增地方政府专项债务限额4.4万亿元,比上年增加5000亿元。2025年拟发行超长期特别国债1.3万亿元,规模上比上年增加3000亿元,其中,8000亿元用于更大力度支持“两重”项目建设,5000亿元用于加力扩围实施“两新”政策。
财政部公布数据显示,2025年1-10月,全国财政收入18.65万亿元,同比增长0.8%。1-10月,全国财政支出22.58万亿元,同比增长2%。总体来看,财政政策逆周期调节功能有效发挥,为经济回升向好提供了有力支撑。
“十五五”规划建议提出,我国将发挥积极财政政策作用,增强财政可持续性。展望2026年,财政政策预计将在连续性稳定性基础下维持必要的扩张力度,以应对“十五五”开局之年的稳增长压力及土地出让收入持续下滑带来的收支缺口。政策方向将更加注重民生导向与中长期可持续性,着力畅通国内大循环,培育新质生产力,增加科技投入,支持扩大内需战略,同时着力保障教育、社保、医疗等民生支出,并通过优化专项债管理、深化零基预算改革等措施提升政策效能和风险防控能力。
货币政策方面,2025年我国实行适度宽松的货币政策,坚持支持性的货币政策立场。2025年以来,金融总量较快增长,社会融资成本处于低位,信贷结构也在不断优化,有力地支持了重点领域、重大战略和经济结构的转型升级。2025年10月末,M2余额335.13万亿元,同比增长8.2%。M1余额112万亿元,同比增长6.2%。社会融资规模保持合理增长,10月末社会融资规模存量为437.72万亿元,同比增长8.5%,增速比上年末高0.5个百分点。2025年前10个月,社会融资规模增量累计为30.9万亿元,比上年同期多3.83万亿元。其中,政府债券融资规模累计新增11.95万亿元,比上年同期多增3.72万亿元,对社融增长形成重要支撑。

截至2025年11月14日,中国大型存款类金融机构人民币存款准备金率为9%,较上年末下行50BP。中国公开市场7天期逆回购操作利率为1.4%,较上年末下行10BP。10月末,5年以上、5年以下(含5年)个人住房公积金贷款利率分别为2.6%、2.1%,均较上年末下行25BP。9月末,金融机构一般贷款加权平均利率为3.67%,较上年末下行15BP。企业贷款加权平均利率为3.14%,较上年末下行20BP。个人住房贷款加权平均利率为3.06%,较上年末下行3BP。

“十五五”规划建议提出,我国将完善中央银行制度,构建科学稳健的货币政策体系和覆盖全面的宏观审慎管理体系,畅通货币政策传导机制。展望2026年,预计我国将继续实施适度宽松的货币政策,一方面保持流动性充裕以配合政府债券发行,另一方面与财政政策协同发力以促进经济增长、充分就业及物价合理回升。在内部政策工具搭配上,结构性货币政策工具的重要性将更加凸显,尤其科技、消费等领域扩大投入。外部平衡方面,美联储正处于降息周期,人民币汇率压力逐步缓解,且有望继续小幅升值,这将为国内货币政策提供更多聚焦于内部均衡的空间。
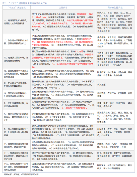
产业政策方面,“十五五”规划建议提及众多产业。其中,促进科技创新、扩大内需、“反内卷”有望成为2026年产业政策发力的重点领域。
科技创新方面,“十五五”规划《建议》稿突出现代化产业体系的重要地位,将“建设现代化产业体系,巩固壮大实体经济根基”置于战略位置的首位,其中,重点提到巩固提升矿业、冶金、化工、轻工、纺织、机械、船舶、建筑等产业在全球产业分工中的地位和竞争力,提及新能源、新材料、航空航天、低空经济等战略性新兴产业,量子科技、生物制造、氢能和核聚变能、脑机接口、具身智能、第六代移动通信等未来产业。“十五五”规划建议将“加快高水平科技自立自强,引领发展新质生产力”放在第二位,强调要推动科技创新和产业创新,推进科技人才发展,推进数字中国建设。重点利好数字经济、人工智能、平台经济等领域。
扩大内需方面,“十五五”规划《建议》稿提出,要坚持扩大内需这个战略基点,坚持惠民生和促消费、投资于物和投资于人紧密结合,以新需求引领新供给,以新供给创造新需求,促进消费和投资、供给和需求良性互动,增强国内大循环内生动力和可靠性。(1)要大力提振消费。深入实施提振消费专项行动。统筹促就业、增收入、稳预期,合理提高公共服务支出占财政支出比重,增强居民消费能力。扩大优质消费品和服务供给。以放宽准入、业态融合为重点扩大服务消费,强化品牌引领、标准升级、新技术应用,推动商品消费扩容升级,打造一批带动面广、显示度高的消费新场景。培育国际消费中心城市,拓展入境消费。加大直达消费者的普惠政策力度,增加政府资金用于民生保障支出。完善促进消费制度机制,清理汽车、住房等消费不合理限制性措施,建立健全适应消费新业态新模式新场景的管理办法,落实带薪错峰休假。强化消费者权益保护。大力提振消费,重点利好服务消费、新型消费、入境消费、汽车消费、住房消费、旅游消费等领域。(2)扩大有效投资。保持投资合理增长,提高投资效益。优化政府投资结构,提高民生类政府投资比重,高质量推进国家重大战略实施和重点领域安全能力项目建设。适应人口结构变化和流动趋势,完善基础设施和公共服务设施布局,加强人力资源开发和人的全面发展投资。加强谋划论证,实施一批重大标志性工程项目。完善民营企业参与重大项目建设长效机制,发挥政府投资基金引导带动作用,激发民间投资活力、提高民间投资比重,增强市场主导的有效投资增长动力。扩大有效投资,利好“两重”建设、基础设施和公共服务设施建设等领域。
“反内卷”方面,“十五五”规划《建议》稿明确提出:(1)坚持高质量发展,要深化供给侧结构性改革。(2)建设强大国内市场,加快构建新发展格局。要坚决破除阻碍全国统一大市场建设卡点堵点。统一市场基础制度规则,完善产权保护、市场准入、信息披露、社会信用、兼并重组、市场退出等制度,消除要素获取、资质认定、招标投标、政府采购等方面壁垒,规范地方政府经济促进行为,破除地方保护和市场分割。要综合整治“内卷式”竞争。统一市场监管执法,加强质量监管,完善行政裁量权基准制度,强化反垄断和反不正当竞争执法司法,形成优质优价、良性竞争的市场秩序。健全一体衔接的流通规则和标准,高标准联通市场设施,降低全社会物流成本。完善有利于统一大市场建设的统计、财税、考核制度,优化企业总部和分支机构、生产地和消费地利益分享。“反内卷”政策,重点利好钢铁、煤炭、建材、建筑等传统产业,以及光伏设备、锂电池、快递物流等新兴产业。

资本市场政策方面,“十五五”规划建议提出,要建立健全功能完善的资本市场,提高资本市场制度包容性、适应性,健全投资和融资相协调的资本市场功能。在《〈中共中央关于制定国民经济和社会发展第十五个五年规划的建议〉辅导读本》中,证监会主席吴清发表了题为《提高资本市场制度包容性、适应性》的署名文章。在该文章中,吴清强调要全面提高资本市场制度包容性、适应性,并明确了六方面任务举措。这些举措,也将成为“十五五”时期资本市场建设的重点方向。对于A股市场来说,一系列资本市场政策实施,有助于改善上市公司质量,吸引海内外资金入市,促进A股市场从融资市向投资市转变。

2.经济:着力扩大内需,提升新经济占比,修复通胀
从2025年前三季度的数据来看,按不变价格计算,我国国内生产总值同比增长5.2%,较上半年放缓0.1个百分点,但高于上年全年5%的增速;单季度来看,第三季度国内生产总值同比增长4.8%,较二季度5.2%的增速有所放缓。
从三大需求对经济增长的拉动来看,内需的支撑作用在逐步强化。前三季度,最终消费支出对GDP同比贡献率为53.5%,拉动GDP增长2.8个百分点,资本形成总额对GDP同比贡献率为17.5%,拉动GDP增长0.9个百分点,和上半年相比,二者对经济的拉动作用进一步增强。前三季度,货物和服务净出口对GDP同比贡献率有所下降,为29%。

第三产业对经济的拉动作用仍然强劲,但增速较上半年略有放缓。2025年前三季度,我国经济结构性亮点较为突出。制造业增加值增长6.5%,显示出较强的活力和竞争力。服务业稳中向好,其中,信息传输、软件和信息技术服务业增速超11%,租赁和商务服务业增速达9.2%。房地产业增加值实现同比增长0.6%,建筑业增加值同比下降0.5%,两者仍处于磨底阶段。

投资方面,2025年1-10月,全国固定资产投资同比下降1.7%,自4月以来,增速持续呈下滑趋势。分领域来看,基础设施投资同比增长1.51%,制造业投资增长2.7%,房地产开发投资下降14.7%。短期来看投资增速有所承压,但政策端释放明确的积极信号,为投资增速回稳提供关键支持。10月17日,财政部在新闻发布会上宣布,近期中央财政从地方政府债务结存限额中安排5000亿元下达地方,力度和范围较此前加大,其中,除用于补充地方政府综合财力,支持地方化解存量政府投资项目债务、消化政府拖欠企业账款外,还安排额度用于经济大省符合条件的项目建设,精准支持扩大有效投资。10月31日,发改委表示,5000亿元新型政策性金融工具资金已全部投放完毕,重点投向数字经济、人工智能、消费基础设施,以及交通、能源、地下管网建设改造等城市更新领域。“十五五”规划《建议》稿强调扩大有效投资,在提高民生类政府投资比重高质量,推进国家重大战略实施和重点领域安全能力项目建设的政策指引下,预计2026年基建增速稳中有升。新质生产力加速发展、产业层面转型升级与新型政策性金融工具作用下,制造业增速也有一定支撑,高端制造亮点有望更加突出。

房地产市场来看,(1)2025年销售端依然承压。2025年1-10月,全国新建商品房销售面积同比下降6.8%,自5月以来,降幅持续扩大;新建商品房销售额下降9.6%,自4月以来,降幅持续扩大。(2)价格端仍处于调整阶段。2025年以来,70个大中城市新建商品住宅、二手住宅的销售价格每月均环比下降。10月份,70个大中城市新建商品住宅销售价格同比下降2.6%,二手住宅销售价格同比下降5.4%。(3)投资端仍待企稳信号。中国1-10月房地产开发投资73563亿元,同比下降14.7%。1-10月份,房地产开发企业房屋施工面积652939万平方米,同比下降9.4%。房屋新开工面积49061万平方米,下降19.8%。房屋竣工面积34861万平方米,下降16.9%。
“十五五”规划《建议》稿指出,推动房地产高质量发展,并将其置于“加大保障和改善民生力度,扎实推进全体人民共同富裕”章节。长期来看,房地产市场在当前及未来较长时期内仍将处于去库周期,但随着高质量发展不断推进,房地产对于经济的拖累效应有望边际下降。

2025年1-10月,中国社会消费品零售总额同比增长4.3%,自7月以来增速持续下滑。其中,在消费品“以旧换新”等政策支持下,前十个月,通讯器材类、家用电器和音像器材类商品零售总额累计同比增速均超20%。总体来看,当前中国居民收入虽保持温和增长,但消费支出的扩张较为落后,居民消费倾向的回落反映出信心修复不充分和消费动力不足。
展望未来,中国消费扩容升级蕴含重大机遇。随着中国人均国内生产总值达1.3万美元以上,超大规模市场体量稳步扩大,消费升级正处于关键时期,新需求牵引新供给、新供给创造新需求的过程,也是一个充满投资机遇的过程。商品消费持续扩容提质,服务消费正在成为新引擎。

据海关统计,2025年前10个月,我国货物贸易延续平稳增长态势,进出口总值37.31万亿元人民币,同比增长3.6%。其中,出口22.12万亿元,增长6.2%;进口15.19万亿元,与去年同期基本持平。其中,前10个月,东盟为我第一大贸易伙伴,我与东盟贸易总值为6.18万亿元,增长9.1%,占我外贸总值的16.6%。欧盟为我第二大贸易伙伴,我与欧盟贸易总值为4.88万亿元,增长4.9%,占我外贸总值的13.1%。美国为我第三大贸易伙伴,我与美国贸易总值为3.38万亿元,下降15.9%,占我外贸总值的9%。在美国“对等关税”等政策冲击影响下,2025年我国出口增速保持较强韧性,主要得益于抢出口对冲贸易摩擦影响、出口商品竞争力提升和出口市场多元化的持续推进。
2025年年底,中美经贸关系向好发展。10月30日,中美吉隆坡经贸磋商成果共识公布。美方将取消针对中国商品加征的10%所谓“芬太尼关税”,对中国商品加征的24%“对等关税”将继续暂停一年。美方将暂停实施出口管制50%穿透性规则以及对华海事、物流和造船业301调查措施一年。中方将相应调整或暂停实施相关反制措施。双方还就芬太尼禁毒合作、扩大农产品贸易、相关企业个案处理等问题达成共识。美方在投资等领域作出积极承诺,中方将与美方妥善解决TikTok相关问题。11月7日,商务部、海关总署发布公告,决定自即日起至2026年11月10日,暂停实施多项出口管制措施,涉及超硬材料、部分稀土设备和原辅料、锂电池和人造石墨负极材料、部分中重稀土、境外相关稀土物项、稀土相关技术等。另外,自11月10日起,恢复美国3家企业大豆输华资质,恢复进口美国原木。
展望2026年,我国出口仍有望维持较强韧性。综合来看,一是中美双方已形成有效反制平衡,随着中美经贸磋商成果共识达成,虽然贸易政策不确定性仍存,但中国关税边际恶化风险显著降低;二是全球经济复苏前景仍脆弱,贸易增长前景不容乐观;三是我国新动能和高附加值产品竞争力增强,商品竞争力提升带来出口需求上行;四是我国坚定不移扩大高水平对外开放,外贸市场多元化持续推进,为出口增长注入支撑动力。

从通胀数据来看,2025年以来,CPI同比增速在零附近徘徊,表明有效需求总体较弱。中国10月CPI环比上涨0.2%,连续两月环比上涨,显示通缩压力有所缓解。10月PPI同比下降2.1%,已连续37个月为负。但10月PPI环比上涨0.1%,为年内首次上涨。主要因“反内卷”政策实施后,供需关系改善带动煤炭、造纸、光伏设备、锂电池等行业价格上涨。同时,国际贵金属价格上涨,带动国内有色金属价格上涨。

展望2026年,中国宏观政策将保持连续性稳定性,经济增长保持韧性,通胀有望自低位回升。消费方面,扩大内需战略下,消费增速有望稳中有升,且服务消费将表现更好。投资方面,现代化产业体系建设方兴未艾,制造业投资将保持较高增速,尤其是高端制造业;项目和资金双充足局面对基建增速形成支撑;楼市广义库存偏高对销售、拿地、新开工形成抑制,房地产开发投资继续寻底,但房地产对于经济的拖累效应有望边际下降。随着中美经贸磋商成果共识达成,虽然贸易政策不确定性仍存,但中国关税边际恶化风险显著降低,且我国新动能和高附加值产品竞争力强,制造业优势持续显现,我国出口仍有望维持较强韧性。通胀方面,扩大内需与“反内卷”政策协同作用下,有利于带动物价自低位回升。

三、A股市场大势研判
(一)以三个价格的视角看A股市场走势
从汇率来看,美元兑人民币汇率与A股市场走势密切相关。一方面,人民币汇率升值直接提升人民币资产的吸引力,带动外资流入趋势强化。另一方面,汇率对市场情绪也有传导作用。人民币汇率升值在打开国内货币政策空间的同时,也会带动市场风险偏好提升。2025年以来,美国政府债务规模持续扩张引发市场对财政可持续性的担忧,特朗普在关税政策上的反复调整进一步加剧资本流出压力,同时,美国经济增长放缓带动美联储降息预期升温影响下,美元指数整体走弱。人民币在此背景下获得了被动升值的温和外部环境,叠加国内宏观经济维持韧性,汇率这一相对价格对于A股市场走势形成利好。
2026年全年来看,外部因素方面,美国即将迎来中期选举,特朗普政府重新聚焦于经济增长,货币政策宽松仍是主基调。特别是随着美联储主席换届前后宽松交易空间打开,美元指数预计呈现走弱态势,为人民币汇率被动升值提供有利的外部条件。同时,内生因素对于汇率稳定的重要地位仍然突出。人民币汇率向上的斜率需要观察国内基本面的修复节奏,整体来看,国内经济预计延续稳健运行,若经济增长超预期将对人民币汇率向上形成更大力度的支撑。同时稳汇率政策工具、出口结构多元化、人民币国际化深入等因素也支持人民币温和升值。


从中美利差来看,A股市场对中美利差的变化确实表现出较强的敏感性,尤其是在当前全球经济环境下,中美利差的变动直接影响着国际资本流动、人民币汇率以及国内货币政策空间,从而对A股市场产生深远影响。2025年美债收益率高位回落,中美利差整体收窄利好A股市场表现,但9月以来,美联储部分官员讲话偏鹰,美国政府停摆导致关键经济数据延迟公布,市场缺乏明显方向,中美利差进入震荡阶段。

展望2026年全年,随着鲍威尔任期在5月结束,美联储主席换届推进,美联储接下来或趋于鸽派,市场有望进一步交易宽松预期,中美利差处于温和收窄区间上,相对利好A股市场走势。
节奏上来看,或有波折。短期来看,在美联储官员偏鹰表态、美国通胀回升潜在压力、欧洲和日本政治不确定性的情况下,美元指数或将暂时性走强,美债收益率高位震荡。5月美联储主席换届将落地,随着二季度市场提前交易宽松预期,外部利好环境将更为明确。四季度则面临美国中期选举、关税因素不确定性上升等因素扰动。长期来看,美元指数在下行周期中寻求新的均衡点,美债弹性可能弱于美元指数。
从国内股债对比来看,2025年以来债市宽幅震荡,相比而言,股市相对收益明显。展望2026年全年,货币政策预计维持适度宽松,但在经济韧性显现、通胀水平回暖的预期下,债券收益率下行空间有限,相对而言,股的弹性优势突出。

(二)资金面:主要逻辑在2026年的延续
1.个人投资者
2025年以来,个人投资者加速入场。2025年1-10月,上交所A股新开户数月均达224.59万户,较上年同期增长11%,其中,7月以来,资金流入与赚钱效应形成正反馈。两融余额反映市场交投情绪,也是资金面的重要体现,与全A指数走势高度相关。截至11月14日,两融余额接近2.5万亿元,较上年末增长34%。而两融余额占A股流通市值、两融交易额占A股成交额指标均处于历史中枢水平,远低于2015年峰值水平。

居民存款搬家正在演绎。2025年10月,居民存款减少1.34万亿元,同比多减7700亿元,非银行业金融机构存款则增加1.85万亿元,同比多增7700亿元。随着银行存款利率调降,同时房地产市场仍在调整阶段,居民财富向金融资产加速再配置。从居民储蓄和全A总市值的比值来看,居民存款搬家后续潜力仍大。


2.机构投资者
公募基金方面,权益类基金发行提速。2025年1-10月,主动权益类基金发行1248.99亿份,较上年同期增长121%;被动权益类基金发行3527.74亿份,较上年同期增长220%。
从基金净值来看,2025年7月以来,权益类基金净值加速增长。截至10月底,主动权益类基金规模为4.16万亿元,较6月底增长20%,较上年末增长21%;被动权益类基金规模为4.78万亿元,较6月底增长27%,较上年末增长34%。

从持仓情况来看,截至2025年第三季度,主动权益类基金持有A股市值2.99万亿元,较第二季度末增加0.54万亿元,增长22%,较上年末增加0.46万亿,增长18%。第三季度,A股在主动权益类基金资产配置中的占比逆转了此前连续三个季度的下降态势,由二季度末的70.05%上升至71.52%,上升了1.47个百分点,反映出基金对于A股市场的配置热度上升。

险资方面,截至2025年三季度末,保险公司保险资金运用余额37.46万亿元,呈现持续增长态势。其中,财产险、人身险公司资金运用余额中股票规模分别为0.21万亿元、3.41万亿元,较2024年末分别增长485亿元、1.14万亿元,增速分别为23%、34%。财产险、人身险公司股票占资金运用余额比例分别为8.74%、10.12%,分别较2024年末提升1.53个百分点、2.55个百分点。以广义口径统计,财产险、人身险公司中,包括股票、证券投资基金、长期股权投资在内的权益资产配置占资金运用余额比例分别为23.13%、23.38%,分别较2024年末提升0.55个百分点、3.11个百分点,较险资权益类资产投资比例上限仍有提升空间。
从政策层面来看,2025年4月8日,国家金融监督管理总局发布《关于调整保险资金权益类资产监管比例有关事项的通知》,其中上调权益资产配置比例上限,进一步拓宽权益投资空间。5月7日,金融监管总局在国新办发布会上宣布将进一步扩大保险资金长期投资的试点范围,调整偿付能力监管规则,将保险公司股票投资风险因子进一步调降10%,推动完善长周期考核机制等举措。财政部7月发文,对国有商业保险公司实施“当年度指标+3年周期指标+5年周期指标”相结合的考核方式,有助于驱动保险公司加大对于权益类资产的配置。一系列政策持续落地,险资入市空间有望进一步打开。


2025年年初多部门联合印发《关于推动中长期资金入市工作的实施方案》,通过长周期考核机制破除资金入市障碍,引导公募基金和商业保险进一步提升权益投资的规模和占比。对公募基金,明确公募基金持有A股流通市值未来三年每年至少增长10%,意味着每年近6000亿元的增量资金。对商业保险资金,力争大型国有保险公司从2025年起每年新增保费的30%用于投资A股,对应每年5000亿元左右的增量资金(测算详见《【中国银河研究】重塑生态,行稳致远——联合解读中长期资金入市政策》)。展望2026年,公募基金、保险资金有望持续加大权益类资产布局。
私募基金方面,2025年1-9月,新备案私募基金产品数量为12546只,新备案私募基金产品规模5554.44亿元,规模较上年同期水平几乎翻倍;其中,私募证券投资基金产品备案通过数量为9108只,比上年同期增加4309只,私募证券投资基金备案规模3430.87亿元,较上年同期增长234%。截至2025年9月末,存续私募证券投资基金7.98万只,较上年末减少7988只,存续规模5.97万亿元,较上年末增加7546亿元,增长14%。在股市回暖带来的赚钱效应和量化策略的技术红利带动下,私募备案量增长显著,这一趋势有望在2026年延续。

3.外资
外资流入A股市场动能正在增强。根据EPFR数据,2025年下半年以来,外资流向中国内地股票市场的周度规模明显提升。以13周移动平均来平滑短期波动,更好地观察季度变化情况,7月以来,外资流入规模快速增长。从结构来看,2025年以来,外资对科技、金融等行业的配置力度较大,尤其是AI产业链相关公司,因其具备明确的技术进步和盈利增长预期,成为外资关注的重点。


在美联储降息推进、弱美元趋势延续影响下,全球资本流向重塑为A股市场向上提供支撑,这一逻辑在2026年有望持续演绎。同时,国内科技产业趋势突破和业绩向好也会吸引外资进一步流入。但美联储短期鹰派表态、11月美国中期选举、年末关税政策不确定性等可能会对外资流入节奏造成阶段性扰动。
4.类平准基金
中国版平准基金已横空出世。2025年4月7日,中央汇金公司公告称,坚定看好中国资本市场发展前景,充分认可当前A股配置价值,已再次增持了交易型开放式指数基金(ETF),未来将继续增持,坚决维护资本市场平稳运行。4月8日,中央汇金公司有关负责人在答记者问中,表示中央汇金坚定看好中国资本市场长期发展前景,认为当前A股在新质生产力驱动下配置价值凸显,估值处于历史低位,未来将秉持长期投资理念,加大核心资产布局,支持市场健康运行。同日,中国人民银行新闻发言人表示,坚定支持中央汇金公司加大力度增持股票市场指数基金,并在必要时向中央汇金公司提供充足的再贷款支持,坚决维护资本市场平稳运行。
历史来看,中央汇金增持对于市场信心起到重要支撑作用。2008年至2013年间,中央汇金五次增持大行股票,稳定市场预期。2013年至2014年,中央汇金开始大笔增持ETF。2015年,随着股市巨震,7月3日中央汇金出手护盘,四大蓝筹ETF四天遭净申购395亿,在稳定市场运行方面发挥了重要作用。2023年,中央汇金持续增持。2024年2月6日,中央汇金公告称,充分认可当前A股市场配置价值,已于近日扩大交易型开放式指数基金(ETF)增持范围,并将持续加大增持力度、扩大增持规模,坚决维护资本市场平稳运行。当天,A股市场信心得到大力提振,上证指数、深证成指和创业板指明显上涨,市场放量成交超过9000亿元。
从中央汇金公司的角度看,通过持续增持ETF和调整资产配置,发挥“类平准基金”作用,有助于缓解短期市场波动,改善投资者信心。中国人民银行提供充足再贷款支持,也为市场流动性提供了坚实保障,有助于防范系统性风险。总体而言,这些举措不仅起到了提振市场信心、稳定资金面和缓解恐慌情绪的短期效果,更体现了国家队在资本市场波动中的战略定力和担当,为资本市场长期健康发展奠定了政策基础,有助于防范市场大幅波动,让市场在应对外部冲击时更具抗压力。
因此,展望2026年全年,A股市场仍将受益于流动性向上逻辑。
(三)基本面:行情上行空间的关键变量
2026年,市场上行空间仍需要观察基本面的修复力度。2025年以来,A股市场涨幅主要由估值贡献,业绩呈现修复态势。截至11月14日,全A指数PE(TTM)估值累计上涨19.79%,EPS(TTM)上涨3.33%。资产重估是2025年行情特征的主要特点,展望2026年,盈利接棒估值,将成为市场聚焦的关键点。

从2025年前三季度来看,A股上市公司营收端和利润端增速上行。全部A股在2025年前三季度营收累计同比增速为1.21%,较上半年提高1.18个百分点;全部A股(非金融)为0.40%,较上半年提高0.87个百分点,实现增速转正;全部A股(非金融石油石化)为1.28%,较上半年提高0.80个百分点。全部A股在2025年前三季度归母净利润累计同比增速为5.34%,较上半年提高2.90个百分点;全部A股(非金融)为1.69%,较上半年提高0.66个百分点;全部A股(非金融石油石化)为2.78%,较上半年提高0.35个百分点。

ROE(TTM)与销售净利率(TTM)表现回暖,反映出企业整体盈利能力有所回升。ROE(TTM)方面,全部A股在2025年第三季度为7.95%,较2025年第二季度上行0.22个百分点;全部A股(非金融)为6.71%,较第二季度上行0.09个百分点;全部A股(非金融石油石化)为6.61%,较第二季度上行0.10个百分点。销售净利率(TTM)方面,全部A股在2025年第三季度为8.10%,较2025年第二季度上行0.22个百分点;全部A股(非金融)为4.63%,较第二季度上行0.07个百分点;全部A股(非金融石油石化)为4.71%,较第二季度上行0.07个百分点。


结构上来看,TMT板块和中游制造板块呈现出较高景气度,金融板块业绩回升,上游资源板块业绩出现边际改善。消费板块和基础设施板块盈利增速出现回落。房地产市场调整状态下,地产链业绩仍然承压。
展望2026年,中国经济转型的深化与新兴产业的持续发展将成为A股市场盈利增长的关键驱动力。随着业绩确定性不断增强并逐步兑现为盈利增长,新兴产业内的结构性亮点将更为突出。同时随着房地产行业相关政策持续发力与落地见效,地产周期对整体经济及上下游产业链盈利的拖累效应有望减弱。在一系列旨在激发市场活力、破除行业内卷、优化资源配置的政策引导与带动下,PPI降幅收窄有望带动企业业绩增速和利润率水平进一步回升。A股上市公司基本面预计延续改善态势。

结合当前增速水平、宏观经济预测与wind一致增速预期,我们预计2026年全部A股/全部A股(非金融)归母净利润同比增速为6%/10%。大类板块中,中游制造和TMT板块盈利增速亮点有望更为突出,银行板块稳健增长与非银板块高基数效应下金融板块增速或趋于平缓,如图中所示。

(四)估值与市场风险偏好
估值来看,截至11月14日,全A指数PE(TTM)估值为22.20倍,处于2010年以来88.99%分位数,处于历史较高水平;全A指数PB(LF)估值为1.83倍,处于2010年以来49.90%分位数,处于历史中位水平。同期,10年期国债收益率为1.814%。据此计算,全A股债利差为2.6905%,位于3年滚动均值(3.347%)-1.36倍标准差附近,处于2010年以来49.61%分位数水平。
全球主要权益市场比较来看,A股估值处于中等偏低水平。截至11月14日,标普500、道琼斯工业指数、纳斯达克指数市盈率分别为28.65倍、31.38倍、41.10倍,高于全A指数的22.20倍,更是高于沪深300指数的14.24倍,英国富时100、德国DAX指数、法国CAC40指数、日经225等市盈率也高于沪深300同期水平。

其中,行业分化较为明显。科技板块估值整体偏高,短期波动风险或有所加大,但考虑到产业趋势突破与业绩逐步兑现,估值有望得到消化,后续关注盈利兑现水平。而金融板块与部分消费行业估值处于历史较低水平,后续估值空间仍大。截至11月14日,从市盈率估值来看,共有24个行业估值高于2010年以来50%分位数,有5个行业的估值处于2010年以来20%-50%分位数区间,另外2个行业估值低于2010年以来20%分位数水平。其中,房地产、商贸零售、计算机的PE估值分位数较高,分别处于2010年以来99.14%、98.29%、93.28%分位数水平;非银金融、农林牧渔、食品饮料的PE估值分位数较低,分别处于2010年以来4.36%、15.03%、22.2%分位数水平。

(五)研判2026年行情走势
展望2026年,“十五五”开局之年改革政策预期强化,人民币汇率向上等价格因素支撑流动性向好,市场信心有望得到提振。在居民存款搬家持续演绎、机构投资者加大入市力度、全球资本流向重塑叠加政策工具护航下,A股市场仍将受益于流动性向上逻辑。当前A股估值处于相对合理区间,从全球主要权益市场比较来看仍处于中等偏低水平。2026年,盈利有望接棒估值,成为市场聚焦的关键点。预计上市公司基本面延续改善态势,中国经济转型的深化与新兴产业的持续发展将成为盈利增长的关键驱动力,PPI降幅收窄也有望带动企业利润率水平进一步回升。同时,关注美国中期选举、地缘风险、国内经济修复节奏等因素的阶段性扰动。总体来看,2026年,A股市场有望呈现出向上动能。
四、2026年风格判断
(一)大盘VS小盘
研究大小盘风格转换时,选取沪深300全收益、中证1000全收益作为研究标的。2009年以前,市场行情以总量行情为主,大小盘比价相对稳定,不存在长周期较大的风格轮动。自2009年以来大小盘风格具有明显三轮完整周期切换。2008年12月-2010年9月小盘风格明显占优,持续时间1.75年;2011年12月-2013年2月,大盘风格有所反弹,持续时间1.25年;2013年2月-2015年6月,小盘风格继续大幅占优,持续时间2.3年;2016年9月-2021年2月,大盘风格明显占优,持续时间4.4年;2021年2月-2023年12月,小盘风格再次占优,持续时间2.8年;2024年大盘风格有所回暖,但2024年9月以来,小盘风格再度占优。值得注意的是,在大小盘中期占优的长趋势中,不乏风格的短期剧烈回调,如2015年,市场占优风格在大小盘之间频繁切换。近期大小盘风格切换较为频繁,市场轮动速度较快。

从宏观流动性来看,剩余流动性指标与资本市场的关联性较强,通常被认为是实体未吸收的、进入金融市场的货币规模。从M1同比和PPI同比的差值来看,当剩余流动性指标上升时,小盘风格相对占优;当剩余流动性指标下降时,大盘相对占优。但也存在例外,比如2009年底剩余流动性下降,处于小盘股占优的周期中,大盘股并未显现明显优势。

从股市流动性来看,大小盘风格转换与股市资金面关联性较强。在机构资金加速流入时期,大盘风格占优的可能性更大,而在个人投资者情绪较高时期,小盘风格表现较好。相比个人投资者来说,机构投资者倾向于选择市值规模较大、业绩和分红相对稳定的蓝筹股。机构增量资金的流入,相对利好大盘风格。
其中,公募基金作为机构投资者的典型代表,其持股市值占比与大小盘风格占优的相关性较强。同时,外资的持股偏好也影响着A股的市场风格。外资加速流入时期,大盘风格相对占优,而在外资流入放缓或大幅流出时期,小盘风格表现较好。如图所示,外资持股占流通A股市值比例与大盘/小盘收盘价比值之间呈现正相关关系。
2024年9月24日以来,在一系列政策与预期提振下,个人投资者加速入市,带动市场风格转向小盘,但近期市场风格加速轮动,大小盘风格转换频繁。展望2026年,小盘表现依然可期,尤其是在前三季度有望相对占优,四季度大小盘风格或更为均衡,面临向大盘转向的机会。剩余流动性高位震荡相对利好小盘,但随着反内卷政策推进,PPI同比降幅收窄,实体经济温和修复,大盘向上动能逐步增强。从投资者结构来看,前三季度,美联储降息宽松交易开启与新兴产业趋势向上带动市场风险偏好抬升的环境下,个人投资者加速入市或带来小盘相对占优行情。同时,权益类公募基金加速扩容,政策引导下中长期资金积极布局,小盘与大盘风格表现有望趋于均衡,叠加四季度外部不确定性上升,大盘防御属性有望突出。


(二)成长VS价值
选取国证成长R(CN2370.CNI)、国证价值R(CN2371.CNI)研究成长价值风格转换。从市场表现来看,2011年之前成长价值比价相对稳定,不存在长周期较大的风格轮动,2011年以来成长价值风格具有显著周期性占优特征。自2011年以来,A股主要经历了五轮显著的成长价值周期轮换:第一轮,2011年1月-2014年12月,价值相对占优,持续时间4年;第二轮,2015年1月-2015年12月,成长有所反弹,持续时间1年;第三轮,2016年7月-2018年10月,价值相对占优,持续时间28个月;第四轮,2018年11月-2021年7月,成长相对占优,持续时间33个月;第五轮,2021年8月-2024年8月,价值风格占优,持续时间37个月。
2024年9月至2025年11月,总体上成长风格占优。其中,2025年初至11月14日,国证成长R上涨了30.28%,国证价值R上涨了16.05%,成长风格明显占优。

根据已有研究结果,成长价值风格转换的主要影响因素有:第一,成长价值的业绩走势。当成长-价值的净资产收益率差扩大时,成长风格占优可能性增大;当净资产收益率差缩小时,价值风格占优可能性增大。业绩的差异对风格轮动的指导意义重在趋势,而不是绝对值。历史上成长股表现较好的时候,都是其业绩表现较好的时期。
2025年三季度末,国证成长指数的ROE(TTM)为14.28%,国证价值指数的ROE(TTM)为9.44%。国证成长-国证价值的ROE(TTM)差值从2024年末的3.23个百分点上升至2025年三季度末的4.83个百分点,同期成长指数收盘价涨幅高于价值指数。

第二,A股市场流动性。用全A指数的总市值衡量股市总体流动性大小,若全A指数总市值上升,则表明资金净流入股市;若全A指数总市值下降,则表明资金净流出股市。结果显示,全A指数市值上升时,成长风格容易占优;全A指数市值下降时,价值风格容易占优。通常情况下,资金净流入股市时,股指整体上升,即处于牛市;资金净流出股市时,股指整体下降,即处于熊市。牛市中,投资者追求更高收益,从而资金更倾向于流入成长股;熊市中,资金撤离或进入存量博弈阶段,投资者追求相对稳定的收益,从而资金更倾向于流入价值股。
截至2025年11月14日,全A指数收盘价为6356.5,较2024年末上涨了26.58%,其总市值较2024年末增加了23.06万亿元至121.75万亿元。这表明2025年有大量增量资金涌入A股市值,且成长股受益程度更高。

第三,美债收益率走势。由于美元在国际货币体系中的霸权地位,美联储货币政策对全球都会产生重大影响,全球股票更多以美债利率为锚进行现金流贴现。对于A股而言,美联储政策影响美债利率、美元走势,不仅影响股票估值,还会影响流入A股的外资资金量。大级别风格轮动和美债收益率相关性较为明显,主要原因是成长股的估值对于分母端的利率水平更加敏感。
截至11月14日,10年期美债收益率为4.14%,较2024年年末下行44BP。10年期中债国债到期收益率为1.814%,较2024年末上行13.88BP。中美国债收益率差值自2.9048%降至2.326%,下行57.88BP。11月14日,国证成长、国证价值的PE(TTM)分别为22.62倍、10.23倍,分别较2024年末水平上涨11.65%、10.55%,成长风格估值弹性略微大于价值风格。

第四,产业政策。产业政策对经济结构调整、资源配置导向以及企业发展预期产生深远影响,进而在资本市场中映射为相关行业的崛起与繁荣。A股历年领涨行业与当时的产业相关政策存在紧密联系,而风格转换与行业轮转是紧密相关的。
展望2026年,从业绩表现来看,预计成长股业绩增速仍将领先于价值股,两者净资产收益率差值有望继续扩大,有利于成长股占优。流动性方面,A股总体震荡上升,增量资金继续涌入股市,有利于成长股占优。估值方面,美联储降息可期,有利于权益资产估值提升,且成长股估值弹性更大,但美联储降息节奏受美国通胀影响较大。产业政策方面,科技创新、扩大内需、“反内卷”等政策并行,成长股与价值股均受益。综合来看,2026年前三季度,美联储降息宽松交易预期下,美元指数震荡下行,同时成长股景气度持续,成长风格可能相对占优;第四季度,随着美国中期选举临近、中美关税政策变动,市场风险偏好面临扰动,价值风格可能相对占优。
五、2026年结构性投资机会判断
主题机会方面,2026年作为“十五五”规划开局之年,政策红利与产业机遇有望深度融合,结构性主线也将更加清晰。主线一,全球百年未遇之大变局加速演进,国内经济底层逻辑转向新质生产力,人工智能、具身智能、新能源、可控核聚变、量子科技、航空航天等“十五五”重点领域值得关注。主线二,反内卷政策温和推进,供需结构优化叠加价格回升预期带动下,制造业、资源板块盈利修复路径清晰。此外,扩大内需政策导向下消费板块迎来布局窗口,出海趋势将带动企业盈利空间进一步打开。重点关注以下“两条主线+两条辅助线”:
(一)主线一:科技创新主题
从国际格局来看,百年变局加速演进使得“十五五”时期得外部环境更趋复杂严峻。随着全球力量平衡的不断变化,国际合作与竞争的新态势正在形成。新一轮科技革命的深入发展,正在深刻改变产业形态与经济发展模式。局部冲突和地缘风险的加剧,则增加了全球发展的不确定性。“十五五”时期,是机遇与挑战并存的时期,更是我国以高质量发展的确定性应对外部不确定性的重要时期。在这一背景下,聚焦科技创新突破、加快培育新质生产力是提升我国国际竞争力的重要支撑。

我国宏观结构正在从传统的要素驱动型增长模式,向以科技创新为核心的新质生产力发展模式转变。2011年以来,我国经济增速放缓,GDP增速从高速切换至中高速。经济增速的放缓反映出依靠资本投入驱动的粗放型发展模式或已经难以满足新时代下我国经济高质量发展的要求,未来我国经济增长要实现高质量增长,需要从传统要素投入驱动转变为创新驱动,实现产业结构从资本密集型向技术密集型的升级。同时,我国人口老龄化日益加重,劳动力优势从数量向质量转变。在过去几十年里,中国人口红利对经济增长起到了重要作用。然而,近年来人口增长放缓,甚至出现了绝对数量的减少。此外,在经济高速增长阶段,城镇化、工业化推动下,大规模基础设施投资和房地产投资是拉动经济增长的重要引擎。但近年来我国投资增速下降,尤其是传统投资领域,房地产投资增速近年快速下滑,亟需新的投资增长源。而以数字经济、人工智能、高端制造为代表的新动能正加速向上,新动能领域增速持续高于整体经济水平,成为拉动增长的重要力量,且其技术创新与产业融合的深度不断加强。2025年前三季度,全国高技术产业、装备制造业销售收入同比分别增长15.2%和9%,特别是伴随着我国加快实施“人工智能+”行动,集成电路制造、机器人制造、无人机制造销售收入同比分别增长17%、21.7%和69.8%,新兴产业持续发展壮大。
为支持科技创新发展,我国金融体系也在进行结构性改革。在《〈中共中央关于制定国民经济和社会发展第十五个五年规划的建议〉辅导读本》中,证监会主席吴清发表了题为《提高资本市场制度包容性、适应性》的署名文章。吴清主席指出,创新始于科技、兴于产业、成于资本,活跃、有竞争力的资本市场正日益成为推动科技产业发展的关键力量。以资本市场为枢纽,加快构建支持科技创新的生态,更好发挥资本市场风险共担、利益共享的独特作用,有利于促进创新资源优化配置,稳步提高全要素生产率,推动科技创新和产业创新深度融合。
从融资端来看,支持科技创新企业融资的政策举措密集出台。6月18日,2025陆家嘴论坛开幕式上,证监会主席吴清表示,进一步全面深化资本市场改革开放,推动科技创新和产业创新融合发展迈上新台阶。证监会将继续充分发挥科创板示范效应,加力推出进一步深化改革的“1+6”政策措施,同时将在创业板正式启用第三套标准,支持优质未盈利创新企业上市。同日,证监会发布《关于在科创板设置科创成长层增强制度包容性适应性的意见》。其中明确提出“科创成长层重点服务技术有较大突破、商业前景广阔、持续研发投入大,但目前仍处于未盈利阶段的科技型企业”。在《提高资本市场制度包容性、适应性》文章中,吴清主席进一步指出“十五五”时期的重点任务举措,表示进一步健全科技创新企业识别筛选、价格形成等制度机制,更加精准有效地支持优质企业发行上市。截至2025年11月14日,2025年A股市场共上市92家企业。IPO上市公司中数量较多的行业分别为电力设备、电子、汽车、机械设备、基础化工,IPO数量分别为17家、14家、14家、11家、9家,合计占比70.65%。其中,新兴产业与政策扶持行业IPO数量较多,反映出资本市场对新质生产力领域的支持力度较大。

投资端方面,政策利好科技创新企业资金面。2025陆家嘴论坛开幕式上,证监会宣布的一系列资本市场改革举措中提到,更大力度培育壮大耐心资本、长期资本。支持编制更多科技创新指数、开发更多科创主题公募基金产品,引导更多中长期资金参与科技企业投资。
在政策加力下,新质生产力有望加速成为经济增长的关键引擎与高质量发展的坚实支撑。“十五五”时期经济社会发展的主要目标之中,科技自立自强水平大幅提高是一大重点。关于《中共中央关于制定国民经济和社会发展第十五个五年规划的建议》的说明中,明确指出,推动高质量发展,最重要是加快高水平科技自立自强,积极发展新质生产力,在推动科技创新、加快培育新动能、促进经济结构优化升级上取得实质性、突破性进展。《建议》稿突出科技创新的引领作用,在建设现代化产业体系、加快高水平科技自立自强、加快经济社会发展全面绿色转型等方面作出部署。随着全球百年未遇之大变局加速演进,国内经济底层逻辑从土地财政全面转向新质生产力,中国对科技自立自强的要求逐步迫切。顺应国家战略、具备真实技术壁垒的科技企业将是A股中长期投资的重要主线。

此外,全球科技产业发展趋势也会对国内科创企业及市场主线形成映射,进一步提振投资者预期。一方面,科技产业的全球化分工体系,使得产业发展趋势通过供应链上下游传导至国内,直接转化为对国内企业的订单与需求,进而影响其盈利预期和行情表现。海外科技巨头的技术突破和发展前景也往往影响着市场对相关赛道的投资预期,有助于推动企业价值的重构。当前海外科技热潮持续,英伟达2026财年第三季度财报显示,其营收与每股收益均超出华尔街预期,同时对第四季度营收的指引也高于市场预期。另一方面,国际科技竞争格局的变化也正在倒逼中国强化自主研发能力,聚焦关键核心技术领域补齐短板,推动科技主线向自主可控倾斜。
从市场层面来看,A股市场呈现“新旧动能”分化行情,并且,“新质”概念带动整体行情上行。华证新质生产力主题指数(995210.SSI)反映A股市场中通过科技创新实现生产效率跃升的上市公司的整体表现。新质生产力主题股票覆盖了A股多个行业,其中以信息技术、工业、材料、医疗保健等新兴和高科技行业为主。自2023年9月7日新质生产力概念提出以来,新质生产力指数经历了先震荡调整,而后上行的行情。其中2024年9月24日-2025年10月9日,新质生产力指数累计上涨了101.77%,较全A指数取得37.73%的超额收益。

“新质”概念业绩有望逐步兑现。以科技和先进制造龙头为代表,其归母净利润累计同比增速在近期呈现出回暖迹象。2025年前三季度来看,传媒、电子、计算机、电力设备、机械设备等行业增速较高。从一致预测2年复合增长率来看,具备新质特征的重点板块有望处于盈利增长阶段,特别是电力设备、计算机、国防军工、传媒、电子等行业净利润2年复合增速预计处于较高水平。



从重点行业的二级细分来看,2025年前三季度,多数板块归母净利润实现同比正增长,且增速较高。同时,经过近期行情带来的资产重估后,大部分板块估值处于历史中高位水平。短期来看,在估值相对高位,行情波动有所加大。随着产业趋势向上,关注板块业绩兑现情况。

主题方面,从行情来看,2023年9月7日新质生产力概念提出以来,截至2025年11月14日,有18个新质生产力细分主题指数收盘价涨幅超过40%,约占主题指数数量的三成。其中,云计算与大数据、算力主题涨幅均超100%;5G6G、新一代信息网络、有色新材料、人工智能、核能、数字创意设备、集成电路、前沿新材料、核心元器件、储能、抗癌药等11个细分主题指数涨幅均超50%。

从市场规模来看,2023年9月7日至2025年11月14日,有21个新质生产力主题指数总市值涨幅超过40%,约占主题指数数量的三分之一。截至2025年11月14日,这21个主题中,核心元器件、人工智能、5G6G、新一代信息网络、算力、新能源车、集成电路、电池、储能等9个主题指数市值均超过4万亿元;智能制造、创新药、数字创意设备、有色新材料、化学药、云计算与大数据、智能电网、抗癌药、新型服务、核能、前沿新材料、充电等12个主题指数的总市值处于1500亿元至4万亿元之间。

重点关注“十五五”《建议》稿提到的新能源、新材料、航空航天、低空经济等战略性新兴产业,量子科技、生物制造、氢能和核聚变能、脑机接口、具身智能、第六代移动通信等未来产业,集成电路、工业母机、高端仪器、基础软件、先进材料、生物制造等重点领域,以及重点提及的人工智能、创新药、海洋经济、国防军工等板块。
(二)主线二:“反内卷”主题
长期以来,治理无序竞争、规范地方招商引资是全国统一大市场建设亟需攻克的难题。一方面,重复建设和无效扩张带来了资源的浪费,让资源无法流向高附加值领域,对我国经济结构的战略性调整与高质量发展构成挑战。另一方面,通过不断压低价格来争取市场份额的行为,使得企业的利润空间被严重压缩,部分企业处于微利甚至亏损的边缘,进而对居民收入和消费能力产生消极影响。长期下去,产品创新和技术突破受到阻碍,行业竞争力整体下降,产业生态遭到破坏,也会对国内经济造成拖累。我国工业产能利用率自2021年以来震荡下行,反映出供需关系失衡的现状。截至2025年10月,PPI已连续37个月同比为负。

2024年下半年以来,反内卷成为产业层面和市场聚焦的重要议题。“十五五”规划建议稿明确提出,坚持高质量发展,要深化供给侧结构性改革。要综合整治“内卷式”竞争。
本轮“反内卷”不仅仅是对无序竞争、价格战的抵制,从深层次剖析,更是一场意义重大且影响深远的发展模式变革。反内卷政策对不正当竞争行为的严格约束,能有效遏制价格战,让企业得以将更多精力放在提升产品附加值和服务质量上,从而推动行业整体毛利率稳步回升。随着市场竞争环境的优化,资源会向优质企业集中,那些低效、落后的产能将被逐步淘汰,行业的产能利用率也会随之提高,实现资源的更优配置,提升相关板块中长期投资价值。

从产业层面来看,近年来内卷式竞争从传统制造业向战略性新兴产业蔓延。“反内卷”政策覆盖范围也更为广泛,不仅仅包括钢铁、水泥、建筑、煤炭、有色金属、工程机械、造纸、生猪养殖等传统行业,还覆盖光伏、锂电池、新能源汽车、物流等新兴产业。由于新兴产业中民营企业占比较高,从而本轮“反内卷”执行手段较为多样化、灵活化,以政府政策为指引的同时,更依赖市场化机制进行调节,行业协会发出倡议、强调行业自律,企业主体也自发行动、维护市场竞争秩序。
截至2025年三季度末,本轮“反内卷”重点产业中,综合营收增速、毛利率、净资产收益率、固定资产周转率、资本开支增速来看,工业金属、汽车、工程机械行业的景气度相对较高;光伏设备、造纸、建筑装饰的景气度相对较低。其中,2025年三季度末,光伏设备、造纸的营收(TTM)增速、净资产收益率(TTM)、资本开支(TTM)增速均为负值,业绩压力较大。


从边际变化来看,受“反内卷”政策影响,2025年三季度反内卷相关板块中多数大宗商品价格大幅上涨,其中,光伏行业中电池片、硅片、多晶硅价格涨幅超30%,能源金属中碳酸锂、金属钴价格涨幅分别为19.81%、36.73%,主焦煤、冶金焦价格涨超20%,浮法平板玻璃价格上涨4.55%,铜价小幅上涨4.14%,螺纹钢价格小幅上涨1.49%。受大宗商品价格上涨带动,2025年三季度光伏设备、能源金属、煤炭、工程机械、汽车、工业金属、钢铁等行业单季度销售毛利率均环比改善。
9月末至11月14日,煤炭、碳酸锂、金属钴、铜、铝、纸业价格均实现明显上涨,反内卷政策的影响持续显现。2025年四季度,上述板块销售毛利率有望继续上涨。


反内卷指数(8841916.WI)主要跟踪响应政策倡导降低内耗、遏制无序价格竞争相关领域代表性公司的整体表现,主要包括:光伏设备、电池、医疗服务等。2025年7月1日-11月14日期间,反内卷指数上涨55.58%,同期沪深300指数上涨17.58%。截至11月14日,反内卷指数的PB估值为2.92倍,处于2016年以来27%分位数水平。

从“反内卷”细分板块的估值来看,截至11月14日,(1)电池行业的PE估值、PB估值均处于2014年以来50%分位数以下,估值相对较低。(2)水泥、玻璃玻纤、装修建材、建筑装饰、能源金属、造纸的PE估值均处于2014年以来50%分位数以上,但其PB估值均处于2014年以来50%分位数以下。工程机械、工业金属PE估值均处于2014年以来50%分位数以下,但其PB估值均处于2014年以来50%分位数以上。上述行业估值整体处于历史中低水平。(3)煤炭、钢铁、光伏设备、汽车的PE估值、PB估值均处于2014年以来50%分位数以上,估值相对较高。

展望2026年,“反内卷”政策效果将持续体现,以促进行业业绩改善,提升相关板块中长期投资价值。一方面,反内卷政策对不正当竞争行为的严格约束,能有效遏制价格战,让企业得以将更多精力放在提升产品附加值和服务质量上,从而推动行业整体毛利率稳步回升;另一方面,随着市场竞争环境的化,资源会向优质企业集中,那些低效、落后的产能将被逐步淘汰,行业的产能利用率也会随之提高,实现资源的更优配置。重点关注电池、水泥、玻璃玻纤、装修建材、建筑装饰、能源金属、造纸、光伏设备、煤炭、钢铁等板块。
(三)辅助线一:消费板块
以中信五大风格指数中的消费风格指数观察板块表现,2010年以来,随着宏观经济增速放缓,消费风格业绩增速中枢下移。从营收累计同比增速来看,消费风格业绩仍处于磨底阶段,2025年一季度开始出现降幅收窄,呈现边际向好趋势。2025年前三季度,消费风格营业收入同比下降0.44%,较一季报和半年报降幅有所收窄,这一增速处于2010Q1以来11%分位数水平。同时,2025年前三季度,消费风格归母净利润同比下降1.23%,这一增速处于2010Q1以来9%分位数水平。

2025年三季度,消费风格ROE(TTM)为9.91%,这一指标自2011年以来长期处于震荡下行区间,2022年以来逐步回暖,当前处于2010Q1以来53%分位数水平。截至2024年,消费风格销售净利率指标为6.42%,以年度数据计算,该指标处于2010年以来64%分位数水平。

从风格划分所依据的三级细分行业来看,消费风格内部表现分化。从营收累计同比增速来看,多数行业增速处于2010Q1以来50%分位数以下。2025年前三季度,金属包装、印刷、专业市场经营、旅游服务、功能性服饰、种植、其他时尚品、纸包装、其他轻工、饲料加工等行业营业收入同比增速较高且增速处于2010Q1以来中高位水平。而速冻食品、文娱轻工、其他连锁、超市及便利店、厨房电器等细分营收增速处于历史低位。

从归母净利润同比增速来看,2025年前三季度,种植、农产品加工、印刷、动物疫苗及兽药、其他包装、水产捕捞、其他轻工、中高端成人品牌服饰、贸易、家具等行业归母净利润同比增速超50%,且增速处于2010Q1以来中高位水平。餐饮、小家电、水产养殖、休闲综合等细分归母净利润增速处于历史低位。

2025Q3,消费风格约一半三级细分行业ROE(TTM)处于2010Q1以来历史中低位水平,反映出消费行业半数盈利能力承压,非乳饮料、啤酒、种植、其他轻工、中高端成人品牌服饰、旅游服务、畜牧养殖、金属包装、贸易、农产品加工、饲料加工等32个行业ROE(TTM)处于2010Q1以来50%分位数及以上。

从年度的销售净利率指标来看,截至2024年,白酒、白色家电Ⅲ、非乳饮料、啤酒、照明电工等18个行业处于2010年以来50%分位数及以上。

综合来看,高景气赛道主要集中在必需消费(饲料、养殖等)、消费复苏(旅游等)以及部分盈利稳定的品牌消费(饮料、家电)和包装配套(如印刷、金属包装)领域。低景气赛道则集中于传统零售、部分可选消费和受特定周期影响的农业细分领域。
自2024年“924”行情以来,政策焦点和市场叙事都高度集中于科技创新、高端制造、能源转型等成长领域,这些板块在2025年领涨并创造了显著的超额收益,尽管消费风格指数行情同样迎来反弹,但在成长股领涨市场的情况下,整体未取得明显的超额收益,消费行业内部景气度明显分化,消费风格指数反弹缺乏全面性,少数高景气行业的上涨,被更多低景气行业的疲软所抵消。

从消费风格涉及的细分行业来看,白酒行业在2016年到2019年行情相对占优。家电在2016和2017年表现靠前,在消费品“以旧换新”政策带动下,2024年以来表现再度领先。2025年以来,截至11月14日,表现靠前的三个细分行业分别是林木及加工、其他家电、其他轻工。
经历2021年初以来的调整后,当前消费风格估值处于历史低位,估值修复空间较大。截至2025年11月14日,消费风格PE(TTM)为29.31倍,处于2010年以来36.81%分位数水平;PB(LF)为2.88倍,处于2010年以来13.84%分位数水平。

从PE估值来看,32个细分行业估值处于2010年以来50%分位数水平以下,其中,啤酒、百货、非住宅物业、中药饮片、印刷、水产养殖等行业估值位于2010年以来10%分位数水平下方。从PB估值来看,34个细分行业估值处于2010年以来50%分位数水平以下,占全部细分行业总数的57%。其中,体育及户外品牌、白色家电、医药流通、医疗服务、医疗器械等行业估值均位于2010年以来10%分位数水平下方。


2025年3月16日,国务院办公厅发布《提振消费专项行动方案》,这一政策文件几乎囊括了所有消费维度。政策更加突出“民”字,把惠民生与促消费相结合,标志着政策重心从“促消费”向“能消费、敢消费、愿消费”的系统性转变。行动方案还聚焦“新”字,对于文体旅游消费、入境消费、冰雪消费、人工智能+消费,以及低空消费等消费领域的新增长点,提出了多项举措。10月28日,二十届四中全会发布《中共中央关于制定国民经济和社会发展第十五个五年规划的建议》,再次强调“十五五”时期应坚持扩大内需这个战略基点,坚持惠民生和促消费、投资于物和投资于人紧密结合,以新需求引领新供给,以新供给创造新需求。


当前我国新消费相比传统消费具有个性化、体验式、绿色、健康、智能五个特点。以个性化为例,消费者,尤其是Z世代,不再满足于千篇一律的大众化商品,而是追求能够彰显个人风格、价值观和独特性的产品与服务。以体验式消费为例,消费者越来越看重消费过程中的体验、互动和记忆,而不仅仅是消费商品本身。以智能消费为例,智能家居、智能穿戴设备、自动驾驶、AI个人助手等已成为消费新宠。截至11月14日,2025年新消费指数涨幅为14.81%,交易拥挤度为2.32%。因此,尽管新消费板块涨幅较大,但资金并未达到“疯狂”涌入的程度,后续仍然有较大潜力吸引更多资金流入。其中谷子经济、宠物经济、医疗美容作为新消费细分行业的代表,2025年涨幅分别为20.55%、42.30%、27.86%。

以谷子经济为例,根据艾媒咨询数据显示,二次元市场正值爆发式增长时期,中国泛二次元用户规模逐年递增,2023年达4.90亿人。2024年中国泛二次元及周边市场规模达5977亿元;2024年中国谷子经济市场规模达1689亿元,较2023年增长40.63%,预计2029年中国谷子经济市场规模超3000亿元。谷子店及相关二次元IP商品很好地满足了Z世代消费者为兴趣买单的目的,在提升生活质量的同时融入社交圈层。
宠物行业的成熟与繁荣,是社会经济发展和新消费崛起的重要缩影。根据Statistic的数据,全球宠物食品2024年市场规模为1511亿美元,年复合增长率5.5%,2030年预计规模突破2098.7亿美元。同时,中美在宠物食品行业规模差距较大,美国、中国两国2024年宠物食品收入分别为597.4亿美元、82亿美元,相对两国在GDP的差距,中国在宠物食品行业增长潜力巨大。当前中国在宠物产业正处于行业高速发展期,预计至2025年行业规模将达到8114亿元,2030年将突破5928亿美元。根据2023年的统计数据,宠物食品和宠物医疗作为刚需品类和医疗保障,占据了行业最大的市场份额。
作为悦己消费代表的医疗美容行业,随着行业规范化发展和提升,同样将迎来良性发展的上升周期。

当前,服务消费已成为我国居民消费增长最快、热点最多、潜力最大的领域,市场规模持续扩大。截至2025年11月14日,旅游及景区、专业服务、酒店餐饮、教育、体育作为服务消费行业细分指数分别增长12.79%、21.81%、-0.56%、5.43%、38.84%。
作为服务消费的重要组成成分,我国体育消费市场规模不断增长,2024年冲浪泳衣、攀岩防滑粉、潜水袜、攀岩鞋、越野跑鞋分别增长309%、210%、53%、52%、51%。伴随运动基础设施逐步完善,居民运动健康观念持续增强,体育消费正逐渐走向大众、生活化。演出经济同样活力迸发,2024年大型演唱会增速最为突出,票房破260亿,同比增长78.1%;观演人次超2900万,同比增长45%,成为演出市场最吸睛的消费品类。从地域分布上看,大型演唱会开始向二线城市集中,二线城市大型演唱会场次和票房较2023年出现大幅提升,占比均达到了60%以上。


消费板块核心定价驱动因素来自稳定的盈利能力和长期的增长确定性,其定价逻辑更加看重品牌护城河、渠道控制力、稳定现金流和市场份额。从而使得消费板块呈现出防御性强、波动相对较小、长期回报稳健的特点。参考《银河策略:布局消费主题投资机遇—“十五五”规划展望系列》,以消费风格指数976支股票为股票池,保留轻工制造、医药生物、纺织服饰、食品饮料、家用电器、农林牧渔、社会服务、商贸零售8个板块的股票作为股票筛选池。使用因子选股的方法,选取2019-2025年共7年作为样本期,其中2019-2024年作为因子检验筛选期,2025年作为选股模型之外的检验期,业绩基准为上证指数、消费风格指数、轻工制造指数、医药生物指数、纺织服饰指数、食品饮料指数、家用电器指数、农林牧渔指数、社会服务指数、商贸零售指数。
基于消费板块股票定价确定性的特点,选取ROA、ROE、净资产收益率同比增长率、EPS增长率、EBITDA、EBITDA增长率、销售毛利率、销售毛利率增长率、销售净利率、销售净利率增长率、再投资率等作为选股因子,按照行业分组分别对这些初步有效的因子进行IC值检验,取超额收益率与因子相关性更高的因子,剔除相关性较低的因子。

为了评估个股的综合表现,模型对消费八个一级行业的股票按照有效因子分别基于IC值权重进行评分,评分后再按照一定的权重计算加权平均值。在综合打分后剔除所有的ST股票,按照行业将所有股票的平均分进行重新排序,选取其中得分最高的前20支股票,形成共计160支股票的消费精选指数组合,每个行业的20支股票分别形成行业精选指数即完成了模型选股的完整过程。


最后采用2025年1月1日到2025年11月14日的日度数据验证模型的有效性,按照等权重的方法对股票进行加权,消费精选指数的组合的走势如图所示,截至2025年11月14日,消费精选指数收益率为30.70%,消费风格指数收益率为11.81%,即消费精选指数相对消费风格指数的超额收益率为18.89%。截至2025年11月14日,轻工制造指数、医药生物指数、纺织服饰指数、食品饮料指数、家用电器指数、农林牧渔指数、社会服务指数、商贸零售指数收益率分别为18.06%、17.51%、18.88%、-1.57%、8.66%、22.69%、11.93%、6.30%,消费精选指数相对行业指数的超额收益率分别为12.64%、13.19%、11.82%、32.27%、22.04%、8.01%、18.77%、24.40%。
更具体地,轻工制造精选指数的绝对收益率为58.61%,生物医药精选指数的绝对收益率为35.28%,纺织服饰精选指数的绝对收益率为53.77%,食品饮料精选指数的绝对收益率为-3.13%,家用电器精选指数的绝对收益率为33.22%,农林牧渔精选指数的绝对收益率为48.95%,社会服务精选指数的绝对收益率为14.11%,商贸零售精选指数的绝对收益率为10.19%。
轻工制造精选指数、生物医药精选指数、纺织服饰精选指数、食品饮料精选指数、家用电器精选指数、农林牧渔精选指数、社会服务精选指数、商贸零售精选指数相对行业的超额收益率分别为40.56%、16.95%、34.88%、-1.55%、24.56%、26.26%、2.18%、3.89%。
轻工制造精选指数、生物医药精选指数、纺织服饰精选指数、食品饮料精选指数、家用电器精选指数、农林牧渔精选指数、社会服务精选指数、商贸零售精选指数相对沪深300指数的超额收益率分别为37.47%、13.32%、32.62%、-24.27%、12.08%、27.81%、-7.03%、-10.96% 。
这说明,消费行业因子选股有效性差异较大。轻工制造、纺织服饰、农林牧渔的超额收益最为突出,说明这些行业内个股的分化明显,通过因子模型能够有效甄别优质公司。家用电器、生物医药虽然获得正超额,但相对温和,反映行业龙头效应较强或因子区分度有限。食品饮料、社会服务、商贸零售的超额收益微弱甚至为负,表明这些行业可能更适合板块配置而非个股选择。从消费细分行业Beta属性来看,防御性行业如食品饮料、社会服务、商贸零售,虽然相对行业本身有微弱超额,但相对沪深300都出现大幅负超额,行业整体跑输市场,即便精选个股也难以抵御板块性下跌。轻工制造、纺织服饰、农林牧渔作为进攻性行业在相对行业指数和相对沪深300都获得高超额,证明这些行业既有个股Alpha又有板块Beta。
(四)辅助线二:出海板块
出海业务打开上市公司利润空间。随着企业加速布局全球市场,A股上市公司海外业务收入占比总体震荡上升,2024年达15.12%,较2010年上升5.13个百分点。同时,海外毛利率中位数呈上升趋势。2022年以来,全部A股上市公司海外毛利率中位数均高于同期国内毛利率中位数水平。2024年,3437家A股上市公司的海外毛利率中位数为27.83%,高于同期5140家A股上市公司的国内毛利率中位数,后者为22.92%。


从行业层面来看,2024年,电子、家用电器、汽车、机械等行业海外业务收入占比靠前。同时,共有19类一级行业的海外毛利率中位数高于国内毛利率中位数水平,其中,传媒、综合、计算机、通信、银行、机械设备、电子等行业中上市公司的海外毛利率中位数明显高于国内同期水平,即海外业务盈利能力更高。而煤炭、国防军工、交通运输、房地产等行业中,上市公司的国内毛利率中位数更高。从长期趋势来看,多数行业海外毛利率中位数与国内毛利率中位数的差值呈上升趋势,尤其是传媒、计算机、通信、机械设备、电子、建筑材料、汽车、轻工制造等行业。这表明对上述行业而言,出海能有效提高企业盈利能力。


外贸企业韧性强、内部政策支持与外部环境阶段性缓和,共同保障出海稳定性。2025年,尽管面临全球关税壁垒的冲击,中国外贸企业通过市场多元化布局展现了强劲的韧性。根据中国海关总署统计,2025年前10个月,东盟继续保持我国第一大贸易伙伴地位,我国与东盟贸易总值为6.18万亿元,增长9.1%,占我国外贸总值的16.6%。欧盟为我第二大贸易伙伴,我国与欧盟贸易总值为4.88万亿元,增长4.9%,占我国外贸总值的13.1%。美国为我第三大贸易伙伴,我国与美国贸易总值为3.38万亿元,下降15.9%,占我国外贸总值下滑至9%。同期,我国对共建“一带一路”国家合计进出口19.28万亿元,增长5.9%。虽然对美贸易份额下降,但受到东盟、欧盟及“一带一路”共建国家等市场的贸易增长的有效对冲,我国货物贸易延续平稳增长态势,前10个月,进出口总值37.31万亿元人民币,同比增长3.6%。其中,出口22.12万亿元,增长6.2%;进口15.19万亿元,与上年同期基本持平,体现了中国外贸的强大韧性。

2026年外部贸易环境预期相对稳定,为企业出海提供重要窗口期。2025年10月30日,中美元首在韩国釜山举行会晤,两国元首同意加强双方在经贸、能源等领域合作,促进人文交流。2025年11月5日,中美双方发布公告,同步调整关税措施:白宫发布行政令取消针对中国商品的10%“芬太尼关税”并将24%的对等关税暂停期延长至2026年11月10日。同日,中国国务院关税税则委员会发布公告予以对等调整。此外,2026年美国中期选举促使特朗普政府需要将更多精力转向内政,对外政策更倾向于寻求稳定而非升级冲突,这为全球贸易关系提供了相对稳定的窗口。
国家围绕支持企业出海、推动对外贸易高质量发展,陆续出台多项重要政策。2025年1月15日,工业和信息化部办公厅发布《关于开展中小企业出海服务专项行动的通知》,帮助中小企业开拓海外市场、融入全球产业链。9月12日,国务院常务会议指出要进一步完善海外综合服务体系,支持企业参与国际竞争。10月23日,《中共中央关于制定国民经济和社会发展第十五个五年规划的建议》提出要推动贸易创新发展,促进外贸提质增效,加快建设贸易强国;推动市场多元化和内外贸一体化,优化货物贸易,拓展中间品贸易、绿色贸易,推动进出口平衡发展;大力发展服务贸易,鼓励服务出口,完善跨境服务贸易负面清单管理制度;创新发展数字贸易,有序扩大数字领域开放;支持跨境电商等新业态发展,完善出口管制和安全审查机制;高质量共建“一带一路”,加强战略对接,深化基础设施、规则标准、人文交流等合作,完善多元可持续的投融资体系,加强海外利益保护。10月29日,国家外汇管理局印发《关于进一步便利外汇资金结算 支持外贸稳定发展的通知》,提出三方面九条便利化举措,促进跨境贸易收支便利化。这些政策共同构建了支持企业出海的政策框架,为提升我国对外开放水平和国际竞争力提供了重要指引。
同时,企业出海模式正在迎来转型升级——从产品出海到产能出海。2024年,中国对外直接投资流量达1922亿美元,较上年增长8.4%,创历史次高,全球占比提升至11.9%,连续13年位列全球流量前三。截至2024年末,存量规模突破3.14万亿美元,是2002年的71倍,年均增速高达21.4%,彰显出强劲的扩张韧性。
根据《2024年度中国对外直接投资统计公报》,产能出海覆盖了国民经济18个行业门类,有7个存量规模千亿美元的行业,如租赁和商务服务业、信息传输、软件和信息技术服务业、批发和零售业等,其中租赁和商务服务业以9678.1亿美元高居榜首,占存量总额的30.8%,信息传输、软件和信息技术服务业及批发和零售业分别占比12.7%和12.2%,显示出服务业和数字经济的重要地位。投资区域较为集中,2024年,流向亚洲的投资1536.7亿美元,比上年增长8.5%,占当年对外直接投资流量的79.9%,此外,对大洋洲、欧洲和拉丁美洲投资也在快速增长。

当前中国企业出海正处于从产品出海到产能出海的过渡阶段,变化中孕育着机会,2026年,产能出海将带来新的投资机遇。
结构方面,关注三大出海趋势涉及的重点板块。
一是寻找海外业务收入占比较高且海外毛利率优势显著的板块。从行业层面来看,2024年共有19类一级行业的海外毛利率中位数高于国内毛利率中位数水平,主要受益于:海外市场能够有效规避国内的“内卷式”竞争以维持定价权、海外市场更高的消费水平和对差异化产品的支付意愿、以及出海带来的销售规模扩张推动摊薄研发与固定成本,优化整体盈利水平。因此可以关注出海领域海外业务收入占比较高的行业以及海外毛利率中位数与国内毛利率中位数差值显著为正的行业,如传媒、综合、通信、电子、家用电器、电力设备、机械设备、汽车等,这些行业在海外更具有竞争优势与发展潜力。

二是基建出海带来的投资机会。据商务部披露,2024年,我国对外承包工程业务保持稳步增长,完成营业额1659.7亿美元,同比增长3.1%;新签合同额2673亿美元,同比增长1.1%。进入2025年,1-9月业务总体延续增长势头(仅5月份出现同比下降),新签合同额较去年同期增加343.2亿美元,显示出持续发展的韧性。从区域市场结构看,亚洲和非洲是主要市场,其中亚洲为第一大区域,非洲位列第二。特别是在“一带一路”共建国家,业务占比突出,2024年新签合同额2324.8亿美元,完成营业额1387.6亿美元,占当年对外承包工程总额的83.6%。这些新兴市场正处于工业化初期,基础设施建设需求旺盛,为中国基建出海提供了广阔空间。在业务领域方面,中国基建出海持续深化,数字基建已成为本轮出海的重要方向,中国企业积极输出5G网络、数据中心和智慧城市解决方案,为新兴市场铺设一条融合可持续发展理念的现代化路径。绿色基建合作深入发展,2024年,节能环保清洁项目新签合同额492.6亿美元,增长12.7%。


三是创新出海相关的主题机遇。创新已成为中国企业出海的通行证,帮助企业在全球价值链中向上攀升,提升国际竞争力。以创新药行业为例,2018年以来,中国生物医药BD交易屡创新高。海外BD自2019年起逐步发展,于2023年起呈现爆发式增长。至2024年,交易数量与金额分别占全球的22.2%和18.3%,创下历史新高。2025年上半年,交易数量已超过50项,总金额达到484亿美元,接近2024年全年水平,创新药出海已从个别案例发展为明确的产业趋势,成为中国医药产业升级和融入全球市场的重要路径。

六、风险提示
1.外部不确定性加大的风险
美国经济数据波动、通胀压力传导、年末中期选举以及地缘风险等因素可能对市场情绪产生阶段性扰动。
2.内部政策与经济韧性不牢固的风险
尽管国内经济基本面稳健,但消费内生动能仍需提振,地产止跌企稳的基础尚不牢固。政策层面或将影响市场预期,需关注后续政策定调以及落实力度。
3.市场情绪与资金流向短期调整的风险
部分行业经历年初以来上涨后估值水平较高,处于交易拥挤状态,可能面临短期调整。



发表评论
2025-11-24 22:59:10回复