
国产GPU第一股,倒计时3天.....
全文字数:1045字,预计阅读时间:5分钟
题图:AI生成
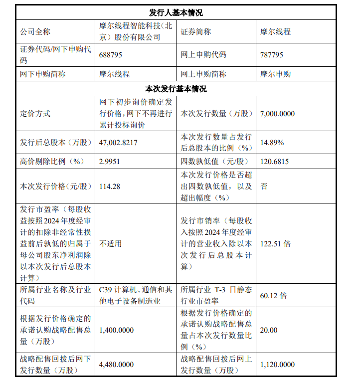
维科网电子11月21日讯,摩尔线程智能科技(北京)股份有限公司(以下简称“摩尔线程”)正式确定科创板首次公开发行股票价,价格为114.28元/股。
按此价格计算,该公司上市时市值预计达到约537.15亿元。本次发行计划于11月24日进行网上网下申购。

创年内新高,投资者名单出炉
摩尔线程的发行价创下今年新股最高纪录。其80亿元的募集资金额也位居今年科创板上市公司首位。
本次发行战略配售投资者名单同时出炉,十家战略投资者获配。天翼资本控股有限公司(中国电信全资控股)、北京电控产业投资有限公司(由北京电控、京东方等国有资本控股)、南方工业资产管理有限责任公司(中国兵器装备集团有限公司全资控股)等央企和地方国资均在战略配售名单之列。
摩尔线程:专注全功能GPU研发
摩尔线程自2020年成立以来,始终专注于全功能GPU的自主研发与设计。
基于完全自主研发的MUSA统一系统架构,公司实现了单芯片同时支持AI计算加速、图形渲染、物理仿真和科学计算、超高清视频编解码的技术突破。
从披露的招股书数据,摩尔线程营业收入近三年持续增长,2022年到2024年,公司营业收入从0.46亿元增长至4.38亿元,年复合增长率超过208%。
2025年上半年,公司营业收入已达7.02亿元。
不过截至目前,公司尚未实现盈利,2022年到2024年,公司净亏损18.94亿元、17.03亿元、16.18亿元,2025年上半年净亏损约2.71亿元,其预测最早在2027年实现合并报名盈利
结语
根据招股说明书,摩尔线程此次IPO募集资金将主要用于三个芯片研发项目和补充流动资金。
具体包括:新一代自主可控AI训推一体芯片研发项目、新一代自主可控图形芯片研发项目、新一代自主可控AI SoC芯片研发项目。
这些项目落地,将进一步提升其在GPU和AI计算领域的技术实力和产品竞争力。
这个国产GPU第一股,资本市场表现如何,24日见分晓。



发表评论
2025-11-21 21:37:03回复