炒股就看金麒麟分析师研报,权威,专业,及时,全面,助您挖掘潜力主题机会!
突发公告。
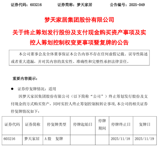
梦天家居(603216)11月18日晚间公告,公司决定终止筹划发行股份及支付现金购买上海川土微电子股份有限公司事项,同时实控人余静渊终止筹划控制权转让事项。经申请,公司股票将于2025年11月19日(星期三)复牌。

此前,公司股票已于2025年11月6日起停牌9个交易日。停牌前,公司股价报15.7元/股,总市值近35亿元。

停牌期间,公司就筹划发行股份及支付现金购买资产事项、实控人就筹划控制权变更事项进行了充分探讨,但由于涉及事项较多,经交易各方就核心条款经多次协商和谈判后,仍未达成共识,经慎重考虑并友好协商,各方决定终止筹划前述事项。
同日,梦天家居公告,公司控股股东浙江梦天控股有限公司(简称“梦天控股”)及其一致行动人嘉兴梦家投资管理合伙企业(有限合伙)(与梦天控股合称“转让方”)、实际控制人余静渊、范小珍与嘉兴汇芯企业管理合伙企业(有限合伙)(简称“受让方”)及其实际控制人曹勇签订《关于梦天家居集团股份有限公司之股份转让协议》,转让方合计向受让方转让其持有的上市公司无限售条件流通股1528.45万股(占上市公司股份总数的6.8636%)。受让方承诺,本次通过协议转让方式取得的上市公司股份在其过户完成之日起12个月内不对外转让。
本次权益变动前,梦天控股及其一致行动人合计持有上市公司股份1.66亿股,占上市公司总股本的74.54%。上市公司控股股东为梦天控股,实际控制人为余静渊、范小珍夫妇。
本次权益变动完成后,梦天控股及其一致行动人合计持有上市公司股份1.51亿股,占上市公司总股本的67.68%;受让方持有上市公司股份1528.45万股,占上市公司股份总数的6.8636%。
公司表示,本次权益变动不会导致公司控股股东及实际控制人发生变化,不涉及要约收购,亦不会对公司治理结构及未来持续经营产生重大影响。
梦天家居2025年前三季度实现营业收入7.73亿元,同比下降2.93%,归属于上市公司股东的净利润为5630.31万元,同比增长37.6%。

公司主要从事木门、墙板、柜类等定制化木质家具的设计、研发、生产和销售,为客户提供家居的整体空间解决方案;公司的主要产品为“梦天”旗下系列品牌的木门、墙板、柜类等家具产品,共同构建成个性化、定制化的整木定制家居。



发表评论
2025-11-19 05:57:41回复
2025-11-18 21:37:22回复