登录新浪财经APP 搜索【信披】查看更多考评等级
炒股就看金麒麟分析师研报,权威,专业,及时,全面,助您挖掘潜力主题机会!
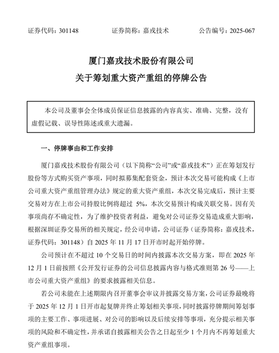
11月17日,嘉戎技术(301148)午间公告称,公司正在筹划以发行股份等方式购买杭州蓝然技术股份有限公司(以下简称“杭州蓝然”)控制权事项,同时拟募集配套资金,预计此次交易可能构成重大资产重组,公司证券已自11月17日开市起停牌。公司预计在不超过10个交易日内披露此次交易方案。
记者注意到,标的公司杭州蓝然曾冲刺创业板IPO未果。业内人士认为,嘉戎技术此次并购旨在收购盈利能力较强的标的资产,以增强上市公司盈利能力。

拟并购切入新能源锂电赛道
公开资料显示,嘉戎技术是一家以膜分离技术为核心的国家高新技术企业,公司于2022年4月在创业板上市。
作为国内较早从事基于膜技术进行高浓度污废水处理的环保企业之一。嘉戎技术自2009年正式进入膜行业以来,一直专注于膜技术的开发,为客户提供高性能分离膜材料及组件、环保成套装备,以及高浓度污废水处理与资源循环解决方案。
上市三年来,嘉戎技术经营业绩并不理想。公司2022年—2024年营业收入分别为7.56亿元、5.55亿元、5.56亿元;归母净利润分别为1.07亿元、5806.94万元、5020.15万元。
对此,嘉戎技术在2024年年报中曾提及,随着相关环保政策的不断出台和监管力度的趋严,政府对于环境污染治理的投资逐年增加,环保行业市场竞争日益加剧。同时,随着公司经营规模持续扩大,公司应收账款余额及占流动资产的比例呈增加趋势。
嘉戎技术表示,公司目前进入新能源锂电行业上游正极材料的生产过程和污水处理。未来公司将积极探索膜技术在新兴领域的应用,通过寻找新的应用场景,拓展公司业务边界,力争为公司带来全新的业务增长点。
2025年前三季度,公司实现营业收入3.62亿元,同比下降7.53%;实现归母净利润5930.12万元,同比增长12.95%;实现扣非净利润4061.95万元,同比增长15.04%。

反观标的公司,杭州蓝然是一家以电渗析技术研发与应用为核心的国家级高新技术企业,主要从事离子交换膜及组件、电渗析相关设备的研发、生产、销售及技术服务,广泛应用于新能源锂电、食品医药、化工、硅及半导体、造纸、印染、粘胶纤维等行业。
QYResearch数据显示,杭州蓝然2021年电渗析设备收入全球市场份额为8.88%,排名第三,仅次于Suez和Evoqua。公司2021年度在中国市场占有率为41.27%,报告期内一直保持全国第一的市场地位,在国内电渗析设备市场起主导地位。
公开资料显示,杭州蓝然具有较强的盈利能力。公司2019年—2021年营收分别为1.2亿元、1.62亿元、2.37亿元;归母净利润分别为1025万元、2066.5万元、6101万元;扣非净利润分别为952万元、1736万元、6010万元。
嘉戎技术表示,公司就本次发行股份等方式购买杭州蓝然控制权事项已与上述各方签署意向协议,本次交易目前仍存在不确定性,最终交易对方范围、交易标的的股权比例以公司与标的公司各股东洽谈的情况及后续公告披露的信息为准。
嘉戎技术表示,本次交易事项尚处于筹划阶段,公司目前正与标的公司各股东接洽,本次交易完成后,预计主要交易对方在上市公司持股比例将超过5%,本次交易预计构成关联交易。
标的公司曾冲刺创业板IPO

记者注意到,杭州蓝然曾于2022年6月冲刺创业板IPO,在经历一轮审核问询后,于2022年12月主动撤回了申请文件。
招股书显示,杭州蓝然曾计划募资3.586亿元,其中8320万元用于衢州蓝然35万平方米均相膜及其配套研发中心建设项目,6016万元用于杭州埃尔电渗析膜组器生产基地建设项目,6530万元用于杭州蓝然研发中心及企业信息化建设项目,1.5亿元用于补充流动资金项目。
从股权结构来看,楼永通直接和间接控制杭州蓝然合计19458914股,对应股权比例为38.59%,系公司的控股股东、实际控制人,并担任公司董事长。

在IPO审核问询中,杭州蓝然的信息披露、核心技术、主营业务、历史沿革等问题被重点问询。其中,深交所重点关注了公司收入快速上升的合理性、现金流量净额持续为负数的原因、单一供应商依赖等问题。
彼时,招股书显示,杭州蓝然在国内电渗析市场占据了超过40%的市场份额,形成主导地位。报告期内,杭州蓝然的电渗析应用设备收入金额分别为6015.01万元、13344.07万元和18075.79万元,复合增长率为73.35%。
对此,深交所要求公司量化分析报告期内电渗析应用设备收入持续大幅增长的原因及合理性,膜材料及配件收入在报告期前两年基本保持平稳的情况下2021年大幅增长的原因及合理性,与公司产能是否匹配,与行业整体趋势是否相符,增长趋势是否可持续。
在一轮问询回复两个月后,杭州蓝然申请撤回IPO申请,创业板IPO之路终止。

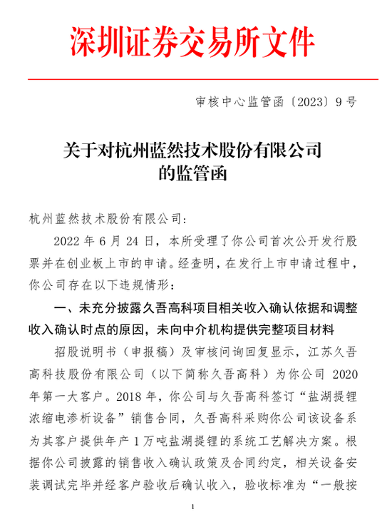
记者注意到,2023年5月,在杭州蓝然主动撤回IPO申请半年后,公司收到了深交所下发的监管函。监管函表示,杭州蓝然在发行上市申请过程中存在两方面的违规事项,一是未充分披露久吾高科项目相关收入确认依据和调整收入确认时点的原因,未向中介机构提供完整项目材料;二是未如实披露研发费用核算不准确、财务内控不规范等情形。对此,深交所决定对公司采取书面警示的自律监管措施。
作者:王凯丰



发表评论
2025-11-18 04:24:51回复
2025-11-18 02:07:38回复
2025-11-18 08:38:54回复
2025-11-18 02:36:11回复