炒股就看金麒麟分析师研报,权威,专业,及时,全面,助您挖掘潜力主题机会!
来源:一观大势
投资观点
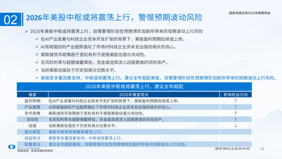
▶权益:全球权益表达生产力提高与财富效应。(1)AH股:经济转型步伐加快,传统动能“L型”触底,无风险利率下沉带来资产管理需求井喷;资本市场改革纵深提速,中国市场的可投资性与应对风险挑战的韧性增强。十五五开局之年,政策有望加力推进科技创新与周期消费转型,AI领域的强劲趋势强化了市场对中国发展的信心。战略看多中国A/H股票。(2)美股:在AI产业发展与科技企业资本开支扩张的背景下,预期2026年市场对美股的盈利预期有望上修,美联储货币政策或趋于宽松,建议超配,但需警惕阶段性预期博弈加剧所带来的短期波动上行风险。(3)欧股:2026年欧元区经济有望温和复苏,经济景气度将震荡上行,制造业或受益于产业链调整及财政开支提升,建议标配。(4)日股:日本走出通缩后,景气度持续改善,财政货币双宽松概率较高,建议标配。(5)印股:印度经济仍面临不确定性与挑战,增长预期下修。印股中枢或将承压下行,建议低配。
▶债券:国债利率或将小幅上行,美债利率或温和下行。(1)国债:货币政策稳中趋松,房地产市场尚未见拐点有利于利率下行;财政政策取向积极,经济预期温和上行,风险偏好加速修复,或推动利率上行。2026年中国债券或以震荡为主,中枢温和承压,国债利率或小幅上行。利差或仍有压缩空间,可转债>信用债>利率债。(2)美债:美国通胀预期温和下行,通胀粘性仍较强但逐渐减弱。美国经济韧性仍存,经济增长温和修复。内生性通胀粘性减弱与劳动力市场降温,2026年美债利率或温和下行。
▶商品:国际新秩序,战略看多黄金和铜。(1)黄金:长期看货币属性。全球主权信用分化与美元信用削弱推动全球央行加速储备多元化,黄金相对美元/美债地位提升。中期看金融属性。美联储降息周期叠加通胀黏性使美债实际利率趋向下行,降低持金机会成本。美国财政赤字/去美元化/美联储独立性担忧施压美元,推升美元计价金价。全球央行和黄金ETF支撑金价。(2)原油:供过于求压制油价。OPEC+增产和美国页岩油产量回升等加剧供应过剩。需求端受全球经济不确定性限制,并长期承压于电动车与绿色能源发展。(3)铜:供不应求支撑铜价。铜矿品位下降与新矿开发周期拉长制约供应,AI基础设施与电网升级带来结构性需求。
▶汇率:弱美元或将持续,人民币或稳中有升。(1)美元信用削弱,就业已降至衰退前水平,降息或将持续,弱美元是基准情景。但去美元化交易阶段性放缓,弱美元并非美元持续下行。降息交易修正和日欧政局和政策预期助推下,美元或阶段性反弹。(2)国内经济动能趋稳,出口保持韧性,利差压力减弱,人民币汇率或稳中有升。(3)需注意中期选举对政策实施和美元的潜在影响,若国会控制权分立将对政策执行产生一定牵制,影响美元走势。
▶风险因素:分析维度存在局限性,模型设计存在主观性,历史与预期数据存在偏差,市场一致预期调整,量化模型局限性。
















































































发表评论
2025-11-06 07:40:35回复
2025-11-06 05:51:36回复
2025-11-06 13:08:31回复