多家A股公司公告。
11月2日晚间,多家A股公司发布了生产经营方面的相关公告。
其中,贝达药业(300558)(300558)公告称,与江苏晟斯生物制药有限公司(简称“江苏晟斯生物”)、杭州晟斯生物制药有限公司(简称“杭州晟斯生物”,与“江苏晟斯生物”并称“晟斯生物”)达成战略合作,取得重组凝血因子产品独家总经销权。

公告显示,为进一步拓展公司新药创新技术平台,丰富产品管线布局,近日,贝达药业与江苏晟斯生物、杭州晟斯生物达成战略合作,签署《战略合作框架协议》,贝达药业将在研发、临床、生产、注册及销售推广等环节给予晟斯生物支持,助推相关产品的研发、产业化和商业化。
同时,公司全资子公司浙江贝达医药销售有限公司(以下简称“贝达医药销售”)与杭州晟斯生物签署《商业合作协议》,贝达医药销售取得注射用培重组人凝血因子VIII-Fc融合蛋白(FRSW117)在大中华区域的独家总经销权。
根据公告,FRSW117是一款长效重组八因子,属于治疗用生物制品1类,已于近期完成III期临床试验,拟用于HA(血友病A)患者的常规预防、按需治疗及围手术期出血管理,给药频率达1周1次(预防治疗)。截至目前,尚无国产长效重组八因子产品获批上市。同时,贝达药业也提醒,由于FRSW117产品尚未获批上市,未来研发、生产及销售均具有一定的不确定性,敬请广大投资者注意防范投资风险,谨慎决策。
贝达药业表示,公司及全资子公司拟通过本次合作进军重组凝血因子市场,进一步拓展公司产品领域布局,符合公司发展战略。
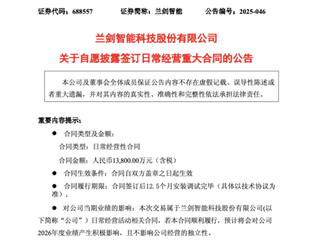
同样在11月2日晚间,兰剑智能(688557)公告称,签订1.38亿元日常经营重大合同。

根据公告,公司与九号(珠海)科技有限公司签订日常经营性合同,合同金额1.38亿元(含税)。公司表示,若本合同顺利履行,预计将会对公司2026年度业绩产生积极影响,且不影响公司经营的独立性。
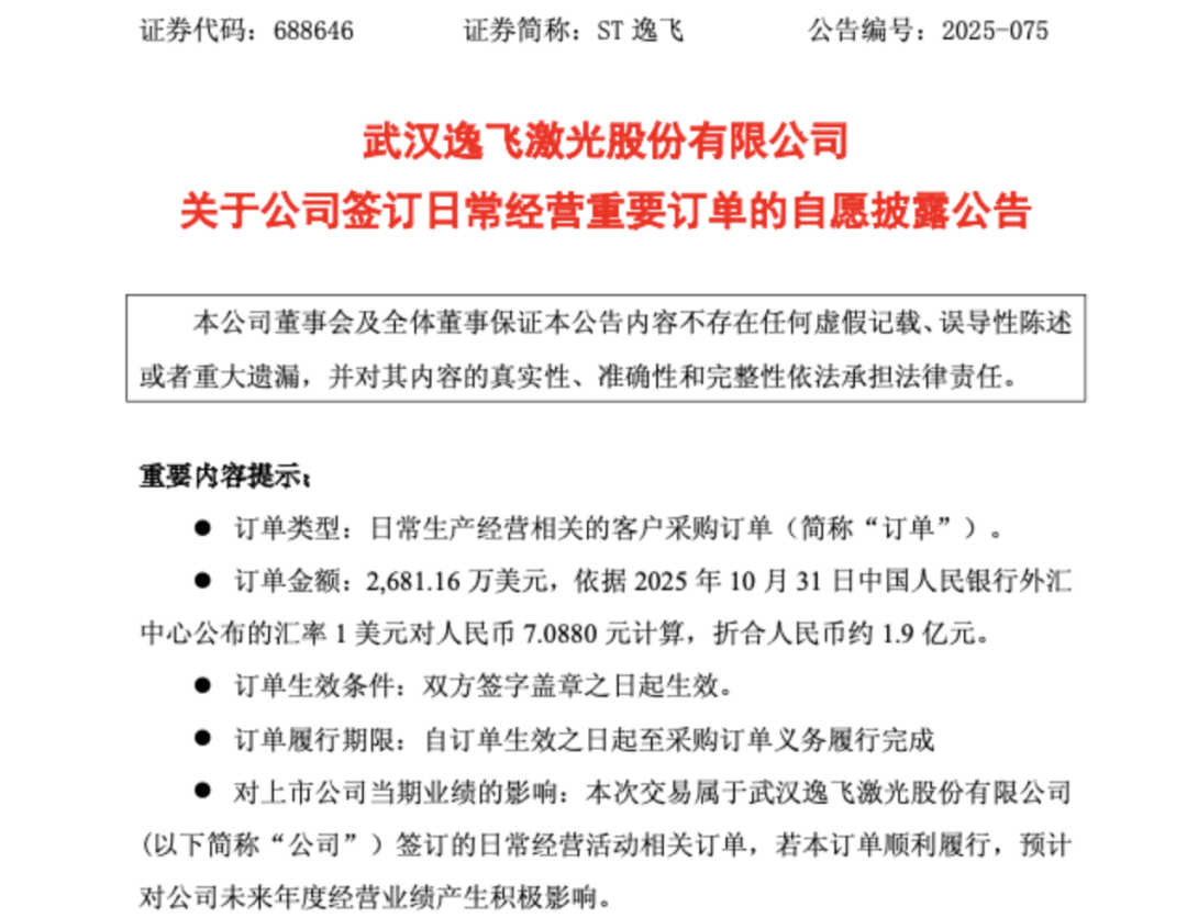
ST逸飞(688646)同日公告,签订约1.9亿元海外采购订单。

根据公告,公司于近日与海外某客户签订了《采购订单》,总金额为2681.16万美元,折合人民币约1.9亿元,占公司2024年度经审计营业收入的27.46%。公司表示,若本订单顺利履行,预计对公司未来年度经营业绩产生积极影响。
责编:万健



发表评论
2025-11-03 05:55:56回复