伊朗武装部队发言人当地时间27日表示,伊朗正在制定战争结束的条件。发言人警告美国及以色列,伊朗在战场上拥有强大力量和胜利优势,能够决定战争的最终局面,美以将“被迫”接受这一现实。 发言人指出,美以已经充分认识到伊朗武装力量和...
-
发布了文章 2026-03-28
伊朗武装部队发言人:伊朗正在制定战争结束条件
0 11 1 -
发布了文章 2026-03-08
事关“校园餐”、养老、就业……五部门负责人发声,民生主题记者会透露这些重要信息
专题:凝心聚力共奋进 十五五开局创未来——2026全国两会财经特别报道 今日(3月7日)上午,十四届全国人大四次会议举行民生主题记者会。教育部部长怀进鹏、民政部部长陆治原、人力资源和社会保障部部长王晓萍、文化和旅游部部长...
0 9 1 -
发布了文章 2026-03-07
福特因倒车影像故障召回近200万辆汽车
据美国国家公路交通安全管理局消息,福特因车辆倒车影像故障(会增加碰撞风险),宣布召回近200 万辆汽车。 部分车型(包括 2021 至 2026 款福特 Bronco、2021 至 2024 款福特 Edge)可能...
0 55 2 -
发布了文章 2026-01-15
鸿利智汇:关于持股5%以上股东签署股份转让协议暨权益变动的提示性公告
鸿利智汇:关于持股5%以上股东签署股份转让协议暨权益变动的提示性公告...
0 18 4 -
发布了文章 2025-12-28
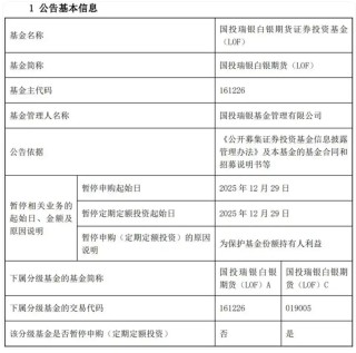
一热门基金宣布:明起,暂停申购!
每经编辑|毕陆名 12月26日,热门基金国投瑞银白银期货证券投资基金(LOF)发布公告表示,为保护基金份额持有人利益,国投瑞银白银期货证券投资基金(LOF)C类基金份额将从2025年12月29日开始暂停申购。...
0 22 1 -
发布了文章 2025-12-25
理财变“踩雷”!“券业一哥”中信证券被判赔偿2930万
登录新浪财经APP 搜索【信披】查看更多考评等级 炒股就看金麒麟分析师研报,权威,专业,及时,全面,助您挖掘潜力主题机会! 理财变“踩雷”!“券业一哥”被判赔偿2930万 来源:中国基金报 记者 孙越 【...
0 26 3 -
发布了文章 2025-12-24
英媒:英伟达放风春节前向中国客户交付H200芯片
炒股就看金麒麟分析师研报,权威,专业,及时,全面,助您挖掘潜力主题机会! 【环球时报报道 记者 倪浩 张依依】据路透社报道,多位知情人士透露,英伟达已告知中国客户,计划于明年2月中旬,即中国农历春节前向中国客户交付其...
0 27 4 -
发布了文章 2025-11-03
朗进科技(300594.SZ):累计回购2.91%股份 回购方案已完成
格隆汇11月3日丨朗进科技(300594.SZ 公布,截至本公告披露日,公司通过股票回购专用证券账户以集中竞价交易方式累计回购公司股份数量为2,676,899股,占公司目前总股本的2.91%,回购股份的最高成交价为19.10...
0 21 4 -
发布了文章 2025-07-01
线上线下:无锡线上线下通讯信息技术股份有限公司简式权益变动报告书
线上线下:无锡线上线下通讯信息技术股份有限公司简式权益变动报告书 (:贺...
0 27 1 -
发布了文章 2025-06-21
如何理解企业所属类别?江铃的类别判定依据是什么?
在财经投资领域,准确理解企业所属类别至关重要,这不仅有助于投资者把握企业的业务本质和市场定位,还能为投资决策提供关键依据。那么,该如何理解企业所属类别呢?企业所属类别通常是基于其主要业务活动、产品或服务的性质来划分的。常见的...
0 49 1 -
发布了文章 2025-06-16
云路股份:董事长兼总经理被留置,经营暂正常
快讯摘要 16日云路股份公告,董事长兼总经理李晓雨被留置,与公司无关,生产正常,副董事长等暂代履职。...
0 27 2 -
发布了文章 2025-06-05
埃斯顿:2025年股票期权与限制性股票激励计划(草案)
埃斯顿:2025年股票期权与限制性股票激励计划(草案)...
0 28 1 -
发布了文章 2025-05-28
杭州市人大代表孙军文:呼吁为二次创业者提供“加油包”,让中场休息的中年人“拍拍灰尘 重战江湖”
来源:杭州人大发布 #杭州市十四届人大五次会议 市人大代表孙军文:呼吁为二次创业者提供“加油包”,让中场休息的中年人“拍拍灰尘 重战江湖”...
0 31 1 -
发布了文章 2025-05-21
星展银行:几内亚铝土矿供应危机或成盈利催化剂 上调中国宏桥目标价至18港元
星展银行发表研报,将中国宏桥(01378)12个月目标价从13.9港元上调至18港元,维持“买入”评级。该行表示,几内亚撤销部分铝土矿开采权可能导致铝土矿和氧化铝价格反弹,这将为中国宏桥带来显著的盈利增长机会。...
0 44 2 -
发布了文章 2025-05-11
铂金和白金的区别和鉴别方法是什么?消费者如何根据需求选择铂金或白金?
在珠宝市场中,铂金和白金常让消费者感到困惑,它们虽外观相似,但本质上存在诸多差异。了解这些区别以及如何鉴别,能帮助消费者根据自身需求做出合适的选择。铂金是一种天然形成的白色贵重金属,化学符号为Pt,具有密度高、延展性好、反应...
0 33 1 -
发布了文章 2025-04-29
欧洲理事会主席Costa:没有迹象表明停电背后是网络攻击
相关新闻:电力振荡令西班牙和葡萄牙遭遇大面积停电 尚未排除网络袭击可能 欧洲理事会主席António Costa在X上发文称,目前,西班牙和葡萄牙大范围停电事件中尚未发现任何网络攻击的迹象。 “两国电网运营商正在...
0 35 1 -
发布了文章 2025-04-22
午盘:美股大幅下滑 道指重挫逾1000点
北京时间4月22日凌晨,美股周一午盘大幅下跌,道指下挫逾1000点。美国总统特朗普再度督促美联储降息,并对美联储独立性发出威胁,使投资者担心美元信誉下降并导致美国经济下滑。股票、美元和国债同时下挫,黄金突破每盎司340...
0 31 2
没有更多内容








