中国光大绿色环保(01257)发布截至2025年12月31日止年度业绩,该集团期内取得收益67.29亿港元,同比下降4%;公司权益股东应占盈利1.13亿港元,同比扭亏为盈;每股基本盈利5.47港仙;拟派发末期股息每股2...
-
发布了文章 2026-03-18
中国光大绿色环保发布年度业绩 股东应占盈利1.13亿港元同比扭亏为盈
0 9 5 -
发布了文章 2026-03-04
线上申请 一触即达 平安银行线上保函2.0焕新升级
为持续落实中央金融工作会议精神,紧扣金融 “五篇大文章” 战略部署,服务小微企业,践行普惠金融,科技金融,平安银行充分发挥供应链金融传统核心优势,于 2026 年初焕新升级平安银行线上保函2.0,专门针对小微企业经常办理...
0 16 2 -
发布了文章 2026-03-03
擎能科技(无锡)有限公司成立 注册资本300万人民币
天眼查App显示,近日,擎能科技(无锡)有限公司成立,法定代表人为陈晓庭,注册资本300万人民币,经营范围为一般项目:技术服务、技术开发、技术咨询、技术交流、技术转让、技术推广;通用设备制造(不含特种设备制造);铁路机车车辆...
0 12 2 -
发布了文章 2026-02-06
南方基金旗下恒生科技ETF南方(520570)连续3日获资金逆势布局,科技龙头持续获南向资金大举加仓
截至2026年2月6日 11:23,恒生科技ETF南方(520570 盘中换手4.65%,成交1.23亿元。跟踪指数恒生科技指数成分股方面涨跌互现,蔚来-SW领涨5.47%,理想汽车-W上涨4.55%,零跑汽车上涨3.86%...
0 20 4 -
发布了文章 2026-02-03
浙江沪杭甬获贝莱德增持约288.41万股 每股作价约6.97港元
香港联交所最新资料显示,1月27日,贝莱德增持浙江沪杭甬(00576)288.4116万股,每股作价6.9718港元,总金额约为2010.75万港元。增持后最新持股数目约为1.44亿股,最新持股比例为7.14%。...
0 21 5 -
发布了文章 2026-01-26
A股多空未明,信息需掂量
今日有人在评论中询问发生何事,引发思考。在信息爆炸时代,人们面临信息过多的烦恼,难以分辨主次,梳理信息并非易事,就像散户选股常选到不涨的股。身处股市皆为获利,大家看重结果,遇事先琢磨好坏。对于“大事”的疑问,可能是因内容让人...
0 33 5 -
发布了文章 2026-01-13
特朗普“即刻”对所有与伊朗有商业往来的国家加收25%关税
美国总统特朗普于周一表示,所有与伊朗有商业往来的国家都将被征收一项新的25%进口税。 特朗普于周一在 Truth Social平台发文称:“即刻生效,任何与伊朗伊斯兰共和国有商业往来的国家,在与美利坚合众国进行任何形...
0 22 2 -
发布了文章 2026-01-07
知名企业双星内斗升级,从“中国鞋王”到悄然沉寂,发生了什么?
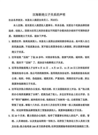
炒股就看金麒麟分析师研报,权威,专业,及时,全面,助您挖掘潜力主题机会! 知名企业,内斗升级 来源:中国新闻周刊 2026年开年,一则“断绝父子关系的声明”让沉寂多年的国民鞋企双星重回大众视野。 1月3日...
0 21 3 -
发布了文章 2025-12-31
什么是商业不动产REITs 将带来哪些利好 专家解读→
登录新浪财经APP 搜索【信披】查看更多考评等级 12月31日,中国证监会发布《关于推出商业不动产投资信托基金(REITs)试点的公告》,商业不动产REITs试点全面启动。 什么是商业不动产REITs 简单来说,...
0 29 2 -
发布了文章 2025-12-14
银行新理财模式适合大众吗?
随着金融市场的不断发展,银行推出了多种新的理财模式。这些新模式是否适合大众,需要从多个维度进行分析。首先,我们来了解一下银行新理财模式的特点。近年来,银行理财逐渐打破刚性兑付,向净值化转型。这意味着理财产品的收益不再是固定的...
0 29 3 -
发布了文章 2025-12-07
李迅雷:要成为一个“慢牛”,必须有上市公司整体盈利的持续上升
专题:财经中国2025年会 12月7日,“和讯财经中国2025年会”在北京举行,主题为“寻找中国经济破局之路”。关于2026年GDP增速的目标,中泰国际首席经济学家、中国经济学家论坛副理事长李迅雷在演讲中谈到,估计明年3...
0 26 4 -
发布了文章 2025-11-25
为什么越来越多投资者炒美股都用新浪财经App?五大App实测揭秘
你是否也有这样的困扰? 深夜美股开盘,想盯盘却找不到真正实时的行情; 财报季来临,面对上千页英文文件,不知从何下手; 突发新闻刷屏,却难辨真假、无法快速判断影响…… 别担心,这些问题,新浪财经App早已为...
0 24 1 -
发布了文章 2025-11-22
贵港市辰越贸易有限公司成立 注册资本250万人民币
天眼查App显示,近日,贵港市辰越贸易有限公司成立,法定代表人为王学南,注册资本250万人民币,经营范围为一般经营项目:羽毛(绒)及制品销售;初级农产品收购;农副产品销售(除依法须经批准的项目外,凭营业执照依法自主开展经营活...
0 22 5 -
发布了文章 2025-11-18
机构:美联储可能在12月降息,然后放缓政策宽松步伐
德国中央合作银行(DZ Bank)的Christian Lenk在一份报告中表示,预计美联储将在12月降息25个基点,然后会更加谨慎行事。该分析师预测,之后仅会在3月和6月再降息两次,每次25个基点。 德国中央合作银...
0 23 3 -
发布了文章 2025-11-11
银行理财渠道与其他投资渠道如何互补?
在当今的金融市场中,投资者面临着众多的投资选择,银行理财渠道与其他投资渠道各具特点,它们之间可以实现有效的互补,以满足投资者多样化的需求。银行理财渠道具有稳定性高、风险相对较低的特点。银行理财产品通常由专业的银行团队进行管理...
0 24 1 -
发布了文章 2025-11-02
2025年北京马拉松天安门广场鸣枪起跑,3.2万余名选手同场竞技
转自:北京日报客户端...
0 22 3 -
发布了文章 2025-06-05
镇江市雯雯汽车配件有限公司成立 注册资本100万人民币
天眼查App显示,近日,镇江市雯雯汽车配件有限公司成立,法定代表人为吴灵,注册资本100万人民币,经营范围为一般项目:汽车零配件批发;汽车零配件零售;轮胎销售;发电机及发电机组销售;软件开发;充电桩销售;轴承、齿轮和传动部件...
0 27 1 -
发布了文章 2025-06-05
新能源下乡助力!化工板块放量上涨,主力抢筹+十年估值低位,板块景气周期将至?
今日(6月4日),化工板块震荡走高,反映化工板块整体走势的化工ETF(516020)盘中场内价格最高涨幅达到1.03%,截至收盘,涨0.85%。...
0 30 3 -
发布了文章 2025-06-04
北京银行总行人事调整 多位干部出走华夏银行
来源:金融人事mini 5月30日,北京银行发布公告称,北京金融监管局已核准戴炜担任该行董事、行长的任职资格。北京银行原行长杨书剑已于2025年5月20日正式出任华夏银行董事长。 银行人事还注意到,原北京农商行副...
0 35 3 -
发布了文章 2025-05-24
深圳市华盛安电器有限公司成立 注册资本500万人民币
天眼查App显示,近日,深圳市华盛安电器有限公司成立,法定代表人为周林娟,注册资本500万人民币,经营范围为一般经营项目是:家用电器销售;企业形象策划;社会经济咨询服务;信息咨询服务(不含许可类信息咨询服务);会议及展览服务...
0 24 1
正在努力加载...
没有更多内容
加载错误









