文章来源:汇通财经 周四亚洲时段,美元兑加元延续回落走势,汇价运行于1.3665附近,日内下跌约0.20%。尽管短线偏弱,但在美伊核谈判前市场仍保持谨慎态度,限制汇价下行幅度。...
-
发布了文章 2026-02-26
贸易政策不确定性压制美元,USD/CAD震荡回落
0 13 4 -
发布了文章 2026-02-11
盛视科技:目前NAO6机器人已经实现销售
每经AI快讯,有投资者在投资者互动平台提问:请问贵公司NAO机器人产品形成收入了吗?如果有收入,毛利率是多少?谢谢! 盛视科技(002990.SZ)2月11日在投资者互动平台表示,目前NAO6机器人已经实现销售,公司正...
0 13 3 -
发布了文章 2026-02-05
比特币跌破7万美元 加密货币相关股票扩大跌幅
比特币暴跌至2024年11月以来最低点后,加密货币概念股在美股周四盘前交易中进一步下跌。 比特币一度下挫4.9%至69,049.32美元,触及去年11月6日以来最低。 受影响的个股:Strategy -7.2%、...
0 18 2 -
发布了文章 2026-01-11
为难打工人,上海移动陷入“罗生门”
炒股就看金麒麟分析师研报,权威,专业,及时,全面,助您挖掘潜力主题机会! 来源:于见专栏 岁末年初,往往是打工人最期盼的日子,因为可以拿到自己一年辛勤工作的回报。但在领导眼中,却是冲KPI、升官加爵的最好时机。...
0 21 5 -
发布了文章 2026-01-08
朝聚眼科(02219)1月8日斥资16.07万港元回购6万股
智通财经APP讯,朝聚眼科(02219 发布公告,于2026年1月8日,该公司斥资16.07万港元回购6万股。...
0 24 4 -
发布了文章 2025-12-31
白银价格从纪录高位大跌后反弹 美股白银矿商股价上涨
白银价格于周一触及83.62美元的历史最高位,随后出现2020年8月以来最大单日跌幅。 周二,白银矿商股价随白银价格上涨而走高。 MarketPulse分析师Zain Vawda表示:“昨日的抛售带有新年前获利了...
0 31 4 -
发布了文章 2025-12-08
长城魏牌:蓝山车型仪表装饰板局部裂纹问题系安装过程操作不当 不影响功能使用
12月7日,长城汽车旗下魏牌发布声明称,关注到有部分蓝山车主反馈车辆仪表装饰板出现局部裂纹问题,经核查,该问题是由于装饰板安装过程操作不当,产生应力集中,进而导致局部裂纹。此部件为装饰作用,不影响功能使用。魏牌方面表示,...
0 26 2 -
发布了文章 2025-11-25
午盘:主要股指继续上扬 纳指上涨超500点
北京时间11月25日凌晨,美股周一午盘继续上扬,科技股领涨,纳指上涨超过500点。市场在经历挫伤今年人工智能牛市行情的下跌后,正试图在感恩节假期周实现反弹。鉴于交投预计趋淡且美联储12月政策会议前缺乏重大事件,市场波动性...
0 24 4 -
发布了文章 2025-11-19
汽车电瓶寿命延长?
汽车电瓶是车辆电气系统的关键部件,它的使用寿命直接影响着汽车的正常运行。了解如何有效延长汽车电瓶的使用寿命,对于车主来说至关重要。首先,正确的充电习惯是延长电瓶寿命的基础。过度充电和过度放电都会对电瓶造成损害。现代汽车大多配...
0 26 5 -
发布了文章 2025-11-19
邯郸市梵高进出口贸易有限公司成立 注册资本100万人民币
天眼查App显示,近日,邯郸市梵高进出口贸易有限公司成立,法定代表人为武月雷,注册资本100万人民币,经营范围为一般项目:货物进出口;金属制品销售;金属结构销售;光伏设备及元器件销售;紧固件销售;建筑用金属配件销售;电力设施...
0 23 1 -
发布了文章 2025-11-04
金斯瑞生物科技:传奇将于美国血液学会年会展示最新数据
金斯瑞生物科技(01548)发布公告,传奇生物科技股份有限公司(公司联营公司,其股份以美国存托股份形式于美国纳斯达克全球精选市场上市)于2025年11月3日(纽约时间)(于2025年11月4日香港交易时段前)向美国证券...
0 22 4 -
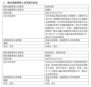
发布了文章 2025-06-20
1900亿鑫元基金聘任两位副总:均为南京银行老将,均为2022年末加入鑫元
炒股就看金麒麟分析师研报,权威,专业,及时,全面,助您挖掘潜力主题机会! 文/新浪财经上海站 陈秀颖 6月18日,鑫元基金发布重磅人事任命公告:正式任命张鹏飞为副总经理,任命杨晓宇为副总经理兼首席信息官。 ...
0 29 3 -
发布了文章 2025-05-05
养殖业:降本增效 多家养猪企业扭亏为盈
在生猪价格整体上扬的背景下,养殖企业盈利能力显著增强。 2024年,牧原股份、温氏股份归母净利润扭亏为盈,新希望归母净利润实现大幅增长。业内人士指出,随着养殖技术进步和规模化程度提升,生猪养殖行业进入成本驱动的高质量发展阶...
0 31 4 -
发布了文章 2025-05-05
HTFX外汇:欧洲能源转型的挑战与反思
HTFX外汇表示,美国能源部长克里斯・赖特(Chris Wright)在华沙的三海商业论坛上发表讲话,批评欧洲的自上而下的气候政策,强调能源的可负担性和可靠性比快速去碳化更为重要。赖特呼吁中欧国家优先考虑“能源自由”,并...
0 32 5 -
发布了文章 2025-04-11
正式变更!国泰海通来了
炒股就看金麒麟分析师研报,权威,专业,及时,全面,助您挖掘潜力主题机会! 今日,国泰君安证券A股简称正式变更为“国泰海通”。标志国泰君安证券、海通证券合并完成最后程序,自启动至完成仅用191天,以“上海速度”缔造中国...
0 52 2
没有更多内容






